Home
JAQForum Ver 24.01
Log In or Join  
Active Topics
Local Time 17:03 23 Apr 2026 Privacy Policy
Jump to

Notice. New forum software under development. It's going to miss a few functions and look a bit ugly for a while, but I'm working on it full time now as the old forum was too unstable. Couple days, all good. If you notice any issues, please contact me.

Forum Index : Electronics : building an Inverter from scratch

     Page 8 of 25    
Author Message
Tinker

Guru

Joined: 07/11/2007
Location: Australia
Posts: 1904
Posted: 02:12am 07 Sep 2016
Copy link to clipboard 
Print this post

Thanks for that detailed explanation oztules. I see that you are testing your inverters far more severely than I had in mind. But short circuits can happen....

So, looking at that current sense potentiometer (I use a 20 turn type here), it has a capacitor on the wiper arm. This, I assume, smooths out any "signal stuttering". So why not make that cap a little larger then there can be no rapid changes of the trigger signal?

I know, this would also delay the triggering a bit but there must be some compromise value.

I'm curious if and how much my recycled parts filter does trying filtering the mains output.
I do have a dual beam CRO so I can look at the input & output wave form at various loads. But I never had any washing machine issues, perhaps my ancient Simpson front lloader is not as sophisticated as your machine.
Klaus
 
oztules

Guru

Joined: 26/07/2007
Location: Australia
Posts: 1686
Posted: 11:53am 07 Sep 2016
Copy link to clipboard 
Print this post

A larger cap will change the time, but it still reaches a cut off point, and stops... as the CFB pin turns off the pulses, so it wont go beyond cutoff to hold it there for any time.... it gets to the fizzy point and because the current pin stops, so too does the amplitude of the signal... so we need something that sees any spurious or otherwise signal of the right potential, to shut the thing off completely, then soft restart.

Scr trigger or diode feedback seems to be the answer, have not had time to research it yet.

So for the time being, will push the current cut point up very very high, and let the panel o/load blow if anything happens,...can't be worse off than present system.


..........oztules

edit: thinking about it some... I think the SCR will be the best, and require a hard start, as anything that will blow this thing will be catastrophic in nature anyway... and require fixing up before restoring power... so that should be my way forward I think. Should be simple to do.... kill off CFB pin, and just uses scr to recieve CT signal... turn on, and use temp pin to stop... or current pin.. but I'm getting gun shy with that one, but it would be the best as it would indicate o/load I guess, and it can't restart until the scr is relaxed.Edited by oztules 2016-09-08
Village idiot...or... just another hack out of his depth
 
Tinker

Guru

Joined: 07/11/2007
Location: Australia
Posts: 1904
Posted: 11:45pm 07 Sep 2016
Copy link to clipboard 
Print this post

oztules, this is getting waaay too complicated .

So I decided to take your advise about the worrysome IFB pin and try another way to shut the thing down if there is an overload.

What does one usually do if the fuse (or CB) blows? One goes and finds out what caused it, remedy and then replace the fuse (reset CB).

This is what I'm going to do. No automatic soft restart for me, its just too risky IMO.

Here is my updated circuit:




Please let me know what you think of this idea. The relay, BTW, is already on my board for remote shut down if the lithium BMS detects a low cell voltage. All I had to do is to use the spare contacts on the relay and add a transistor to drive it.
I should be able to precisely set the trip point.

But I have not built this thing yet.
Klaus
 
Grogster

Admin Group

Joined: 31/12/2012
Location: New Zealand
Posts: 9936
Posted: 01:11am 08 Sep 2016
Copy link to clipboard 
Print this post

I for one, like the relay idea, but the SCR would also work I guess.
I think that perhaps disabling the IFB pin totally, and using the temperature shut-down as our overload method is best, as there seems to be some conduction paths left in play with the power MOSFETS even when IFB has been tripped, yes?

I too much prefer a manual reset kind of approach to an overload condition, rather then have the 8010 try to restart the load over and over, which would seem to have been responsible for some MOSFET deaths, if Oz is to be believed. (and he is!)

Personally, I like your latching relay idea with the NC push-button or switch that you have to open to release the relay. It means that you have to go to the inverter unit and clear the problem before you can make any restart attempts. That can really help to save the lives of the MOSFETS I would think.

Oz?
Smoke makes things work. When the smoke gets out, it stops!
 
Tinker

Guru

Joined: 07/11/2007
Location: Australia
Posts: 1904
Posted: 01:46am 08 Sep 2016
Copy link to clipboard 
Print this post

  Grogster said   I for one, like the relay idea, but the SCR would also work I guess.
I think that perhaps disabling the IFB pin totally, and using the temperature shut-down as our overload method is best, as there seems to be some conduction paths left in play with the power MOSFETS even when IFB has been tripped, yes?



Thanks Grogster.
If you look closely at my drawing above you will see that I connected the IFB pin (1) to ground.
That is what the EG8010 datasheet suggests if the current overload function is not required.
I assume this will sort any problems here.
Klaus
 
Grogster

Admin Group

Joined: 31/12/2012
Location: New Zealand
Posts: 9936
Posted: 02:53am 08 Sep 2016
Copy link to clipboard 
Print this post

Yes, I read that too - datasheets are great if you have them. See the other thread about ozinverter improvements for the SCR concept as I see Oz talking about. I think either would work fine IMHO.
Smoke makes things work. When the smoke gets out, it stops!
 
oztules

Guru

Joined: 26/07/2007
Location: Australia
Posts: 1686
Posted: 11:18am 08 Sep 2016
Copy link to clipboard 
Print this post

Relay looks good and simple, but for serious o/load?

It's reaction time is in tenths or hundredths of a second.... a whole world of pain can have happened by then..... and it won't be the relay doing the turning off I suspect.

It won't even protect from avalanche of the fets once they start to blow, and the main fuse is still active

Solid state relay ... not sure if they are fast enough either.

No I figure a one cent component will be the fastest and simplest .... scr and reset momentary switch. Identical effect but thousands (millions?)of times faster.

It remains to be seen how fast the temp pin is polled compared to the Ifb pin or the inhibit pin of the drivers even. Drivers may be the fastest... but would have to make sure the temp or the current or the inhibit pins was retriggered on reset for soft start... probably high speed diode isolation would do to both pins.

The driver reset may be the fastest key, and the SCR will be the thing that stops restart of any kind. Once on it can't be turned off without total loss of current in the A-K circuit.

Comments?



.............oztulesEdited by oztules 2016-09-09
Village idiot...or... just another hack out of his depth
 
Tinker

Guru

Joined: 07/11/2007
Location: Australia
Posts: 1904
Posted: 12:23am 09 Sep 2016
Copy link to clipboard 
Print this post

Well yes, I bow to your experience as you are the expert in blowing things up - sorry, testing beyond the limit - it appears .

There is no fancy protection other than circuit breakers on that first inverter of mine (uses the original PJ boards) and I have not managed to kill it in the 2000 odd KWh it has produced so far.

For my double stack inverter I do have the double requirement of overload and low lithium cell voltage shut down and the relay works very well for the latter.

So, perhaps I'll leave it at that for the time until you had tested just which way that EG8010 can be made bullet proof for the s/c prone user.

Eagerly awaiting what you come up with.
Klaus
 
Madness

Guru

Joined: 08/10/2011
Location: Australia
Posts: 2498
Posted: 12:38am 09 Sep 2016
Copy link to clipboard 
Print this post

I was thinking short circuits should not be a problem, but sometimes things go wrong, would certainly better to know your inverter is safe.


Good to see a few people throwing ideas into the ring, wish I could contribute more there.
There are only 10 types of people in the world: those who understand binary, and those who don't.
 
oztules

Guru

Joined: 26/07/2007
Location: Australia
Posts: 1686
Posted: 01:22am 09 Sep 2016
Copy link to clipboard 
Print this post

Klouse, my main inverter is a PJ conversion now a few years old, and many many megawatt hours old... never a problem.... I have not shorted that one out, but have tried every load I can find, and still perfect... just seems to run anything and everything.

The newer 8010 has never looked like failing in normal operation, but I have decided this is a pretty cool unit, and deserves to have no bad habits if we can avoid them... so screwdriver in the output yields blowups, where the blurb says short proof.... and probably is with leaky transformers... so there is only that one thing to solve and it will be bullet proof.

I have no doubt you will experience no problems as I have not in normal use.

I have not had o/loads in series with the output when I have gone for the throat either, but I want it bullet proof, not relying on small resistance and o/loads to save it in a short situation.

When running the house in test mode there are a few o/loads in series with things, and long leads... maybe thats also why it won't break in practice.

Still a few parts and fully protected would be nice.

Will be a few weeks before I do this from the looks, things are busy at the moment.


..........oztules
Village idiot...or... just another hack out of his depth
 
Grogster

Admin Group

Joined: 31/12/2012
Location: New Zealand
Posts: 9936
Posted: 02:10am 09 Sep 2016
Copy link to clipboard 
Print this post

Yes, you can't easily beat the SCR for it's trigger time. It certainly beats a relay that's for sure. Good point, well made. Had not thought of it like that.
Smoke makes things work. When the smoke gets out, it stops!
 
jdevine82
Newbie

Joined: 01/09/2016
Location: Australia
Posts: 13
Posted: 01:41pm 09 Sep 2016
Copy link to clipboard 
Print this post

Hi
As i have posted on the other thread, Graham had shed fire and was using the powerjack style board and it managed to blow up from a short. So in practice it can... but rarely.
Overall a great inverter though. Mine has been going strong for over a year now.
Jason.
 
Clockmanfr

Guru

Joined: 23/10/2015
Location: France
Posts: 437
Posted: 08:46pm 09 Sep 2016
Copy link to clipboard 
Print this post

After all this time, My Eldest Boy, 16, has just done a Utube Vid on the OzInverter and Book.

Its not much, but he is at least helping this 'shuffling dinosaur', (see the vid).
We enter another Media medium.

I should have worn more sexier overalls........ ha ha.

https://youtu.be/C3If9sbpdcA Edited by Clockmanfr 2016-09-11
Everything is possible, just give me time.

3 HughP's 3.7m Wind T's (14 years). 5kW PV on 3 Trackers, (10 yrs). 21kW PV AC coupled SH GTI's. OzInverter created Grid. 1300ah 48v.
 
yahoo2

Guru

Joined: 05/04/2011
Location: Australia
Posts: 1166
Posted: 10:22pm 09 Sep 2016
Copy link to clipboard 
Print this post

  oztules said  
No I figure a one cent component will be the fastest and simplest .... scr and reset momentary switch. Identical effect but thousands (millions?)of times faster.

It remains to be seen how fast the temp pin is polled compared to the Ifb pin or the inhibit pin of the drivers even. Drivers may be the fastest... but would have to make sure the temp or the current or the inhibit pins was retriggered on reset for soft start... probably high speed diode isolation would do to both pins.

The driver reset may be the fastest key, and the SCR will be the thing that stops restart of any kind. Once on it can't be turned off without total loss of current in the A-K circuit.

Comments?

I am struggling with this. Had to go back to school cos my memory is not that great. yes the SCR's gate trigger can be microseconds but how fast is the avalanche to fully on? I though you would need something special to get that sort of speed with a SCR.
I'm confused, no wait... maybe I'm not...
 
oztules

Guru

Joined: 26/07/2007
Location: Australia
Posts: 1686
Posted: 03:13am 10 Sep 2016
Copy link to clipboard 
Print this post

I wouldn't loose sleep over it, but newer ones are very fast... nano second fast...

The turn on time of "compact MOS-Triggered SCR has improved from ~13ns of merged MOS-triggered SCR to ~4ns..." but they are fancy ones....

We don't need anywhere near that speed, and as we are switching at only 20khz or thereabouts, we are talking an eternity for those SCR types.

We should get a few cycles out of the fets, as their surge currents are enormous, so thousands of time slower is fine, in fact we can go from those 10^-9 things to 10^-4 seconds

So although scr's are known as "slow", they are easily fast enough ....even for the slow pokes.

For the little ones like the BT169D, to92 package, the gate controlled turn on time is still in the order of a few micro seconds..... I can see your aware that the charge spreads slowly ( relatively) but even these can do 25v/Usec .....way quicker than what we will ever need I guess..... the turn off time is 50 times slower though... but we don't care too much about that.

So we switch in a .0002 second, and the scr can do in the order of .000002 of a second.... we have room to move.

I'm not sure the 8010 can resolve that sort of time on the Ifb pin or the TFB pins... so we may need to drive the 2110 sd pins.... and the the cap we use to damp it... and we will see that the scr speed is not the problem at all.... it will be in the damping I suspect.

In truth I don't know much about SCR operation, or their published characteristics, but I figure they are faster than I need

..........oztulesEdited by oztules 2016-09-11
Village idiot...or... just another hack out of his depth
 
Tinker

Guru

Joined: 07/11/2007
Location: Australia
Posts: 1904
Posted: 12:23am 11 Sep 2016
Copy link to clipboard 
Print this post

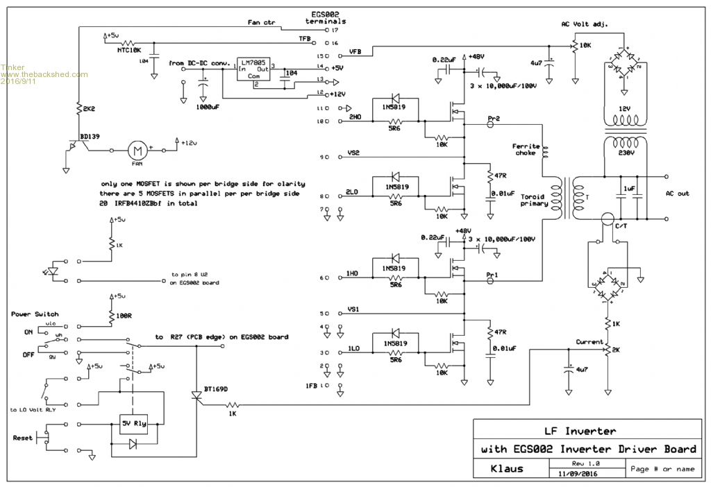
OK, an update to that circuit I posted on the previous page.

There it was pointed out to me that a relay may not switch fast enough to prevent component failure with a short circuit event.

It is actually quite simple to add a SCR for the over current shut down.




So, for those who use the EGS002 board this should do the trick (unless somebody finds a problem with this circuit).

What I do not get, as suggested in another thread, is why one would use the temperature (TFB) pin of the EG8010 to turn the driver on and off when there is a dedicated pin (SPWMEN, pin 6) for that function.

Klaus
 
Grogster

Admin Group

Joined: 31/12/2012
Location: New Zealand
Posts: 9936
Posted: 12:47am 11 Sep 2016
Copy link to clipboard 
Print this post

As far as I can see, the only reason for using the TFB pin, is that it is easier to pull that high with the cathode of the SCR along with the SD pins of the 2110 drivers, then it is to pull the SPWMEN pin LOW when the cathode of the SCR goes high.

It is very easy to do with the help of an additional transistor - the transistor pulls SPWMEN low when the SCR turns on(the transistor base is fed from the SCR), but this requires the extra parts to do it. I expect that would also be a fine way to do it.

The TFB pin is just the easier approach to achieve the same result, and you also get the 8010 to blink the LED as an attention getter for the error condition too, so I still like that idea.

When the SCR trips, the 2110 drivers will shut down the power board within 140ns maximum, so that is pretty damn quick, and technically speaking, you could leave the 8010 running as normal, cos you have disabled the 2110 drivers, but having said that, multiple shutdown schemes are a good thing with the currents flowing around the power board.....
Smoke makes things work. When the smoke gets out, it stops!
 
oztules

Guru

Joined: 26/07/2007
Location: Australia
Posts: 1686
Posted: 01:40am 11 Sep 2016
Copy link to clipboard 
Print this post

Klouse,.... what Grogster said...... and whimpy disposition.

Me and pin 6 have have history.... and we don't see eye to eye.

I have had trouble with noise in that circuit, and I fail to see why. I used it for turn on and off... and even down at 5k and less impedances, it is prone to misfire and noise.... so I am scared off.

That and the natural current shut down on the 002 boards leads to consistent blow ups with torroids.

IFB is too slow, and adds at least another 600us... too long for torroids on the loose.

TFB is a known never fail turn off and ramp up on, I have never had any quarrel with it's antics... so it is a safety blanket for me.... that and a high signal will trigger the 2110 and the 8010.

I am no longer interested in how the 8010 shuts down, as I currently think it is best done with the 2110, BUT and a big BUT... we need to have a soft start on reset, or peel the fets off the wall.... and temp does that every time, pin 6 and IFB have been known to retrigger if the hold signal is iffy or not held long enough, leading to oscillation and destruction. I have had fibrillation with less than an 1R to +5v and 15k to ground, and still fluffy.

So I am a sook... and decided to go this way... and feel my way from there.


However, when someone else pokes a screw driver into the outputs, and pin 6 saves them consistently... I'll be a believer.



.... oztules

Edit:
We can see from the failures of the native 002 IFB controls, that the 393 exposes the 600us problem... ie the 393 gives high to the 2110, and a low to the pin6 and high to IFB. This should have given us three sets of protection, and with leakage we would get it probably, but with torroids, the 2110 shut down first, but the shut down stopped the current, so 2110 turns back on instantaneously, and by then the 8010 has had it's 600us on IFB, and the pesky pin 6 was disconnected on the board ( R27?).. they found out too that this was not working from the looks.

But that hiccup in the 2110/IFB circuits from the 393 shows how important it is to

1. turn it of once and for all first up with 2110... ie SCR. Relay bounce may/would show up for sure. Unlikely to get a clean contact without a few us or ms bounces... then 2110 would turn back on for several instances if we could measure it fast.. and the 2110 certainly can.... bang...

2. make sure the start up will be soft, and not a hiccup start from a partly interpreted signal... we need no iffs and maybe's. the native 002 board showed me that.

The unit works perfectly until we fiddle with it.... so take care.

Edited by oztules 2016-09-12
Village idiot...or... just another hack out of his depth
 
Madness

Guru

Joined: 08/10/2011
Location: Australia
Posts: 2498
Posted: 01:47am 11 Sep 2016
Copy link to clipboard 
Print this post

Are you getting shell shocked Oz from those exploding FET's?
There are only 10 types of people in the world: those who understand binary, and those who don't.
 
Grogster

Admin Group

Joined: 31/12/2012
Location: New Zealand
Posts: 9936
Posted: 01:48am 11 Sep 2016
Copy link to clipboard 
Print this post

[Quote=Oz]Me and pin 6 have have history.... and we don't see eye to eye. [/Quote]

LOL!!!!


Smoke makes things work. When the smoke gets out, it stops!
 
     Page 8 of 25    
Print this page
The Back Shed's forum code is written, and hosted, in Australia.
© JAQ Software 2026