Home
JAQForum Ver 24.01
Log In or Join  
Active Topics
Local Time 04:37 24 Apr 2026 Privacy Policy
Jump to

Notice. New forum software under development. It's going to miss a few functions and look a bit ugly for a while, but I'm working on it full time now as the old forum was too unstable. Couple days, all good. If you notice any issues, please contact me.

Forum Index : Electronics : Micro controller driven Warpverter

     Page 8 of 10    
Author Message
LadyN

Guru

Joined: 26/01/2019
Location: United States
Posts: 408
Posted: 06:08pm 01 May 2019
Copy link to clipboard 
Print this post

I am really excited to learn from this design.

Questions:

1. Is this called a charge pump based MOSFET driver?
2. Do you have a link to the TVS? or uploading the BOM, if that info is captured there will be helpful too
3. Do the 1N4148 exist to redirect transients that might appear across GS? Does not the TVS take care of that already?

I for one, will be using these isolated supplies for a while though because MOSFETs (or power electronics) is black magic to me.

Assume the load throws a transient into the works, because it's an AC or blender - without an isolated supply I don't know enough to guarantee it won't make its way across the gate, up those nice drivers and destroy them.

The high voltage rails that the HBridge switches on the other hand can be made more resilient

I am more than likely to be mistaken, so please correct me if this concern is overblown!

The inconvenience of 18 isolated supplies is the price I have to pay until I AM VERY COMFORTABLE with how MOSFETs work.

I would argue the Warpverter trades off economical efficiency for long term reliability.

Really happy to see all these options popping up for the Warpverter!
 
hugocamaras
Newbie

Joined: 12/04/2019
Location: Brazil
Posts: 24
Posted: 10:00pm 01 May 2019
Copy link to clipboard 
Print this post

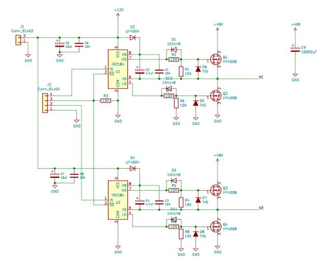
  poida said   I've just completed, with errors yet to be identified, the power board I will be using in my test Warpverter. I need 4 of these:





Only need one 12V supply for the drivers. The need for 18 isolated supplies and more is not going to happen if I'm doing it.



Poida, if I understood correctly, this little plaque that you show here, is the Warpverter topology. These cards are the complete H-bridge with only 4 simple transistors ... Is it used in this topology, to connect several of these cards in parallel to form the desired H-bridge power?

If such a plate fails (burn), the rest of the plates are not reached?Edited by hugocamaras 2019-05-03
 
poida

Guru

Joined: 02/02/2017
Location: Australia
Posts: 1464
Posted: 10:46pm 01 May 2019
Copy link to clipboard 
Print this post

Hugo, the above design is for a simple full bridge inverter, for low power but also for easy building and easy driving from an Arduino Uno.

I have drawn one HY4008 per leg of the bridge because that is how it will be when built up. A full bridge inverter using one HY4008 each leg is more than enough to deliver 500W which is the max power I intend to test it at.

As you know, we need 4 inverters, to drive the 4 transformers, each delivering different voltages.

There is no intention to parallel these cards in an attempt to increase power capacity.

wronger than a phone book full of wrong phone numbers
 
Warpspeed
Guru

Joined: 09/08/2007
Location: Australia
Posts: 4406
Posted: 11:11pm 01 May 2019
Copy link to clipboard 
Print this post

Poida,

Looks ideal for some initial low power testing, although linking the Nano ground directly to the high power power grounds of four different inverters directly, may be problematic at much higher power levels.

With only a three volt logic swing, the noise margins are not going to be that large.
If you do run into noise issues, opto isolators are the recommended solution.

My reasons for using sixteen of those little $2.00 isolated +15v supplies are several.

Stealing some gate drive power off the main dc supply right at the gate driver circuit itself minimises external wiring to each gate driver.

If there is an almighty blow up, the opto isolator and +15v isolated supply prevent anything nasty from escaping back into the rest of the system.
A common +12v supply carries some risk if that ever goes up to the full +45v of spreading the destruction more widely.

I don't wish to sound harsh, but I am sure some of the continuing problems the PWM guys have been having are due (in some cases) to the above problems of noise and grounding and common supplies, which I hoped to completely avoid in the Warpverter design.
Cheers,  Tony.
 
poida

Guru

Joined: 02/02/2017
Location: Australia
Posts: 1464
Posted: 11:17pm 01 May 2019
Copy link to clipboard 
Print this post


1. Is this called a charge pump based MOSFET driver?

Yup

2. Do you have a link to the TVS? or uploading the BOM, if that info is captured there will be helpful too

RS part no. 815-2578
Vishay ICTE15-E3/54

3. Do the 1N4148 exist to redirect transients that might appear across GS? Does not the TVS take care of that already?

The 1N4148 task is to make a low impedence connection to the driver IC output
when pulling the gate voltage down to zero.
In other words, to make the switch OFF process as fast as possible.
The 10R resisitor is used to slow down the switch ON process a little.
In the future I probably will experiment with the switch ON and OFF speeds.
This is a good performing starting point for gate drive design using a 2 Amp
driver IC.
The TVS is used to protect against negative voltages at the driver output pin.

I for one, will be using these isolated supplies for a while though because MOSFETs (or power electronics) is black magic to me.

Assume the load throws a transient into the works, because it's an AC or blender - without an isolated supply I don't know enough to guarantee it won't make its way across the gate, up those nice drivers and destroy them.

That's what the TVS protection is for.
Also, assuming these load transients don't kill the gate drive IC, then the
transient's energy will flow back through the MOSFETS and into the bulk DC capacitor.
This is just a prototype design, intended for testing at low loads, maybe only 500W.
I probably won't build a high power version of the Warpverter.


The high voltage rails that the HBridge switches on the other hand can be made more resilient

I think you are referring to the 48V and GND wide tracks on the pcb. I have no problem with the size (4mm, 2oz).
All I need is a current capacity of about 10 Amps RMS at 50V.
I could add some reinforcement with copper braid wire, let's see what happens.
The boards cost $25 AU for 5, including postage. This is not a lot of money and a redesign with larger tracks and likely larger boards won't break the bank.


I am more than likely to be mistaken, so please correct me if this concern is overblown!

The inconvenience of 18 isolated supplies is the price I have to pay until I AM VERY COMFORTABLE with how MOSFETs work.

I would argue the Warpverter trades off economical efficiency for long term reliability.

That is likely true. I have not enough patience to wind 4 toroids for a 3kVA system, build larger inverter power boards using 3 or 4 MOSFETS per leg & using
the 18 isolated power supplies, etc.
I'm interested to a degree in how it works...

I'm more interested in developing a good understanding of the standard single toroid low frequency inverter we all here have built, blown up and use to power our homes.
There is lots to learn and I hope to contribute to the body of practical knowledge here with home built PWM inverters.


wronger than a phone book full of wrong phone numbers
 
poida

Guru

Joined: 02/02/2017
Location: Australia
Posts: 1464
Posted: 11:28pm 01 May 2019
Copy link to clipboard 
Print this post


With only a three volt logic swing, the noise margins are not going to be that large.
If you do run into noise issues, opto isolators are the recommended solution.

Oh yes, noise issues, there will be plenty. I want to see what issues there are, and learn how to mitigate them.

My reasons for using sixteen of those little $2.00 isolated +15v supplies are several.

Stealing some gate drive power off the main dc supply right at the gate driver circuit itself minimises external wiring to each gate driver.

You made a proper, execellent inverter. I am making a prototype
device that will provide many problems to investigate and remedy.
At low power it might work. It might not. I like puzzles.


If there is an almighty blow up, the opto isolator and +15v isolated supply prevent anything nasty from escaping back into the rest of the system.
A common +12v supply carries some risk if that ever goes up to the full +45v of spreading the destruction more widely.

For sure most things will be blown when it blows.
I envisage a $5 Uno board, 4 of these power boards and some small size wiring
to make up the inverter. I want to learn about noise sources, etc.
Even down to "how to meaningfully observe and measure noise on a signal".


I don't wish to sound harsh, but I am sure some of the continuing problems the PWM guys have been having are due (in some cases) to the above problems of noise and grounding and common supplies, which I hoped to completely avoid in the Warpverter design.

For sure you are correct in this assessment.
I want to build more robust inverters and the way to start is to have weaknesses easy to observe, so that when you mitigate them you can observe the (hopefully) improved signalling/less shoot through/less explosions.


wronger than a phone book full of wrong phone numbers
 
Warpspeed
Guru

Joined: 09/08/2007
Location: Australia
Posts: 4406
Posted: 11:37pm 01 May 2019
Copy link to clipboard 
Print this post

Great stuff there Poida,

I am all for building prototypes to see what happens, its all jolly good fun and can be very instructive.

It does start to get a lot more serious though, when designing for mass production, or as a candidate home project for others to duplicate.
Cheers,  Tony.
 
LadyN

Guru

Joined: 26/01/2019
Location: United States
Posts: 408
Posted: 12:46am 02 May 2019
Copy link to clipboard 
Print this post

  poida said  
2. Do you have a link to the TVS? or uploading the BOM, if that info is captured there will be helpful too

RS part no. 815-2578
Vishay ICTE15-E3/54



I asked about it here as well, but what do you think about the 1.5KE15A/P6KE15A:

At 1mA, Vbr variance is 14.3v - 15.8v
At 70A, Vc_max is 21.2v

I believe the major difference between the two series is that the P6KE series are rated for 600 watt operation while the 1.5KE series are rated for 1,500 watt operation

From these specs, to me, the 1.5KE15A/P6KE15A looks like a compatible replacement?
 
hugocamaras
Newbie

Joined: 12/04/2019
Location: Brazil
Posts: 24
Posted: 02:18am 02 May 2019
Copy link to clipboard 
Print this post

Got it.Edited by hugocamaras 2019-05-03
 
nickskethisniks
Guru

Joined: 17/10/2017
Location: Belgium
Posts: 472
Posted: 08:41am 02 May 2019
Copy link to clipboard 
Print this post

I'm aiming for a 10kVA version @48V. I have plenty of 10mm2 wire from my previous inverter build.

But I'm a little bit worried about the capacitors I need to use. I want to keep te pcb's as small as possible for good integration in the housing.

Would it be an option to use as much as board space to fit decent capacitors and make a central capacitor bank with leads or busbars to the pcb's. I guess short leads are less important with 50hz?

For example, using snap in capacitors on the pcb's and screw terminal capacitors on the input of the inverter.
Edited by nickskethisniks 2019-05-03
 
Warpspeed
Guru

Joined: 09/08/2007
Location: Australia
Posts: 4406
Posted: 09:28am 02 May 2019
Copy link to clipboard 
Print this post

  nickskethisniks said  
But I'm a little bit worried about the capacitors I need to use. I want to keep the pcb's as small as possible for good integration in the housing.

Would it be an option to use as much as board space to fit decent capacitors and make a central capacitor bank with leads or busbars to the pcb's. I guess short leads are less important with 50hz?

There are two separate issues with the capacitors.

The four inverters can each output positive or negative square wave voltages, and these are used in combination to build up the very fine multistep sine wave.

Now the interesting thing about this is that some inverters sometimes work in opposition to other inverters. For instance if the 75 volt inverter is putting out a positive square wave, the 25 volt inverter might be putting out negative square wave.

The result of that would be +75v added to -25v equals +50 volts. That is fairly easy to understand.

What is less obvious is that if 10 amps are flowing in the secondary, the +75 volt inverter is putting out 750 watts (75v x 10amps) and 250 watts will be flowing BACKWARDS from the secondary back into the dc supply through the 25 volt inverter.

If you think about that, you will realise that if the whole inverter is putting out an instantaneous 500 watts (50 volts x 10amps) power must be circulating back and forth through all four inverters at different parts of the ac cycle.

To get a nice clean sine wave at the output of the inverter, we absolutely must have a nice clean low impedance dc supply. This requires some very low ESR high ripple current capacitors centrally located right at the four inverters.

The second issue has to do with voltage regulation during large step changes in load.
We can correct each mains cycle totally every single cycle, or for my own inverter every second mains cycle. We need enough bulk capacitance and stored energy to prevent the dc supply from rising or falling too quickly if a very heavy load is suddenly switched either off or on.

This is a slow energy storage function, and can possibly be achieved with a larger capacitor bank of lower quality electrolytics mounted somewhere close to the inverter, but not necessarily right at the mosfet switching bridges.

This is all experimental, I have not carried out any testing or development along these lines. Its all much easier with a higher voltage inverter, because the current is lower, and the energy stored in a capacitor increases as the square of the voltage. A 100 volt inverter would be four times better off than a 50 volt inverter with the same capacitor size in microfarads.

I have been thinking about all you 48 volt guys and your HY4008s and how I would go about doing this myself.
I am very happy with my own 100 volt inverter with the big IGBTs and would do it that way again without hesitation.

I will post some ideas tomorrow, but for very high power, I would not be fitting my electrolytics direct onto a circuit board, but bolting them between two aluminium bus bars, or sheets of aluminium, pretty much as I have done.
More on all of that tomorrow.
There comes a point where a fiberglass circuit board is useful only as a mechanical assembly to mount the parts, and copper or aluminium bars are needed to carry the very high currents. Its not difficult, it just all needs to be thought through.
Cheers,  Tony.
 
renewableMark

Guru

Joined: 09/12/2017
Location: Australia
Posts: 1678
Posted: 05:50am 03 May 2019
Copy link to clipboard 
Print this post

OK got all the power supplies in, took a punt on them starting at 48v and yep they do.
Tried on 24v but they just pulse, 48 is just fine, didn't put any load on them though, should I???

this is what I got



So should I swap that 242 to a 1k8?

And is it just me or does that soldering look a little frosty?
Cheers Caveman Mark
Off grid eastern Melb
 
Warpspeed
Guru

Joined: 09/08/2007
Location: Australia
Posts: 4406
Posted: 06:13am 03 May 2019
Copy link to clipboard 
Print this post

There seems to be a very big variation at the voltage these supplies will start up.
Could be anywhere between 30v and 45v depending who you ask.

Try slowly increasing the voltage and see where the pulsing stops, and it suddenly goes to full brightness without any load on the output.

As your minimum battery voltage will be 44v, as long as it starts up reliably at less than that, you will be sweet.

You could try changing the 2K4 to 1K8 and see what happens.
The boards I have modified increase from 12v to about typically 15.1v output.
Cheers,  Tony.
 
renewableMark

Guru

Joined: 09/12/2017
Location: Australia
Posts: 1678
Posted: 07:58am 03 May 2019
Copy link to clipboard 
Print this post

I don't have a variac Tony, always prefer to spend my money on grog instead.

BUT it does work fine on 36v, so should be just fine.

Cheers cheers and more Friday beers.
Cheers Caveman Mark
Off grid eastern Melb
 
Tinker

Guru

Joined: 07/11/2007
Location: Australia
Posts: 1904
Posted: 10:06am 03 May 2019
Copy link to clipboard 
Print this post

  renewableMark said   I don't have a variac Tony, always prefer to spend my money on grog instead.



You don't need a variac for DC testing at higher voltages than your bench power supply can deliver.
Get yourself a voltage boost board from ebay, there are lots to chose from.

Its what I use to get up to 70V from my 30V max power supply. Mine is rated at 10A (there is a 2AG fuse on the board, easy to replace plus it has a current limit pot in addition to the voltage pot.

I just unsoldered the tiny multiturn trimpots from the PCB and soldered 3 wires there instead. On the other end of those wires there are proper (with a knob) multiturn pots of the same value.
All that is mounted in a diecast box with a heat sink to keep the power parts cool.

I think I posted pics of that quite some time ago on this forum.
Its a very useful project to simulate your battery voltage on the workbench.
Klaus
 
renewableMark

Guru

Joined: 09/12/2017
Location: Australia
Posts: 1678
Posted: 10:13am 03 May 2019
Copy link to clipboard 
Print this post

You're talking to a caveman Tinker, my benchtop power supply comes in increments of 12V unless they are bloody flat, then they come in increments of 10v.

Now where is that 20th beer.
Cheers Caveman Mark
Off grid eastern Melb
 
poida

Guru

Joined: 02/02/2017
Location: Australia
Posts: 1464
Posted: 10:16am 03 May 2019
Copy link to clipboard 
Print this post

  renewableMark said   I don't have a variac Tony, always prefer to spend my money on grog instead.

....

Cheers cheers and more Friday beers.


This is Real Electrical Engineering.
None of that fancy "no, it's not in the specs" sort of stuff.
Make it, blow it up and make it again.
Proper.
wronger than a phone book full of wrong phone numbers
 
Tinker

Guru

Joined: 07/11/2007
Location: Australia
Posts: 1904
Posted: 10:25am 03 May 2019
Copy link to clipboard 
Print this post

  renewableMark said   You're talking to a caveman Tinker, my benchtop power supply comes in increments of 12V unless they are bloody flat, then they come in increments of 10v.

Now where is that 20th beer.


No problem, the booster I have starts output at around 10V input and you can get out anything above that voltage up to the module's limit.

I've given up booze long ago, hopefully you get wiser as you age and see that a foggy brain is not helpful, even if it makes one feel good for a little while
Klaus
 
poida

Guru

Joined: 02/02/2017
Location: Australia
Posts: 1464
Posted: 10:31am 03 May 2019
Copy link to clipboard 
Print this post

Mark, come over here for a little and we can test them with my variable power supplies.
We can use the constant DC load I have too.
We will get a good idea of the input voltage needs and their output power capabilities.

wronger than a phone book full of wrong phone numbers
 
Warpspeed
Guru

Joined: 09/08/2007
Location: Australia
Posts: 4406
Posted: 09:14pm 03 May 2019
Copy link to clipboard 
Print this post

The ones I have here start up at around 30v to 31v without any load load the output, but Klaus did some testing, and his required a much higher voltage before they would wake up.


Cheers,  Tony.
 
     Page 8 of 10    
Print this page
The Back Shed's forum code is written, and hosted, in Australia.
© JAQ Software 2026