Home
JAQForum Ver 24.01
Log In or Join  
Active Topics
Local Time 09:24 27 Apr 2026 Privacy Policy
Jump to

Notice. New forum software under development. It's going to miss a few functions and look a bit ugly for a while, but I'm working on it full time now as the old forum was too unstable. Couple days, all good. If you notice any issues, please contact me.

Forum Index : Microcontroller and PC projects : For those too young to remember the CMM2

     Page 3 of 4    
Author Message
matherp
Guru

Joined: 11/12/2012
Location: United Kingdom
Posts: 11247
Posted: 08:28am 26 Feb 2024
Copy link to clipboard 
Print this post

Harm

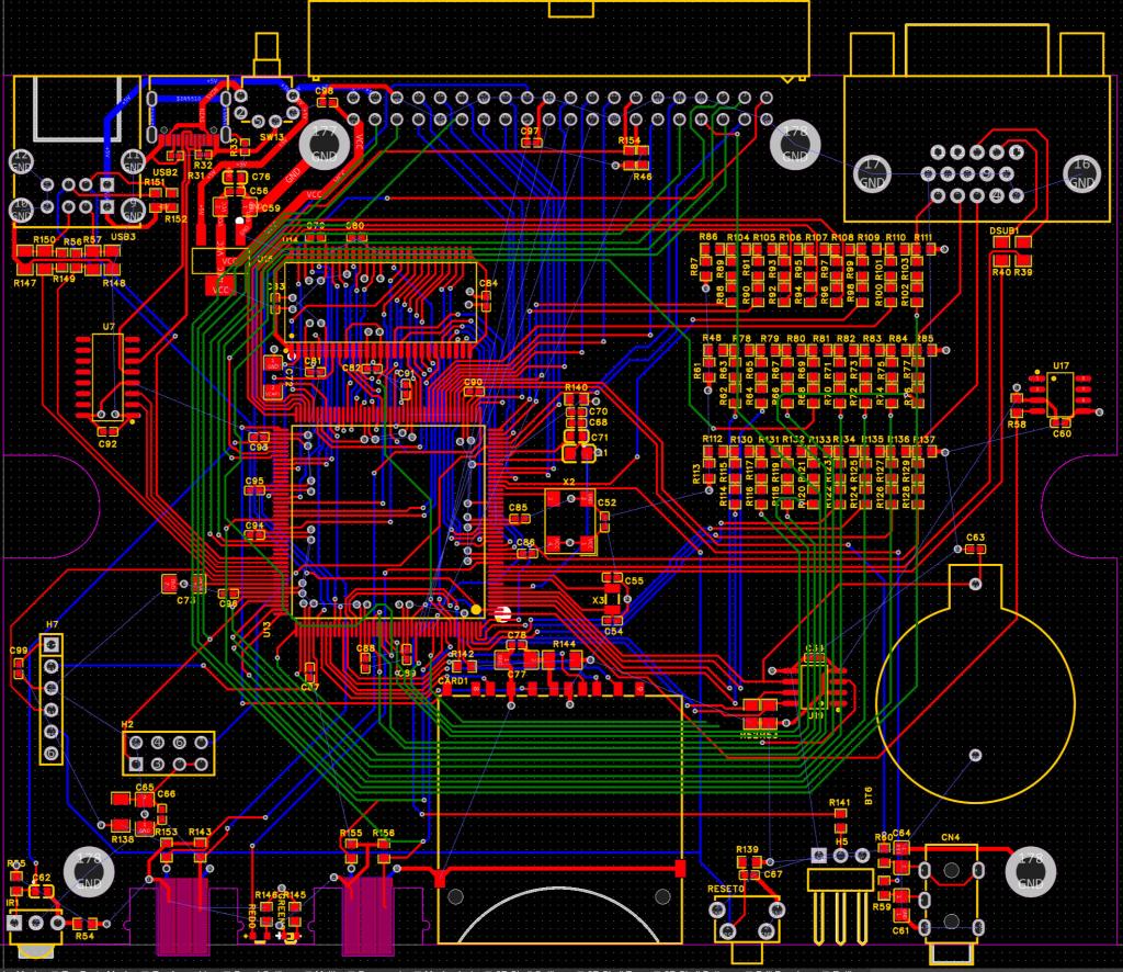
It isn't a crystal but a crystal oscillator package which is what fixed the issue for the original CMM2. The CMM2 G2 is a 4-layer board with a complete ground plane as the second layer - always has been - there is no way it could be routed with two layers.
Noise could conceivably affect the 32KHz crystal but that is supplemented with the DS3231 RTC so the time is reset regularly.
Unfortunately the way the STM32H7IIT6 pinouts works means that it is inevitable that you ware going to have wires all over the place

Current state of the layout without the GND and VCC planes and about 6 wires left to route. As you can see, there is very little near the crystal oscillator or 32KHz crystal.
Red - top, blue - botttom, green - VCC layer. No routing on the GND layer



Edited 2024-02-26 18:31 by matherp
 
Volhout
Guru

Joined: 05/03/2018
Location: Netherlands
Posts: 5860
Posted: 09:12am 26 Feb 2024
Copy link to clipboard 
Print this post

Hi Peter,

The crystal oscillator will take care of the jitter. Perfect.
For the 32kHz oscillator, maybe move the HSYNC and VSYNC away from the oscillator pins. In my company we have to be very strict in this sort of circuits, since we have been hit by problems before. I may be to conservative.

It is a general rule, that if you have 3x clearence over 1x copper trace width, the coupling between signals is minimal versus used board area. So a 10 mil trace would require 30 mil isolation from nearby signal traces. You could apply that (as good as you can) for the 32kHz oscillator. But also (where possible) between HSYNC and VSYNC. It may not be possible everywhere, but especially in larger runs it helps when there is distance between them for the majority of the run. Signals that are especially affected are "higher impedance" signals, such as crystal oscillators, but also I2C...



Regards,

Volhout

Question: what is the H5 header for ?
Edited 2024-02-26 19:17 by Volhout
PicomiteVGA PETSCII ROBOTS
 
matherp
Guru

Joined: 11/12/2012
Location: United Kingdom
Posts: 11247
Posted: 10:32am 26 Feb 2024
Copy link to clipboard 
Print this post

Harm: thanks for the feedback
H5 is the BOOT/RUN select header. Previously to flash a new version you had to open the box to move the header. In this layout you can move the header through the front panel.
 
Mixtel90

Guru

Joined: 05/10/2019
Location: United Kingdom
Posts: 8781
Posted: 10:52am 26 Feb 2024
Copy link to clipboard 
Print this post

I wondered what H5 was, but was afraid to ask. ;)
Mick

Zilog Inside! nascom.info for Nascom & Gemini
Preliminary MMBasic docs & my PCB designs
 
matherp
Guru

Joined: 11/12/2012
Location: United Kingdom
Posts: 11247
Posted: 11:36am 26 Feb 2024
Copy link to clipboard 
Print this post

Here is the "final" layout. I've omitted the GND plane but this sits between the top layer (red) and the VCC plane (green) with the bottom layer (blue) at the bottom (obviously).
The ground plane has no tracks



Edited 2024-02-26 21:38 by matherp
 
Volhout
Guru

Joined: 05/03/2018
Location: Netherlands
Posts: 5860
Posted: 11:39am 26 Feb 2024
Copy link to clipboard 
Print this post

Hi Peter,

Have no idea about U15 (3.3V regulator) dissipation, would it need some copper on the red layer added to the tab ?

Volhout
Edited 2024-02-26 21:40 by Volhout
PicomiteVGA PETSCII ROBOTS
 
matherp
Guru

Joined: 11/12/2012
Location: United Kingdom
Posts: 11247
Posted: 11:48am 26 Feb 2024
Copy link to clipboard 
Print this post

Yes: I do this on the original. I just left it off for clarity
 
PilotPirx

Senior Member

Joined: 03/11/2020
Location: Germany
Posts: 125
Posted: 01:07pm 26 Feb 2024
Copy link to clipboard 
Print this post

When it's ready and tested: would anyone like to order this new assembled board in Germany?
I would participate with a piece.
 
geeken
Newbie

Joined: 13/01/2018
Location: United States
Posts: 20
Posted: 10:10am 04 Mar 2024
Copy link to clipboard 
Print this post

  Quote  
intend to redo the CMM2 PCB design in EasyEDA which I now use for everything. As part of this I will change components so the entire board, if possible, can be fabricated by JLC with no extra components to be added by hand.
The changes I envisage will be to:
use a USB-C connector for the console/power
eliminate the optional USB mouse I/F chip - many mice still support PS2 and plug directly into the dual USB-A connector
change to a micro-sd to save space
move the reset switch to the card edge
and find space for a CR2032 battery

The new layout will be completely compatible with the existing S/W

Anything else I should consider?


Peter, which size did the memory end up being for the new CMM2 design?

G1 was 8MB, G2 was 32MB, so doubling or quadrupling this G2 amount would be mega-useful for large file processing - - - such as gaming / graphics processing.

Thanks in advance for figuring the new design and getting it out the door.
 
Mixtel90

Guru

Joined: 05/10/2019
Location: United Kingdom
Posts: 8781
Posted: 10:16am 04 Mar 2024
Copy link to clipboard 
Print this post

He's got G2 V2.0 written on the board so I assume it'll be 32MB. :)
Mick

Zilog Inside! nascom.info for Nascom & Gemini
Preliminary MMBasic docs & my PCB designs
 
atmega8

Guru

Joined: 19/11/2013
Location: Germany
Posts: 738
Posted: 12:46pm 04 Mar 2024
Copy link to clipboard 
Print this post

  PilotPirx said  When it's ready and tested: would anyone like to order this new assembled board in Germany?
I would participate with a piece.


Yes i would. But there should exist a case which can be printed with a 3 D Printer
 
twofingers

Guru

Joined: 02/06/2014
Location: Germany
Posts: 1734
Posted: 01:00pm 04 Mar 2024
Copy link to clipboard 
Print this post

  atmega8 said  
  PilotPirx said  When it's ready and tested: would anyone like to order this new assembled board in Germany?
I would participate with a piece.


Yes i would. But there should exist a case which can be printed with a 3 D Printer

I would also be interested in a piece.
A 3D printable case shouldn't be a problem.

Regards
Michael
causality ≠ correlation ≠ coincidence
 
PilotPirx

Senior Member

Joined: 03/11/2020
Location: Germany
Posts: 125
Posted: 01:15pm 04 Mar 2024
Copy link to clipboard 
Print this post

  Quote  But there should exist a case which can be printed with a 3 D Printer


No problem, i can build a case
 
twofingers

Guru

Joined: 02/06/2014
Location: Germany
Posts: 1734
Posted: 01:28pm 04 Mar 2024
Copy link to clipboard 
Print this post

  twofingers said  
  atmega8 said  
  PilotPirx said  When it's ready and tested: would anyone like to order this new assembled board in Germany?
I would participate with a piece.


Yes i would. But there should exist a case which can be printed with a 3 D Printer

I would also be interested in a piece.
A 3D printable case shouldn't be a problem.

Regards
Michael

Oopps. Please cancel that! (wrong thread)
causality ≠ correlation ≠ coincidence
 
Mixtel90

Guru

Joined: 05/10/2019
Location: United Kingdom
Posts: 8781
Posted: 01:41pm 04 Mar 2024
Copy link to clipboard 
Print this post

There is a case available anyway. You can print one if you like, or you can order one of the following:

Multicomp Pro G738 or G748A Instrument Case 140x110x35 mm
Jaycar HB5970
Altronics H0472
Element14 1526699
Farnell 1526699
Rapid Electronics 52-4336

You also need 4x 5mm spacers and some fixing screws for the PCB.
Edited 2024-03-04 23:49 by Mixtel90
Mick

Zilog Inside! nascom.info for Nascom & Gemini
Preliminary MMBasic docs & my PCB designs
 
atmega8

Guru

Joined: 19/11/2013
Location: Germany
Posts: 738
Posted: 03:24pm 04 Mar 2024
Copy link to clipboard 
Print this post

  Mixtel90 said  There is a case available anyway. You can print one if you like, or you can order one of the following:

Multicomp Pro G738 or G748A Instrument Case 140x110x35 mm
Jaycar HB5970
Altronics H0472
Element14 1526699
Farnell 1526699
Rapid Electronics 52-4336

You also need 4x 5mm spacers and some fixing screws for the PCB.


Thanks, but that's still an empty case.
The cutouts for VGA, headphone, etc. still need to be drilled and filed?
 
matherp
Guru

Joined: 11/12/2012
Location: United Kingdom
Posts: 11247
Posted: 03:48pm 04 Mar 2024
Copy link to clipboard 
Print this post

Once I've got the boards I'll do new dxf files for the end-plates. The existing G2 already has these. Just take the dxf, import to any decent cad program and create a stl of it. Then you can print the end-plates and use the standard box. Easier than trying to print the whole thing. Personally, I import the dxf into  my laser cutter and then cut the ends out of plasticard.
 
Volhout
Guru

Joined: 05/03/2018
Location: Netherlands
Posts: 5860
Posted: 03:53pm 04 Mar 2024
Copy link to clipboard 
Print this post

I have also seen people that order front and rear panel as PCB with silkscreen printing. For few dollar you have a 5 sets of faceplates...

Volhout
PicomiteVGA PETSCII ROBOTS
 
atmega8

Guru

Joined: 19/11/2013
Location: Germany
Posts: 738
Posted: 03:54pm 04 Mar 2024
Copy link to clipboard 
Print this post

  matherp said  Once I've got the boards I'll do new dxf files for the end-plates. The existing G2 already has these. Just take the dxf, import to any decent cad program and create a stl of it. Then you can print the end-plates and use the standard box. Easier than trying to print the whole thing. Personally, I import the dxf into  my laser cutter and then cut the ends out of plasticard.


OK,

those End-Plates fit into the standard Multicomp Pro G738 or G748A Instrument Case 140x110x35 mm??
 
matherp
Guru

Joined: 11/12/2012
Location: United Kingdom
Posts: 11247
Posted: 12:54pm 06 Mar 2024
Copy link to clipboard 
Print this post

The boards have arrived and program and boot up perfectly. Once I've finished testing everything I'll post the gerbers


 
     Page 3 of 4    
Print this page
The Back Shed's forum code is written, and hosted, in Australia.
© JAQ Software 2026