Home
JAQForum Ver 24.01
Log In or Join  
Active Topics
Local Time 11:35 24 Apr 2026 Privacy Policy
Jump to

Notice. New forum software under development. It's going to miss a few functions and look a bit ugly for a while, but I'm working on it full time now as the old forum was too unstable. Couple days, all good. If you notice any issues, please contact me.

Forum Index : Electronics : ozinverter control no sinewave

     Page 3 of 11    
Author Message
johnmc
Senior Member

Joined: 21/01/2011
Location: Australia
Posts: 282
Posted: 03:48am 02 Mar 2018
Copy link to clipboard 
Print this post

Mark
Not sure where the 2110 chips are from as I bought from RS and aliexpress
have ordered more 2110 chips from RS will see what happens
john
johnmc
 
renewableMark

Guru

Joined: 09/12/2017
Location: Australia
Posts: 1678
Posted: 03:59am 02 Mar 2018
Copy link to clipboard 
Print this post

I just got 4 from rs, if you are in Melb and would like to test it this weekend yell out.
Cheers Caveman Mark
Off grid eastern Melb
 
johnmc
Senior Member

Joined: 21/01/2011
Location: Australia
Posts: 282
Posted: 06:18am 02 Mar 2018
Copy link to clipboard 
Print this post


Thanks Mark for the offer but I live in Echuca 200 odd k away,

I have ordered from RS and they a due any day now.
john
johnmc
 
noneyabussiness
Guru

Joined: 31/07/2017
Location: Australia
Posts: 527
Posted: 06:52am 02 Mar 2018
Copy link to clipboard 
Print this post

Hi John, are you using the 16 pin sockets?? I had a project that would work intermittently. . Turned out to be one of these pins had broke but remained in the socket. It was not obvious, and only after replacing the did i find out.


It really sounds like something is intermittently mis firing and with a toroidal core that is usually fatal to the mosfets..
I think it works !!
 
tinyt
Guru

Joined: 12/11/2017
Location: United States
Posts: 556
Posted: 10:42am 02 Mar 2018
Copy link to clipboard 
Print this post

I remember oztules saying something about pin 6 for startup. I checked the control PCB gerbers and it looks like it is hard wired to +5V. I don't know if this is the PCB you are using.

I would try cutting the copper trace and then jumpering pin 6 to the resistor as shown. You would need a toggle switch connected as shown.



It should be OFF at startup. Then after a few seconds turned ON. This ensures that there are no pwm signals from the 8010 at startup. Then when turned on, it will do the soft start.
 
johnmc
Senior Member

Joined: 21/01/2011
Location: Australia
Posts: 282
Posted: 11:02am 02 Mar 2018
Copy link to clipboard 
Print this post

Good Day tinyt thanks for the input

The latest control board which I am using has the positive on and off toggle switch to ensure that the 8010 is off then a soft start.
john

johnmc
 
Madness

Guru

Joined: 08/10/2011
Location: Australia
Posts: 2498
Posted: 12:38pm 02 Mar 2018
Copy link to clipboard 
Print this post

Pin 6 needs to be switched between ground via 1k and 5V with a SPDT switch.
There are only 10 types of people in the world: those who understand binary, and those who don't.
 
tinyt
Guru

Joined: 12/11/2017
Location: United States
Posts: 556
Posted: 02:18pm 02 Mar 2018
Copy link to clipboard 
Print this post

As Madness says, you have to use only two terminals of the toggle switch and make use of the 1K pull down resistor.

If you use all 3 terminals of an SPDT, with the center terminal connected to Pin 6 and one outer to +5V and the other one direct to ground, Pin 6 will float during toggle contact transfers and might create problems.
 
Madness

Guru

Joined: 08/10/2011
Location: Australia
Posts: 2498
Posted: 10:02pm 02 Mar 2018
Copy link to clipboard 
Print this post

  tinyt said   As Madness says, you have to use only two terminals of the toggle switch and make use of the 1K pull down resistor.

If you use all 3 terminals of an SPDT, with the center terminal connected to Pin 6 and one outer to +5V and the other one direct to ground, Pin 6 will float during toggle contact transfers and might create problems.


That is not what I am saying, pin 6 connects to the centre pin of a SPDT switch, 5V on one side and 1k to ground on the other.
There are only 10 types of people in the world: those who understand binary, and those who don't.
 
tinyt
Guru

Joined: 12/11/2017
Location: United States
Posts: 556
Posted: 03:25am 03 Mar 2018
Copy link to clipboard 
Print this post

  Madness said  
  tinyt said   As Madness says, you have to use only two terminals of the toggle switch and make use of the 1K pull down resistor.

If you use all 3 terminals of an SPDT, with the center terminal connected to Pin 6 and one outer to +5V and the other one direct to ground, Pin 6 will float during toggle contact transfers and might create problems.


That is not what I am saying, pin 6 connects to the centre pin of a SPDT switch, 5V on one side and 1k to ground on the other.


OK, now I understand what you said. But I prefer only two logic states for SPWMEN: ground "0" or +5V "1". Most switches like toggles are 'break before make' and during this break, pin 6 will float. During the float, I don't know what will happen.Edited by tinyt 2018-03-04
 
Madness

Guru

Joined: 08/10/2011
Location: Australia
Posts: 2498
Posted: 03:46am 03 Mar 2018
Copy link to clipboard 
Print this post

Nothing is going to happen in those few milliseconds if it is going to restart it will be a soft start. Do it however you want.
There are only 10 types of people in the world: those who understand binary, and those who don't.
 
renewableMark

Guru

Joined: 09/12/2017
Location: Australia
Posts: 1678
Posted: 09:55am 03 Mar 2018
Copy link to clipboard 
Print this post

John, you said you stopped and started it a few times and on the last start it blew.
Did you use the reset or the on off switch?
Cheers Caveman Mark
Off grid eastern Melb
 
Madness

Guru

Joined: 08/10/2011
Location: Australia
Posts: 2498
Posted: 11:30am 03 Mar 2018
Copy link to clipboard 
Print this post

You only need to reset the EG8010 if you are doing a cold start via a resistor to charge the capacitors. The slow voltage buildup crashes it, that is the only time you need to reset it.
There are only 10 types of people in the world: those who understand binary, and those who don't.
 
johnmc
Senior Member

Joined: 21/01/2011
Location: Australia
Posts: 282
Posted: 12:29am 04 Mar 2018
Copy link to clipboard 
Print this post


Only using the on off switch
johnmc
 
tinyt
Guru

Joined: 12/11/2017
Location: United States
Posts: 556
Posted: 03:11am 04 Mar 2018
Copy link to clipboard 
Print this post

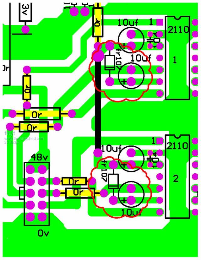
This is just a wild guess.

Check the diodes and capacitors red lined in the picture.



Check for solder connection, proper polarity, values, etc. If polarities are correct and the diodes are good, I am guessing the capacitor(s) have changed.
 
Clockmanfr

Guru

Joined: 23/10/2015
Location: France
Posts: 437
Posted: 06:17pm 04 Mar 2018
Copy link to clipboard 
Print this post

On Off switch....

This is the latest OzControl No12 board.




I think its self explanatory.



Regards the driver chips IR2110, ... It seems there is a lot of junk out there.
I recently saw an advert where you could choose the specs/quality grade depending on price. whatttttt !!!!!!!!

My originals were International Rectifier branded with a 2.5amp handling capability, but does not like going below 10v.

So I think its a good idea to pay a little extra for genuine branded IR2110 drivers.

Heres a test circuit..... for the hardy folk?



Edited by Clockmanfr 2018-03-06
Everything is possible, just give me time.

3 HughP's 3.7m Wind T's (14 years). 5kW PV on 3 Trackers, (10 yrs). 21kW PV AC coupled SH GTI's. OzInverter created Grid. 1300ah 48v.
 
johnmc
Senior Member

Joined: 21/01/2011
Location: Australia
Posts: 282
Posted: 10:28pm 04 Mar 2018
Copy link to clipboard 
Print this post


Thanks Clockmanfr and tinyt.

I have ordered genuine IR2110 from RS and they should be here now, I will have to chase them up.
cheers john
johnmc
 
Tinker

Guru

Joined: 07/11/2007
Location: Australia
Posts: 1904
Posted: 09:00am 05 Mar 2018
Copy link to clipboard 
Print this post

Notice that in the test circuit Clockman posted above, the chips run on 15V.

We run ours on 12V! Worth experimenting with?
Klaus
 
Madness

Guru

Joined: 08/10/2011
Location: Australia
Posts: 2498
Posted: 09:12am 05 Mar 2018
Copy link to clipboard 
Print this post

Oztules and myself are using 18V.
There are only 10 types of people in the world: those who understand binary, and those who don't.
 
Tinker

Guru

Joined: 07/11/2007
Location: Australia
Posts: 1904
Posted: 11:52am 05 Mar 2018
Copy link to clipboard 
Print this post

  Madness said   Oztules and myself are using 18V.


Oh, I was not aware of that. Mine run fine on 12V, chosen because the fans are also of the same 12V DC/DC converter.

Did oztules change up from 12V or always used 18V? I'm sure in the past he used a similar DC/DC converter than I am using.
Klaus
 
     Page 3 of 11    
Print this page
The Back Shed's forum code is written, and hosted, in Australia.
© JAQ Software 2026