Home
JAQForum Ver 24.01
Log In or Join  
Active Topics
Local Time 14:55 24 Apr 2026 Privacy Policy
Jump to

Notice. New forum software under development. It's going to miss a few functions and look a bit ugly for a while, but I'm working on it full time now as the old forum was too unstable. Couple days, all good. If you notice any issues, please contact me.

Forum Index : Electronics : inverter experiment pure sine EGS002

     Page 2 of 6    
Author Message
Clockmanfr

Guru

Joined: 23/10/2015
Location: France
Posts: 437
Posted: 08:31am 28 Mar 2016
Copy link to clipboard 
Print this post

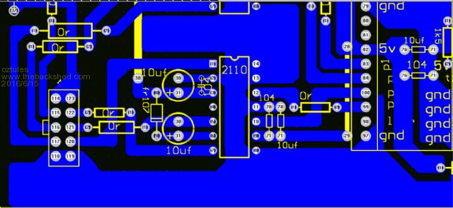
and



and Drilling mask......





This is a double sided board, extra thick copper, size is 282mm x 174mm.

Everything is possible, just give me time.

3 HughP's 3.7m Wind T's (14 years). 5kW PV on 3 Trackers, (10 yrs). 21kW PV AC coupled SH GTI's. OzInverter created Grid. 1300ah 48v.
 
Clockmanfr

Guru

Joined: 23/10/2015
Location: France
Posts: 437
Posted: 11:31am 28 Mar 2016
Copy link to clipboard 
Print this post

The General layout.






Everything is possible, just give me time.

3 HughP's 3.7m Wind T's (14 years). 5kW PV on 3 Trackers, (10 yrs). 21kW PV AC coupled SH GTI's. OzInverter created Grid. 1300ah 48v.
 
Clockmanfr

Guru

Joined: 23/10/2015
Location: France
Posts: 437
Posted: 11:34am 28 Mar 2016
Copy link to clipboard 
Print this post

And the final silk screen mask.....




Everything is possible, just give me time.

3 HughP's 3.7m Wind T's (14 years). 5kW PV on 3 Trackers, (10 yrs). 21kW PV AC coupled SH GTI's. OzInverter created Grid. 1300ah 48v.
 
oztules

Guru

Joined: 26/07/2007
Location: Australia
Posts: 1686
Posted: 10:30pm 04 Jun 2016
Copy link to clipboard 
Print this post

Anyone doing the needs to read this if for off grid application.... voltage drift and how to stop it...
http://www.fieldlines.com/index.php/topic,149011.msg1037697.html#msg1037697

............oztules
Village idiot...or... just another hack out of his depth
 
tunde
Newbie

Joined: 05/06/2016
Location: Nigeria
Posts: 7
Posted: 12:34pm 06 Jun 2016
Copy link to clipboard 
Print this post

Hi all, must give kudos to you guys, Oz, ClockManfr, yahoo2 and everyone that had contributed to this great success called ozinverter.

i am happy i came accros all your info, i had gone through almost all your post from fieldlines to anotherpower, energymater and here. great works guys.

thanks for your help

@oztules pleas can you throw more light on the use of 24volts system, in one of your post you mentioned 8:1 for 48v and 16:1 for 24v transformer. now i have no problem with that.

is it that the 2800mmsq still workable for 24v system or it will be 5600 or 1400.
please kindly explain.

thanks

tunde
 
oztules

Guru

Joined: 26/07/2007
Location: Australia
Posts: 1686
Posted: 05:01am 07 Jun 2016
Copy link to clipboard 
Print this post

Tunde,

Those ratios are for the power jack controllers.

The egs002 or eg8010 are different, as they have a much tighter dynamic range for their spwm.. so for the 240v /48v version of the 002 or 8010 it will be more like 9:1 ( 26v primary)

Or a 13v primary for a 24v system... or 18:1

The cross sectional area for 50hz will remain the same for 1v/turn approx for 2800mmsq of steel cross section. This is dictated by the frequency.... not your system voltage.

Your primary wire size will need to double what would be used for 48v as the current is twice as high for the same power out.


............oztulesEdited by oztules 2016-06-08
Village idiot...or... just another hack out of his depth
 
tunde
Newbie

Joined: 05/06/2016
Location: Nigeria
Posts: 7
Posted: 11:50am 07 Jun 2016
Copy link to clipboard 
Print this post

Thanks for the explanation great Oz.

so that means on the primary side i should use two 25mm or 50mm cable. i am actually going for something between 3500 to 4000wats continous power.

1. i will be looking your way as per the three chip principle using eg8010 and high and low side driver. please can you tell me the voltage the eg8010 or 002 needs to see on its voltage feed back pin when the output of the transformer is 220 volts (or 230v as the case maybe).

2. again what dead time do you think is approriate to use either with 002 or 8010?

3. i am hoping to down the capacitor voltage to 10000uf 63v hope its ok(cost saving) considering my dc bus voltage (24v - 30v) is less than the cap voltage ?

4.in one of your previous post on otherpower you mentioned a problem about the 002 having issues with current control. is this only related to the power jack inverters only. just curious to know, so i can avoid that trap.

please dont be mad at me for all this after reading more than 60000 words of your post i definitely needs to clear some doubt before blowing things up.

thanks.

Tunde
 
oztules

Guru

Joined: 26/07/2007
Location: Australia
Posts: 1686
Posted: 12:23pm 07 Jun 2016
Copy link to clipboard 
Print this post

1. 3v

2. 300ns

3.fine

4.only the egs002 board has these problems.

All the above taken care of with the 8010 circuit.
The latest 8010 has the 300ns hard wired.

If your going solo then read the eg8010 data sheet available on the web... or re-read the egs002 thread on anotherpower again. Latest pdf is there as well. If your good with your electronics, then thats all you need, else consider Clockmans book and boards when he gets them out.

4kw @24v continuous will need substantial wire for the primary and I don't think 24v is very sensible at that power for long periods. For short bursts then ok, but 160 amps continuous is a big ask for 50mm cable, and mosfets as well.... better to change your battery configuration to 48v... then you will be able to accomplish this easier and cooler.

Remember when you double the current for 24v, your losses are 4 times as high for the same circuit.... the Rds on will change little, and your switching losses will be much worse..... thats why we use 48v.... 96 would be heaps better....


...........oztules


Village idiot...or... just another hack out of his depth
 
tunde
Newbie

Joined: 05/06/2016
Location: Nigeria
Posts: 7
Posted: 12:36pm 07 Jun 2016
Copy link to clipboard 
Print this post

whao, cant believe you replied within the hour so grateful.

yes i am going solo, and definitely i will go back and read that. i am designing my pcbs myself and i hope to get good results waiting for some parts to arrive so i can match there foot print with my ecad especially heatsinks and caps

but please how much can i pull with my 24volts battery system the cost of battery is an overkill around this side? currently have 200ah.

or can i go with ideas in this discussion

http://www.thebackshed.com/forum/forum_posts.asp?TID=7800&PN=1&TPN=9

  Quote  I agree with Yahoo2.

For 24v, even 3kw (which mine runs or 2-3 hrs a day at time in the mornings, is 120 amps or more, for me it is ony 60 amps, so not a big deal for 35mmsq.. @48 v )

As you have plenty of 35mm wire, 2 in hand is the go... only 3-4 meters per winding too.... so not a nightmare to do.

Your boards will run 3kw-4kw indefinately, so you want the tranny to run happy too, and you want as small a sag as possible when running hard, or your fets work harder than they need.


...........oztules


if i increase the number of fets will it make a positive difference

thanks.
Edited by tunde 2016-06-08
 
oztules

Guru

Joined: 26/07/2007
Location: Australia
Posts: 1686
Posted: 03:17pm 07 Jun 2016
Copy link to clipboard 
Print this post

You won't be running 4kw for long on that tiny battery bank.
Think about it .......4kw continuous@24v is 170 amps or more... thats a very very high discharge rate for those batteries... more than a C2 discharge, at that rate you will not get 30 mins useage realistically.

So you will have to set your sights lower if you want to run that kind of power for more than a few minutes.

More fets is always good from the Rds side of things... but you have to support the drivers, as the increase in capacitance in the gate circuits demand higher and higher currents to switch properly, or your rds gains get overwhelmed by the switching losses, as your gates rise times increase.


..............oztules



Edited by oztules 2016-06-09
Village idiot...or... just another hack out of his depth
 
Grogster

Admin Group

Joined: 31/12/2012
Location: New Zealand
Posts: 9936
Posted: 04:44pm 07 Jun 2016
Copy link to clipboard 
Print this post

Perhaps a petrol or diesel genny is a better choice here? They can achieve those kinds of outputs without any pain at all. Only problem with that is noise and fuel-consumption if you are wanting to be totally green.... A 6kW genny can be had for about a grand these days brand new. Noisy and uses fuel - those are the cons, but it would be able to sustain that load for hours on end whereas the batteries won't.

Normally, you design for a peak current load of - say - 4kW like in you example, but you expect to be running at much, MUCH less then that kind of load 95% of the time. Please correct me if I am wrong here, but as I understand it, inverters are a wonderful clean, green, quiet source of power, but its really easy to flatten their battery-banks with too great a load. You'd never be able to recharge your batteries fast enough!
Smoke makes things work. When the smoke gets out, it stops!
 
Madness

Guru

Joined: 08/10/2011
Location: Australia
Posts: 2498
Posted: 05:28pm 07 Jun 2016
Copy link to clipboard 
Print this post

  Grogster said   Perhaps a petrol or diesel genny is a better choice here? They can achieve those kinds of outputs without any pain at all. Only problem with that is noise and fuel-consumption if you are wanting to be totally green.... A 6kW genny can be had for about a grand these days brand new. Noisy and uses fuel - those are the cons, but it would be able to sustain that load for hours on end whereas the batteries won't.

Normally, you design for a peak current load of - say - 4kW like in you example, but you expect to be running at much, MUCH less then that kind of load 95% of the time. Please correct me if I am wrong here, but as I understand it, inverters are a wonderful clean, green, quiet source of power, but its really easy to flatten their battery-banks with too great a load. You'd never be able to recharge your batteries fast enough!


For similar money you can buy a second hand slow speed (1500 RPM) Lister or similar that will last forever and use less fuel. Another big benefit is they give really clean power where as your cheap petrol generators produce harmonics etc that are not good with electronics.
There are only 10 types of people in the world: those who understand binary, and those who don't.
 
oztules

Guru

Joined: 26/07/2007
Location: Australia
Posts: 1686
Posted: 05:42pm 07 Jun 2016
Copy link to clipboard 
Print this post

Grogster , it all depends.... like it always seems to do....

In my case, in the daytime sustaining 5kw loads for long periods is easily achieved, as in summer in particular I can get that amount easily from solar all day... so I tend to do all the hard driving of test units in the daytime as well.

But you need a lot of solar to do that compared to what normal people seem to have.
eg I can utilise 14-15 kw of solar if I want, and another 10kw not unpacked in the shed... so I expect my inverters to do as I ask of them.

Even so, 3kw for hours on end is a normal daily thing with 6kw excursions for 5-10 minutes at most... so it all depends.

I have just bought an electric start 6.5hp motor to run a car alternator@60v for dark days .... but will probably never be used in anger i suspect... just a project.

I have a lister diesel as well, but never use it for that purpose either. Will probably get rid of it, as it can't drive the big welder either.... inverter can.


............oztules
Village idiot...or... just another hack out of his depth
 
oztules

Guru

Joined: 26/07/2007
Location: Australia
Posts: 1686
Posted: 03:38pm 14 Jun 2016
Copy link to clipboard 
Print this post

I have settled on this for the time being.
It does everything I want, others may want more/less.


1. It has on/off via pin 6
2. It has temp input as well for disaster situations where fan fails and temp gets out of hand
3. It has off board pins for power led
4. It has off board pins for status led
5. It uses a current transformer coil
6. It uses an isolation transformer for the voltage feed back.
7. It uses a simple voltage supply using the TIP35c... simple, and effective and fails off not on.

There are two things that I don't like particularly.

1. The voltage drifts in the first few minute from say set 230 to 234v... then stabilizes rock solid at 234 or whatever you set for plus 4 v after the first 5 minutes.

Can't find what is heating this up or what ever causes it. The heat gun makes no difference once stable... so maybe not heat but what else I can't say.
It is stupid simple, which makes finding the fault either dirt simple or impossible. ( inside chip)

2.If you slowly raise the voltage of the supply from 0v to 50v or so slowly, the chip hangs.... no idea why...but it is internal, and does it when you slowly introduce the power to it.
If you splat the terminals which is pretty standard, then no problems forever while it is connected to batteries.
I use a 10 ohm resistor to avoid the splat, and this is fine too, but if you go to say 100r, then it will charge up, but no action... so keep in mind.

Neither of these two problems are show stoppers by a long long way. The plus attributes easily out weigh these foibles, but they need to be mentioned.

Apart form that, these things are quick and simple to build, and run beautifully... and create no fuss , but just run anything thrown at them... really remarkable little devices.

I won't be going any further, as I cant see what else you could ask for in a home inverter. Those that like lots of bells and whistles designed to make them look very complex will be disappointed... they are simple, and work as well... in fact better than all I have encountered as a straight inverter.

It draws a very modest idle current ( 30 watts or so), and go for excursions over 10kw without any worry.... very very versatile.

Ok here is the final PCB I will use from now on

The board complete:



top left




top right



bottom left






Bottom right




Village idiot...or... just another hack out of his depth
 
oztules

Guru

Joined: 26/07/2007
Location: Australia
Posts: 1686
Posted: 03:49pm 14 Jun 2016
Copy link to clipboard 
Print this post

Now a pic of the board.




It took as few incarnations to get what I wanted, but they all work, and have all seen 10kw bursts.





Doing a few kw in a aerosharp 3kw carcass.




And throwing the whole house at it with near everything turned on I can find, fridges freezers, telly's, jug, and hot water service simultaneously... what else can I do.... By the time I went outside to start the compressor as well, the jug had finished, so it did that too less the jug...




What can I say.... the simple thing just works without any fuss at all.

I am running at 232 volts or thereabouts... slightly easier on the battery and no change in the house from what I can tell.

Notice the voltage drop with the extra few kw..... not too shabby...

So this little board and a fet board and tranny and a box and thats it..... for a inverter you probably have not seen the equal too inmost cases.

and the pdf... it won't post here so

http://www.anotherpower.com/board/index.php/topic,1116.msg12315.html#msg12315







............oztulesEdited by oztules 2016-06-16
Village idiot...or... just another hack out of his depth
 
Madness

Guru

Joined: 08/10/2011
Location: Australia
Posts: 2498
Posted: 05:47pm 14 Jun 2016
Copy link to clipboard 
Print this post

You have certainly done a fantastic job with this Oztules. Your wife won't have anything to grumble about with power usage. Grid power has bigger variations than those 4 volts you have been chasing.

Just one question I have about the project, when winding the Torroid is there reason you choose to use a single PVC cable for the primary rather than using multiple strands of original copper wire in parallel?

GaryEdited by Madness 2016-06-16
There are only 10 types of people in the world: those who understand binary, and those who don't.
 
Grogster

Admin Group

Joined: 31/12/2012
Location: New Zealand
Posts: 9936
Posted: 07:56pm 14 Jun 2016
Copy link to clipboard 
Print this post

Do you have a schematic for this final version of your board, Oz?
Smoke makes things work. When the smoke gets out, it stops!
 
Madness

Guru

Joined: 08/10/2011
Location: Australia
Posts: 2498
Posted: 09:20pm 14 Jun 2016
Copy link to clipboard 
Print this post

Just finished unwinding the second Torroid and the bloody thing is is different They are wound differently with the one having smaller wire and 3 winding's in parallel in the primary and secondary, the other was wound 2 pairs and heavier wire.

Biggest problem is the core on the second one is about 15mm bigger diameter, I will have to unwind another but it is trap to watch out for the production date and the number at the start of the second line seems to be where the label is different.

Edited by Madness 2016-06-16
There are only 10 types of people in the world: those who understand binary, and those who don't.
 
oztules

Guru

Joined: 26/07/2007
Location: Australia
Posts: 1686
Posted: 10:10pm 14 Jun 2016
Copy link to clipboard 
Print this post

Mad.... this is not a deal breaker...
It is easy to remove some layers from the inner or outer to get them the same.

If you use the rule of thumb that 2800mmsq is 1turn/volt, then you can get an idea of what you will end up with.
What are the inner and outer measurements of the two cores...

Preference is to take some from the inner if that can be done to get to even... if the 15mm is on the outer, it is easy to remove, just no gain in the size of the hole... although generally that is about 100mm on the aerosharp.... which is good.

Suppose your initial turn/volts is about 1.14... 2 cores gets us to 2.3v/turn, if we lose say 15mmx50mmhigh , then we lose 15X50, then you will loose about .26v/turn... ie back to over 2v/turn... still pretty nice to wind.

The good thing about smaller holes, is there is more cross section per kg, the bad is you need some room to wind... just another compromise....



Grog, no..... not unless you do one.... other folks may want one too:)

Mad, in answer to your other question. Yes it is entirely fine to use enamel wire for the primary... but think about this.

If you use a wire size you can bend fine, say 1mm.... then if you use 40 in hand , you will still only get .5^2x1.414 or .7875x40 =31.4mm^2

I don't need to explain that 40 wires is hard to handle in this situation, and a single wire is easier, and yeilds bigger mmsq easily.

If your really keen, get your 40-50 wires and put them in a heat shrink tube, and wind that perhaps, will still be a massive ask without a machine.

The W7 units are this way, and so are the PJ units.... they need it as they get very hot, I have not seen one of these bigguns get over 55C in the summer even.

If heat concerns you for some reason, use silicon coated wire, I think the Aussie ones use that.

But hats off to you if you can get 40-50 wires in there without damage.


...............oztulesEdited by oztules 2016-06-16
Village idiot...or... just another hack out of his depth
 
Madness

Guru

Joined: 08/10/2011
Location: Australia
Posts: 2498
Posted: 11:27pm 14 Jun 2016
Copy link to clipboard 
Print this post

Hi Oz

I have some enamel copper wire here that is about 2mm so that would be better than 3 mm2, that would need 15 in hand. Any way I get your point, the PVC wire would not take long to wind and easier to terminate. I am going to the motor rewinders tomorrow to get some high temp epoxy, I will see what they have in flat enamel copper strip also

Cores are 190, 95, 70 and 205, 100, 70, I would have to remove some off both and get 190, 100, 70. Correct me if I am wrong but that would be 6300 mm2 so 2.25 volts a turn with a 100 mm hole so all good. I was thinking I would have to use another core, your not just a pretty face Oz.






There are only 10 types of people in the world: those who understand binary, and those who don't.
 
     Page 2 of 6    
Print this page
The Back Shed's forum code is written, and hosted, in Australia.
© JAQ Software 2026