Home
JAQForum Ver 24.01
Log In or Join  
Active Topics
Local Time 13:32 22 Apr 2026 Privacy Policy
Jump to

Notice. New forum software under development. It's going to miss a few functions and look a bit ugly for a while, but I'm working on it full time now as the old forum was too unstable. Couple days, all good. If you notice any issues, please contact me.

Forum Index : Electronics : My generator/inverter project ....

     Page 2 of 4    
Author Message
phil99

Guru

Joined: 11/02/2018
Location: Australia
Posts: 3157
Posted: 11:09pm 07 Apr 2024
Copy link to clipboard 
Print this post

P = I^2 x R
so
I = √(P / R)

0.1Ω => 7A
0.05Ω => 10A
0.01Ω => 22A
 
analog8484
Senior Member

Joined: 11/11/2021
Location: United States
Posts: 194
Posted: 11:49pm 07 Apr 2024
Copy link to clipboard 
Print this post

EG8010 over-current protection will trigger when it see 0.5V or higher across the sense resistor.  So, you need to scale the resistor based on the max surge current (should be well above the max continuous current) you want to allow.

Ex: Vocp=Iocp * Rsense => Rsense=Vocp/Iocp

  Vocp=0.5V
  Iocp=10A

  Rsense=0.5V/10A = 0.05R
 
ramblin
Newbie

Joined: 26/03/2024
Location: United States
Posts: 39
Posted: 01:24am 08 Apr 2024
Copy link to clipboard 
Print this post

OK, I don`t do math well but based on that 0.03 should work If I expect 14-15 amps ? How about the 5 watts ? Hard to find much over 15-20 watts and thats a fraction of the maybe 15amps available. What am I missing here ?
 
phil99

Guru

Joined: 11/02/2018
Location: Australia
Posts: 3157
Posted: 03:50am 08 Apr 2024
Copy link to clipboard 
Print this post

A possible work-around to allow the 0.01Ω shunt to achieve the 0.5V trip point at an adjustable current. The voltage divider adds a bias voltage to the voltage across the shunt. With the pot wiper at the top the current limit should be about zero, increasing as it is moved down to 50A at the bottom.
As the 0.01Ω shunt is rated at 5W this could be used at up to 22A without overheating the shunt.

Others with hands-on experience with these modules can advise if this will work the way I imagine.
 
ramblin
Newbie

Joined: 26/03/2024
Location: United States
Posts: 39
Posted: 07:17pm 19 Apr 2024
Copy link to clipboard 
Print this post

OK Guys, I have completed my inverter build. I have not yet hooked it up and applied power. I have to the best of my ability followed my schematic and doing a final check for any mistakes I made. I`m hoping the gurus here will do the same with my schematic. Any final additions or changes please. Do not assume I know anything. Thanks guys, Have a look.




 
tinyt
Guru

Joined: 12/11/2017
Location: United States
Posts: 556
Posted: 02:06am 20 Apr 2024
Copy link to clipboard 
Print this post

Since this is on proto-typing board, and the bottom is not shown, I hope the high current paths are beefed up. It is a very nice arrangement.
Edited 2024-04-20 12:07 by tinyt
 
ramblin
Newbie

Joined: 26/03/2024
Location: United States
Posts: 39
Posted: 02:22pm 20 Apr 2024
Copy link to clipboard 
Print this post

Everything with any current is Teflon coated silver plated copper 18ga. Light stuff is 20.
 
rustyrotors
Newbie

Joined: 07/01/2023
Location: United States
Posts: 36
Posted: 10:32pm 20 Apr 2024
Copy link to clipboard 
Print this post

im not sure if anybody mentioned it yet, but make sure you remove U4 and short C19 on the EGS002 board, or it will destroy your fets if you trigger the overcurrent protection
 
ramblin
Newbie

Joined: 26/03/2024
Location: United States
Posts: 39
Posted: 05:49am 22 Apr 2024
Copy link to clipboard 
Print this post

  rustyrotors said  im not sure if anybody mentioned it yet, but make sure you remove U4 and short C19 on the EGS002 board, or it will destroy your fets if you trigger the overcurrent protection


Yes, nickskethisniks has warned me "people had bad experience with the current feedback..."and I believe I have a problem with it now. Is that the best way to deal with it, Just remove the chip? Huh? I have a spare board on the way and I can try that later. Happy to say I have my inverter WORKING (with issues) and I`m going to need a little help solving them. I have been testing at low power (about 50-60vdc@approx.1/2 amp). I am getting AC output but wildly fluctuating to the point of unable to get an accurate reading. Feedback voltage to pin 15 is also fluctuating between 2-4 volts. IMO, it seems inaccurate feedback and it can`t settle on anything, and with good reason. Before I found this forum I copied many variations of this circuit before someone here pointed me to the originals in the EG8010 data sheet. I may need a better current feedback circuit. For instance, I`m using a FWBR at the output to feed my variable resistor. The only circuits that use that, have transformers, which I hadn`t planned to use. Should I use the method found in the EGS002 manual (no bridge) and what values for the components? The values for the resistors and cap are different on every example. The EGS002 is steady red light (ready) in about center position. Turn one direction and the board goes offline. Turn the other direction and the EGS goes into protection mode, flashes twice and repeats (indicating over current). I`m not ruling out I still could have something connected wrong. I have already experimented, changing some component values from the last pic and added the loops to pins 5 and 9. Anyway I think I`m off to a good start. Just need a little more help. Some things have changed from the last circuit I posted. Happy to update it all just got so much bad info posted here already. Is there any way to delete some of it or that that not even an issue ? Thanks guys
 
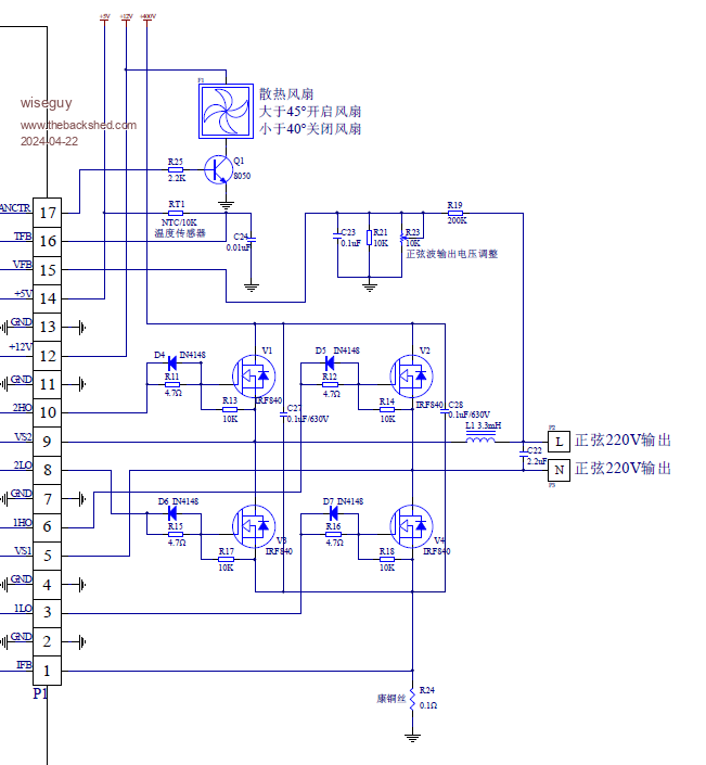
wiseguy

Guru

Joined: 21/06/2018
Location: Australia
Posts: 1267
Posted: 06:53am 22 Apr 2024
Copy link to clipboard 
Print this post

There are a few major issues with your schematic, I have posted a reference schematic from the EG8010 data sheet.  You dont have connections (or they are not shown as connected) from the bridge to the EGS002 pins 9 or 5.  The next problem appears to be the feedback you have used. If you implement the feedback - note it only uses the one bridge connection that connects to pin 9 of the EGS002 AFTER the missing choke on your board and the schematic (L1 -3.3mH), that should be between the 2u2 mains filter and the bridge that joins to pin 9.





It looks like you are aiming for 110/120VAC so change the value of R21 in the reference schematic to 56 or 68K to have a similar range as the 220V one.  Also note they do not use a 4u7 for filtering the feedback but a 100n.

From their data sheet;

"Figure 8.1b is the actual testing wave under unipolar modulation. EG8010 uses the peak point sampling to output voltage, which has advantages of accurate voltage stabilization and short voltage adjustment time. If output voltage is deviated by some reasons such as change of load or input voltage, EG8010 can recover to expected output voltage in one to three AC cycle."

With those changes you have a better chance of making it work, good luck!  To get it working, after making the connection changes, you could remove the 2u2 from your board then put the choke and 2u2 after the terminal block, but you would also have to then feed back the voltage from the choke/capacitor node of what is then the new ac output node. (if this doesnt make sense to you dont worry just make the above changes)

I have not studied your work in depth so I am not saying all else is right - it might be, I just noticed a few glaring issues, but if problems persist post again with whats happening.
Edited 2024-04-22 17:06 by wiseguy
If at first you dont succeed, I suggest you avoid sky diving....
Cheers Mike
 
rustyrotors
Newbie

Joined: 07/01/2023
Location: United States
Posts: 36
Posted: 10:51pm 23 Apr 2024
Copy link to clipboard 
Print this post

also i believe you need the 5v, 12v, 175V grounds connected directly to ground, not through the current sensing resistor. else the egs002 will not see any voltage drop and wont know to shutdown for overcurrent. the current sense resistor is only inline with the mosfet bridge source returns

i use a small 240v/5v transformer for voltage feedback, 5v side connects to full bridge rectifier, then to a 10k pot, then to the 4.7uF or 100nF will work too as mike suggested. that way the ac output is fully isolated from battery negative, that way you can connect any output and/or battery negative to your solar system ground and not affect ac feedback circuit
 
wiseguy

Guru

Joined: 21/06/2018
Location: Australia
Posts: 1267
Posted: 01:35pm 24 Apr 2024
Copy link to clipboard 
Print this post

Might as well add the voltage feedback ground to the list of things Rusty mentioned, to go to the other side of the current sense resistor - just cut the line below the 175V power supply and the 2.2.0 ? uF connection (on the schematic) and reconnect it to the LHS (ground) of the current sense resistor.  Note their schematic uses 2 x 100n capacitors across each leg of the bridge top drain to bottom source.  Why have you drawn the bridge semiconductors as transistors instead of FETs, when I put in the part number 46NF30 it returns a FET.

Now for the really really sad part, I think you will be very lucky if the FETs and maybe other parts are still alive. It looks very much like you have wired the gate drives to the drains of the FETs and the other FET connections are not right.  Very easy to unsolder the gate/drain connections you made and shift them to the left (check on that it gave me a headache doing reverse upside down 360 orientation to my tired head),  and then fix the remaining connections, if the centre of the 3 pins are the Drains the rest should be pretty easy to sort.  The FETs gate/source votage has probably been exceeded you should disconnect the 4 FETs totally and check them for correct operation - I hope you know how to do that.....

After seeing that enormous bridge rectifier too I had to check the date in case it was all posted on 1st - I hope you get it sorted and not too many parts suffered!  If you are really getting some sort of output - it has me a bit stumped how - there must be some trickery that is hidden.
Edited 2024-04-24 23:40 by wiseguy
If at first you dont succeed, I suggest you avoid sky diving....
Cheers Mike
 
ramblin
Newbie

Joined: 26/03/2024
Location: United States
Posts: 39
Posted: 03:12pm 24 Apr 2024
Copy link to clipboard 
Print this post

  wiseguy said    #1 ...Might as well add the voltage feedback ground to the list of things Rusty mentioned, to go to the other side of the current sense resistor - just cut the line below the 175V power supply and the 2.2.0 ? .... #2... Why have you drawn the bridge semiconductors as transistors instead of FETs, when I put in the part number 46NF30 it returns a FET. ..#3... It looks very much like you have wired the gate drives to the drains of the FETs and the other FET connections are not right. ..#4...After seeing that enormous bridge rectifier too I had to check the date in case it was all posted on 1st .



Its time I addressed some of this. Rusty pointed out the ground problem and 1st thing I thought was to cut the line right below the power supply. I have always had problems understanding grounds and mentioned that early on. I asked a lot of questions about the current sense resistor and I`m still confused, but got a 0.05 in there as "nick" advised. Fixed that part. #2..I just use the LTSpice program to draw and don`t always get it right. Sorry bout that. I do have that parts hooked up right with 46nf30s. ..#3...Your right !! I had everything hooked up wrong and blew all my fets right off. Made the corrections, and actually got it working with some IRF740s I had. I was a rookie mistake and I learn from that. Got new 46nf30s coming with chokes & resistors. I said from the beginning don`t assume I know anything...#4.... I asked about the bridge in my last post. I copied much stuff from wrong from incorrect schematics because I didn`t know. (posted  a bunch of bad stuff too !). I removed the bridge and am getting everything exactly like the drawing wiseguy posted before I try anything else. Please keep pointing this out to me. I`m here to learn and I won`t waste anyones time. I intend to make this work and never just quit. Keep straightening me out guys!
 
wiseguy

Guru

Joined: 21/06/2018
Location: Australia
Posts: 1267
Posted: 01:51am 25 Apr 2024
Copy link to clipboard 
Print this post

  ramblin said   I intend to make this work and never just quit.


That is the right attitude ! Everything happens for a reason you just need to find the reason. I can assure you in my early days I probably made similar mistakes as you have but its all part of the process.  I am also tenacious & have the mantra that failure is not an option, so I persevere - recently I installed some TO92 transistors backwards (the silkscreen was wrong for the transistors in the PCB CAD), some TO92'S have the two outside (C & E) pins reversed, but the kicker is sometimes they can still work or partially work albeit with very low gain.  It just illustrates that electronics has many traps and gotchas no matter how many years you've been at it or how good your skills are, just keep learning.

When you are ready to power up your inverter next time, leave the L1 (3.3mH) choke off to start with and set your current limit to ~ 30mA - I am asssuming you put a low voltage like 16 or 24V into the blue terminal block?  If the power supply droops to below its initial V setting check your circuit before adding another 30mA if it still droops there is probably something still amiss dont exceed 90mA before finding out what is wrong.  Use your CRO to check the +5V and +12V connections with respect to ground are smooth & without ripple or oscillation.  You dont need +120 volts applied to the FET bridge to check its function just wire the +120V connection to the same +16 or +24V supply, then check the two bridge outputs with the CRO one should be a 50Hz squarewave the other a much faster "hash" waveform. These will only be available to see for maybe 20 or 30 seconds before you need to remove power and reapply to try again.

There are other ways to fool it to keep going but the above is a good starting point.

So far so good ? Now connect the the output choke & carefully connect the CRO across the 2u2 capacitor after the choke - if its a portable CRO thats fine if its a mains powered CRO ensure the ground pin is not connected to ground for this test or that your power supplies negatives are not grounded to mains ground - one or the other and you should now see a few sinewaves each time before it shuts down, the p-p voltage is roughly the same as the voltage applied to the +120V (16-24V ?).  If that is still ok now you can connect the +120V input to a higher voltage and try again.  Last advice before powering up at the high voltage set the trim pot so the wiper is not at the ground end but at the R19 end. The mains might only be say 70% of what you are after but if it all looks good then adjust the pot to increase the output.

Now is the time to consider placing a decent size electrolytic close to the +120 and ground pins of the connector, at least 470u to 1000u for best performance. I would not be expecting much more than maybe 1kW anything much above that is a bonus.  Efficiency measurements are the best way to determine if you are pushing it too hard.

I have confidence you will post soon/eventually with some better news.
Edited 2024-04-25 20:35 by wiseguy
If at first you dont succeed, I suggest you avoid sky diving....
Cheers Mike
 
ramblin
Newbie

Joined: 26/03/2024
Location: United States
Posts: 39
Posted: 05:37am 02 May 2024
Copy link to clipboard 
Print this post

  wiseguy said   I have confidence you will post soon/eventually with some better news.


Its all better news !..... I`m pleased to announce I have made the necessary changes and have my circuit exactly as wiseguy has posted. I followed the low voltage testing procdures exactly as he outlined and am getting a nice sinewave for a few seconds till it shuts down. I believe I have it all wired correctly and am ready to move to the next (higher voltage) testing phase but have many questions.
1st.. When I power on I get the steady red light and sinewaves for a few sec. and then powers off ...  followed by a 1 sec flash and 3 more quick flashes. I`m interoperating this as 4 flashes for "undervoltage". Is this correct ? Max. input so far has only been 18-20vdc. from a 2nd power source.
#2.. For my feedback to pin 15 at R19 I have a 100K (as per earlier recommendation for 120ac) and a 56K at R21. Is this correct? Testing at low voltage, and for the short period of time the wave is visible, the trim pot doesn't seem to make much difference.
#3..Rusty suggests removing U4. I haven`t been able to find much on this, except on the "AIMS frankenstein thread". Is this something I need to do before I go any further?
#4..When I begin higher voltage testing, wiseguy has suggested, "Now is the time to consider placing a decent size electrolytic close to the +120 and ground pins of the connector, at least 470u to 1000u for best performance". Where exactly should I connect this? DC pos and Gnd ?
#5.. When 1st connecting my generator, starting out with a single coil (I have 12),  I normally would use a 40watt incandescent bulb here as a load. For a single coil it would be min. of 50-60vdc and up to 3/4 amp. Coils can be added in 1 at a time as long as I add more load with it but each additional coil can increase up to 1 amp with no added voltage.

I think its going to get interesting real fast.
 
rustyrotors
Newbie

Joined: 07/01/2023
Location: United States
Posts: 36
Posted: 11:32pm 04 May 2024
Copy link to clipboard 
Print this post

#1 #2 i think you need more supply voltage for the trim to have an effect. vfb pin wants to see 3V, at 20V supply your feedback voltage is probably too low, even with trim maxed

#3 i think it was oztules who originally identified this problem. U4 implements a redundant over current protection function by shutting down both the eg8010 and IR2110 outputs, which ends up rapidly pulsing the transformer, causing massive current spikes. removing U4 and shorting C19 disables the redundant functions, but the IFB overcurrent protection will still be functional on the eg8010 IC. but now that i think about it again, you are not using a transformer, correct? so its probably not a problem, it think you can run the egs002 as is

#4 yes dc supply to gnd
Edited 2024-05-05 09:35 by rustyrotors
 
wiseguy

Guru

Joined: 21/06/2018
Location: Australia
Posts: 1267
Posted: 12:51am 05 May 2024
Copy link to clipboard 
Print this post

Some of the questions you ask are answered in the data sheet so I assume you dont have much information on the EG8010 or the EGS002. The data sheet tells you what the LED flashes mean and yes 4 flashes is undervoltage.

Here is 2 different sources of information on the EG8010;

EG8010_datasheet_en ser.pdf

EG8010_spwm_v2.2_en.pdf

Here is the date sheet for the EGS002;

EGS002.pdf

Yes the trimpot for voltage adjustment wont make a twit of difference until the output voltage is around 50 - 60VAC meaning your DC input will be ~ 60-70VDC for this to occur.
Dont forget to leave the Pot wiper at the R19 end (read ohms across R21  = ~ 8.5K).
If at first you dont succeed, I suggest you avoid sky diving....
Cheers Mike
 
ramblin
Newbie

Joined: 26/03/2024
Location: United States
Posts: 39
Posted: 11:05pm 05 May 2024
Copy link to clipboard 
Print this post

  wiseguy said  Some of the questions you ask are answered in the data sheet so I assume you dont have much information......Dont forget to leave the Pot wiper at the R19 end (read ohms across R21  = ~ 8.5K).


Yes I study it all... Including just about everything on this site about it. I`m old and a newbie to this so it doesn't come easy sometimes. I was just looking for a little assurance before I went full power ...AND full power we did ! ...  with about 90% success ! Gradually worked my way up to this screen shot. This is about as much power as I can apply and keep the sinewave. I have full control with the trim pot now. This is with the wiper at the r19 side. I can turn it and get as high as 67-70 vac and DC side will drop to maybe 135 before the wave and voltage total breakdown. If I apply more than 150vcd the wave will break up. The EGS will keep running steady red, just no steady voltage or wave. Nothing gets hot. I did run this 15-20 min. steady just like in the pic with no problems. The small power supply powering the board was only set at 14vdc. Maybe should have turned that up a little. Just excited and forgot. Pin 15 was at 4.2 vdc at this pic. I think just a little more tweaking, and with your help we will get there. I`m real encouraged. I never thought I would be this far so fast. All input and suggestions welcomed and appreciated ! Never would have got this far on my own.


 
ramblin
Newbie

Joined: 26/03/2024
Location: United States
Posts: 39
Posted: 08:18pm 09 May 2024
Copy link to clipboard 
Print this post

Well folks, I`m at the point that I may not be able to solve my problems on my own. My board seems to work correctly up to about 145vdc input and AC output about 50vac. Pushing beyond that only results in blown mosfets. Many blown mosfets. I believe everything is exactly correct as per the drawing posted by wiseguy.   It was suggested a 100k at R19. It was suggested a 56K or 68K at R21. Originally, I had a 56K at R21 with some control. I tried a 68K and it was worse. I then tried a 50K and seem to have 3.4 to 4.2 vdc throughout most of the working range. Much consideration is give to chokes on all the circuits discussed here. Not sure I have that right as I don`t understand chokes very well. I used a 3.3 mH @ 10 kHz... 2 Line Common Mode Choke on 1  side only. I experimented adding in the other side, even bifiler but best just 1 side. I thought my generator might be passing some weird harmonics through ( you could expect that @ at over 500 Hz.) so I set up my variac and FWBR and powered it up that way with exactly the same results. I tried with a load and without. A 40watt bulb will glow slightly at up to 40+ vac but will only blow fets if you try and get more. I tried without the 1000uf cap and blew the (2) 0.01uf caps on the board. I have lost 1 EGS already although that may have been due to faults early on. Nothing even gets remotely warm. I have studied the data sheets and many threads on this site and really don`t know where to look. Could some one here give me some ideas ? All outta fets !
 
nickskethisniks
Guru

Joined: 17/10/2017
Location: Belgium
Posts: 472
Posted: 09:09pm 09 May 2024
Copy link to clipboard 
Print this post

I can be wrong, but A quick look at the  bottom of your PCB and the position of your gate resistors/components indicate wrong connections, they appear connected in de drain instead of the gate, the longer I look at it the more mistakes I see, check the data sheet of the MOSFETs again.
Please check the connections again.

Also, I would place a h side and low side MOSFET next to each other and put a capacitor close between high (drain) an low side MOSFET (source), also connect the gate drive with twisted pair wire from the egs module.
Edited 2024-05-10 07:24 by nickskethisniks
 
     Page 2 of 4    
Print this page
The Back Shed's forum code is written, and hosted, in Australia.
© JAQ Software 2026