Home
JAQForum Ver 24.01
Log In or Join  
Active Topics
Local Time 08:03 24 Apr 2026 Privacy Policy
Jump to

Notice. New forum software under development. It's going to miss a few functions and look a bit ugly for a while, but I'm working on it full time now as the old forum was too unstable. Couple days, all good. If you notice any issues, please contact me.

Forum Index : Electronics : Experimental sinewave inverter designs

     Page 2 of 7    
Author Message
noneyabussiness
Guru

Joined: 31/07/2017
Location: Australia
Posts: 527
Posted: 09:25am 17 Apr 2018
Copy link to clipboard 
Print this post

What i mean is, if you say feed a 5% pwm signal into the trigger pin, will the low side then be on 95% or 5% . Just trying to get my head around it
I think it works !!
 
Warpspeed
Guru

Joined: 09/08/2007
Location: Australia
Posts: 4406
Posted: 10:03am 17 Apr 2018
Copy link to clipboard 
Print this post

The outputs are not complimentary. Both the upper and lower mosfets turn on and off together with that particular driver chip. If you drive the single input with 5% PWM, both outputs will be 5% PWM, and switch together simultaneously.

Its intended for driving diagonal half bridge flyback supplies, where both mosfets turn on and off simultaneously. Its a wierdo chip made for an unusual application.
http://www.industrial-electronics.com/switching-power-supply_2-5.html

If you want to use it to drive a full bridge PWM inverter, you need to cross over the drive so that diagonal mosfets turn on and off together. That is clearly shown in the manufacturers application notes. Its also why dead time and non dead time version of the chip are made.
Cheers,  Tony.
 
poida

Guru

Joined: 02/02/2017
Location: Australia
Posts: 1464
Posted: 12:01pm 17 Apr 2018
Copy link to clipboard 
Print this post

Warpspeed, are you sure about this?

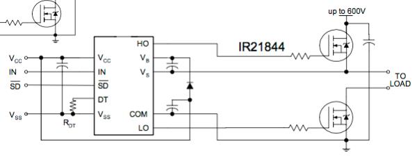
The IR21844 is a 1/2 bridge driver as described by IR.
here is the design guide:



The two wires labelled "to load" are connected together and make up one of the two
terminals to which we connect the primary winding.

here is the logic diagram:



You can see the effect of Shutdown, when low, no outputs, when high, outputs are enabled depending on the state of IN pin.

When shutdown is not in effect, that is, pulled high,
LO and HO reflect the state of IN.
HO = IN
LO = compliment of IN (or NOT IN if you like)

The IR 21844 is different to the IR2110S as used in the EG002 where
both HO and LO have independent inputs (HIN and LIN).
We need to provide dead time with these two signals, HIN and LIN
and drive one in opposite (logical NOT, or compliment) to the other.

here is the logic diagram for that part:


and the design guide:
Notice it has the two "to load" terminals as well.



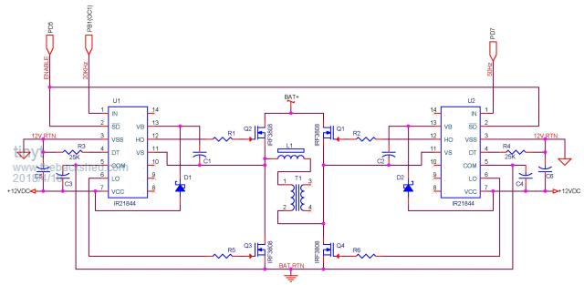
So, Tinyt, connect PWMA = pin 9, PWMB to pin 7 and do this:



and it will be the same as my prototype. I use only one choke, not two.




wronger than a phone book full of wrong phone numbers
 
Warpspeed
Guru

Joined: 09/08/2007
Location: Australia
Posts: 4406
Posted: 12:30pm 17 Apr 2018
Copy link to clipboard 
Print this post

  poida said   Warpspeed, are you sure about this?


I have just been looking at a whole bunch of IR21844 circuits on the internet, and you are quite correct. Its a conventional half bridge driver for two series connected mosfets.Edited by Warpspeed 2018-04-18
Cheers,  Tony.
 
tinyt
Guru

Joined: 12/11/2017
Location: United States
Posts: 556
Posted: 04:34pm 17 Apr 2018
Copy link to clipboard 
Print this post

I hope I got it this time:


 
poida

Guru

Joined: 02/02/2017
Location: Australia
Posts: 1464
Posted: 07:53am 18 Apr 2018
Copy link to clipboard 
Print this post

I like it. It is similar to what I have running on the bench.

When starting it up, only install one mosfet each leg, use a bench power supply
with current limit. When running my prototype with 27V DC supply into a 3000VA toriod
I only need 0.5A under zero load.

The finer points of the power bridge design I will leave to others, except to say that you probably need something like 4R gate drive resistor, 10K R from gate to ground and a small diode permitting fast switch off, parallel to the 4R resistor for all 4 switch legs.

wronger than a phone book full of wrong phone numbers
 
oztules

Guru

Joined: 26/07/2007
Location: Australia
Posts: 1686
Posted: 10:29am 18 Apr 2018
Copy link to clipboard 
Print this post

My arduino is very very basic..... Now I find that I will have to spend the next 12 months deciphering the code poida has shown us... looks terribly daunting for me to say the least. There are more new terms in there than I know at the moment.. so my syntax needs to increase by a 100% or more.

I may never get there, but it looks worth the effort... at least I have plenty of eg8010 chips to fall back on.... but getting control of the process is important to me.

On my arduino editor/complier it fails to compile because of a "incompatible types in assignment of ‘int’ to ‘uint16_t", which appears to be because of a definition of "l" not being available, so am going to just define l as an unsigned int, and see what happens on the bench in the next few days... hopefully when I get time. At least it compiles now... what it does to the outcome is yet to be determined

Thanks to poida for his ( to me) way over top.... mad programming skills... I may never get it, but will definitely try to.


.....dazed and confused yet again.... oztules


Village idiot...or... just another hack out of his depth
 
poida

Guru

Joined: 02/02/2017
Location: Australia
Posts: 1464
Posted: 10:40am 18 Apr 2018
Copy link to clipboard 
Print this post

Oz:
I tried to compile the code and I got the same error.
sorry!

where it has

for(t=0.0,i=0; i <= NPWM; i++,t += 3.14159/ (float) NPWM)
{
u = 16384.0 * sin(t);
l = (int)u;
}

change it to

for(t=0.0,i=0; i <= NPWM; i++,t += 3.14159/ (float) NPWM)
{
u = 16384.0 * sin(t);
l = (int)u; // <- this line
}

It now compiles and runs correctly.

I can happily answer questions on coding until the cows come home.
I have been at it for 30 years.

I use the Arduino programming environment for it's fast edit/compiler/test cycle.
I do not use all the Arduino system functions though.
I actually started out on Atmega programming in pure assembly (for my job) way, way before Arduinos become a thing.




wronger than a phone book full of wrong phone numbers
 
oztules

Guru

Joined: 26/07/2007
Location: Australia
Posts: 1686
Posted: 11:01am 18 Apr 2018
Copy link to clipboard 
Print this post

Sorry poida, I looked and looked... but the only difference I can see is the comment.//<-this line, other than that the lines appear to be the same.... so I then cut and pasted.in the vain chance I didn't see something obvious... but same result, and same error as I sort of expected.

So I think you thought you changed it.... but didn't. If I define the l as a unsigned int, the thing compiles... but I wonder what the first bit in the 16 will do to the code output. Im guessing it is not used, and the array will form as anticipated... so what is the real change? .. hang on, it is the int function that uses the first bit for bookkeeping, so maybe it won't effect it..... hmmmm...


........oztulesEdited by oztules 2018-04-19
Village idiot...or... just another hack out of his depth
 
poida

Guru

Joined: 02/02/2017
Location: Australia
Posts: 1464
Posted: 11:16am 18 Apr 2018
Copy link to clipboard 
Print this post

Ahh, something in the forum posting code is removing square brackets.
I included them in the text I wrote but those square brackets were removed.
so, to avoid any further issue I place a screen capture of the code.
So, backshed forum software, remove these square brackets!!!



wronger than a phone book full of wrong phone numbers
 
oztules

Guru

Joined: 26/07/2007
Location: Australia
Posts: 1686
Posted: 11:37am 18 Apr 2018
Copy link to clipboard 
Print this post

yep... that sorted it out, thanks.... now to get a board and see it load and read out some serial stuff


........oztulesEdited by oztules 2018-04-19
Village idiot...or... just another hack out of his depth
 
poida

Guru

Joined: 02/02/2017
Location: Australia
Posts: 1464
Posted: 12:45pm 18 Apr 2018
Copy link to clipboard 
Print this post

Oz, I use the Arduino program's "serial plotter" function frequently.
It's very good to see variable's changes over time.

put in setup()
Serial.begin(115200);

and put in loop()
Serial.print(ch0*10.0);
Serial.print(" ");
Serial.print(ch2*10.0);
Serial.print(" ");
Serial.print (vpwr/100.0);
Serial.println("0 12");

this will give a real time graph of the three variables
AC set point, AC output and PWM modulation

Because sending data out the serial port takes some uninterruptable time
the inverter runs a little unhappily.
When no serial data is sent out, the inverter runs smooth as silk.

the graph looks like this for my system:


Blue is AC output voltage
Red is AC voltage setpoint (from potentiometer)
Green is PWM modulation

The 0 and 12 set fixed minimum and maximum values for the plot, otherwise
it continually rescales and changes offsets.

The bump is due to me switching on a load, causing more PWM modulation and an error in the PID closed loop that was soon corrected.

Edited by poida 2018-04-19
wronger than a phone book full of wrong phone numbers
 
tinyt
Guru

Joined: 12/11/2017
Location: United States
Posts: 556
Posted: 01:04pm 18 Apr 2018
Copy link to clipboard 
Print this post

Hi Poida,

Will this require major modification to compile in Atmel Studio 7?
 
oztules

Guru

Joined: 26/07/2007
Location: Australia
Posts: 1686
Posted: 01:53pm 18 Apr 2018
Copy link to clipboard 
Print this post

Thanks poida. I have nothing to test it in at the moment...... but I got hold of the virtronics simulator... which would not create the wave array , so had to modify the for loop to read..
"void setup()
{

t=0.0;
for(i=0; i <= NPWM; i++)
{
t = t+3.14159/ (float) NPWM
u = 16384.0 * sin(t);
l = (int) u; // <- this line
}
"
It then ran ok to do the loop, and allowed me to see the array form in the variables column... first value is 257 ..... then up to 16383 and then back down to zero at NPWM=199.

If I did the mod correctly, zero crossing occurs when npwm=199, and goes neg257 for NPWM=200..... so I have offset it by one somehow... or the NPWM goes from 0 to 200 so 201 array places, which would explain it.... was I supposed to see -257.... I thought you set the array as unsigned, so I expected to see 257 not -257... and I would have thought neither should appear here.

Should I rejig the "for loop" to get u=0 at i=199, and kill off NPWM=200 to 199?

For the first array point, we have for(i=0,t=0.0; i <= NPWM; i++,t += 3.14159/ (float) NPWM)

So when i and t are initialized at 0, then t=.0150795, and so then u=257 ( or int(257.3484....))

Is this correct, or did I screw the for loop up?.. or is the simulator a bit off?

Haven't gone further at this stage as this is as far as I can claim much understanding at this point in time.

Edit: I see the forum killed off the square braces in that post as well.... I put it in too

Edit 2: I decided to try to add the braces, but I see in the edit screen... they are there, so I guess the forum interpreted the braces around the i to be a smiley of some kind it couldn't display... that explains it I think... Glen.... what can we do, surely the micro forum must have run into this problem too?

Edit 3:yep just read the micromite page, and Glen mentions it here:

For this forum we can use (MM) for MaxiMite, (DM) for DuinoMite, and this could even be extended to (PX) for Picaxes, and (MC) for all other micro controllers. For example, (PX)Picaxe LCD driver means this is a discussion about the PicAxe microcontroller. You'll notice I've used round brackets instead of square brackets, because this forum software tries to interpret anything inside a square bracket as formatting and we may get some unexpected effects if we use square brackets. "

So we are not the first to notice this behavior...


.....oztulesEdited by oztules 2018-04-20
Village idiot...or... just another hack out of his depth
 
poida

Guru

Joined: 02/02/2017
Location: Australia
Posts: 1464
Posted: 10:29pm 18 Apr 2018
Copy link to clipboard 
Print this post

Tinyt,

It will need some modification to compile under Atmel Studio if you can not
make calls to Arduino library functions.

pinMode()
noInterrupts()
analogRead()
digitalRead()

need translation into straight assembler/C code
I can't do it off the top of my head right now.
I am at work.

Why you not using Arduino IDE? It allows you to use the Atmel AVR ISP II interface if needed (i.e. the destination chip has no boot loader)

I have the Codevision AVR compiler. I used this when working in assembler/C.
I will need to download and install Atmel Studio to set up a duplicate environment to
permit me to play along with you as we sort out the issues.
wronger than a phone book full of wrong phone numbers
 
poida

Guru

Joined: 02/02/2017
Location: Australia
Posts: 1464
Posted: 11:00pm 18 Apr 2018
Copy link to clipboard 
Print this post

Oz:
I attempted to download the virtronics simulator but the Windows7 defender identified it as a virus and so after downloading, it deleted it. I won't bother trying to replicate your environment.

The initialization of the Loop with Square-brackets-we-must-never-post is going to
result in a table of 16 bit signed integers,

NPWM elements in the array, currently set to 200
here are the values I got. Out by one or so is not important.


index 0 = 0
index 1 = 257
index 2 = 514
index 3 = 771
index 4 = 1028
index 5 = 1285
index 6 = 1541
index 7 = 1797
index 8 = 2053
index 9 = 2308
index 10 = 2563
index 11 = 2816
index 12 = 3070
index 13 = 3322
index 14 = 3574
index 15 = 3824
index 16 = 4074
index 17 = 4323
index 18 = 4570
index 19 = 4817
index 20 = 5062
index 21 = 5307
index 22 = 5549
index 23 = 5791
index 24 = 6031
index 25 = 6269
index 26 = 6506
index 27 = 6742
index 28 = 6975
index 29 = 7207
index 30 = 7438
index 31 = 7666
index 32 = 7893
index 33 = 8117
index 34 = 8340
index 35 = 8560
index 36 = 8778
index 37 = 8995
index 38 = 9209
index 39 = 9420
index 40 = 9630
index 41 = 9837
index 42 = 10041
index 43 = 10243
index 44 = 10443
index 45 = 10640
index 46 = 10834
index 47 = 11026
index 48 = 11215
index 49 = 11401
index 50 = 11585
index 51 = 11765
index 52 = 11943
index 53 = 12118
index 54 = 12289
index 55 = 12458
index 56 = 12624
index 57 = 12786
index 58 = 12945
index 59 = 13102
index 60 = 13254
index 61 = 13404
index 62 = 13550
index 63 = 13693
index 64 = 13833
index 65 = 13969
index 66 = 14102
index 67 = 14231
index 68 = 14357
index 69 = 14479
index 70 = 14598
index 71 = 14713
index 72 = 14824
index 73 = 14932
index 74 = 15036
index 75 = 15136
index 76 = 15233
index 77 = 15326
index 78 = 15415
index 79 = 15500
index 80 = 15582
index 81 = 15659
index 82 = 15733
index 83 = 15803
index 84 = 15869
index 85 = 15931
index 86 = 15989
index 87 = 16043
index 88 = 16093
index 89 = 16140
index 90 = 16182
index 91 = 16220
index 92 = 16254
index 93 = 16285
index 94 = 16311
index 95 = 16333
index 96 = 16351
index 97 = 16365
index 98 = 16375
index 99 = 16381
index 100 = 16384
index 101 = 16381
index 102 = 16375
index 103 = 16365
index 104 = 16351
index 105 = 16333
index 106 = 16311
index 107 = 16285
index 108 = 16254
index 109 = 16220
index 110 = 16182
index 111 = 16140
index 112 = 16093
index 113 = 16043
index 114 = 15989
index 115 = 15931
index 116 = 15869
index 117 = 15803
index 118 = 15733
index 119 = 15659
index 120 = 15582
index 121 = 15500
index 122 = 15415
index 123 = 15326
index 124 = 15233
index 125 = 15136
index 126 = 15036
index 127 = 14932
index 128 = 14824
index 129 = 14713
index 130 = 14598
index 131 = 14479
index 132 = 14357
index 133 = 14231
index 134 = 14102
index 135 = 13969
index 136 = 13833
index 137 = 13693
index 138 = 13550
index 139 = 13404
index 140 = 13254
index 141 = 13102
index 142 = 12945
index 143 = 12786
index 144 = 12624
index 145 = 12458
index 146 = 12289
index 147 = 12118
index 148 = 11943
index 149 = 11765
index 150 = 11585
index 151 = 11401
index 152 = 11215
index 153 = 11026
index 154 = 10834
index 155 = 10640
index 156 = 10443
index 157 = 10243
index 158 = 10041
index 159 = 9837
index 160 = 9630
index 161 = 9420
index 162 = 9209
index 163 = 8995
index 164 = 8778
index 165 = 8560
index 166 = 8340
index 167 = 8117
index 168 = 7893
index 169 = 7666
index 170 = 7438
index 171 = 7207
index 172 = 6975
index 173 = 6742
index 174 = 6506
index 175 = 6269
index 176 = 6031
index 177 = 5791
index 178 = 5549
index 179 = 5307
index 180 = 5062
index 181 = 4817
index 182 = 4570
index 183 = 4323
index 184 = 4074
index 185 = 3824
index 186 = 3574
index 187 = 3322
index 188 = 3070
index 189 = 2816
index 190 = 2563
index 191 = 2308
index 192 = 2053
index 193 = 1797
index 194 = 1541
index 195 = 1285
index 196 = 1028
index 197 = 771
index 198 = 514
index 199 = 257



I think you are getting the idea how I use this table.
I set up 2 timers.

TIMER2 is to call the TIMER2_OVF_vect Interrupt service routine 100 times a second. Each time this code is run, it toggles f50 variable which can be either 1 or zero, so it starts 0, goes to 1, back to 0, back to 1...
Each change happens at 100Hz.

F50 is used to decide if we use the sine table AS IS or altered.

TIMER1 is used to output the 20KkHz PWM with the desired duty cycle.
After setup() runs, TIMER1 is running with a zero duty cycle.
It keeps running forever. We can stick into a register a value that defines the duty cycle. In this case the register is OCR1.
OCR1 can be anything from 0 to PPWM (which is currently 800)
if we put 1 into OCR1, the duty cycle now becomes 1/800
put 400 into it and it's 400/800 or 0.5 or 50%

Depending on the value of f50, we put the current contents of the sine array into OCR1 or we put (800 - sine array) into OCR1.
This way we get a sine wave or (1 - sinewave), needed to produce a sine wave when we subtract the 50Hz square wave from it.

Each time TIMER1_OVF_vect code is run (at 20kHz) the counter we use to index the sine array is incremented. No need to check for overflow, it never will - the counter is reset to zero each time TIMER2 code is run.







wronger than a phone book full of wrong phone numbers
 
tinyt
Guru

Joined: 12/11/2017
Location: United States
Posts: 556
Posted: 11:09pm 18 Apr 2018
Copy link to clipboard 
Print this post

  poida said   Tinyt,
....
Why you not using Arduino IDE? It allows you to use the Atmel AVR ISP II interface if needed (i.e. the destination chip has no boot loader)

I have the Codevision AVR compiler. I used this when working in assembler/C.
I will need to download and install Atmel Studio to set up a duplicate environment to
permit me to play along with you as we sort out the issues.


I have the obsolete AVR Studio and was able to use the Atmel AVRISP MKII (and clone) programmer for a long time. After I installed the Arduino IDE, the AVRISP MKII programmer is no longer recognized by AVR Studio. When I un-installed the Arduino IDE and installed Atmel Studio 7, it recognized the genuine AVRISP MKII but not the clone. But it never fixed the old AVR Studio. Maybe too much junk in my computer and/or incorrect install.

Also, if I remember, there is no debug function in the Arduino IDE. That is why maybe I can do some tracing in Atmel Studio 7.

Thanks.Edited by tinyt 2018-04-20
 
Warpspeed
Guru

Joined: 09/08/2007
Location: Australia
Posts: 4406
Posted: 12:15am 19 Apr 2018
Copy link to clipboard 
Print this post

Being rather mathematically and software challenged myself, I have a question for the math junkies that hang out here...

Its pretty straightforward to find the sine of an angle, there are published tables and many on line calculators that do that directly to great precision.

But I want to do it in the opposite direction.
How do I find the sine angle that corresponds to a known magnitude ?




Cheers,  Tony.
 
oztules

Guru

Joined: 26/07/2007
Location: Australia
Posts: 1686
Posted: 12:27am 19 Apr 2018
Copy link to clipboard 
Print this post

Thanks poida. my numbers are identical, but my for loop produces an extra iteration because of 0 to 200 inclusive. I will fix that and my -257 will go away too... and I can see why that all happened now.

The simulator works in my linux via wine, so virus is of no concern to me.

I will get a physical device up soon... but simulator gives all stack calls, outputs, etc etc... so will be invaluable to me to learn whats under the hood.

With your explanations, I should get the drift before the next ice age perhaps.

your a wizard.


.......oztules
Village idiot...or... just another hack out of his depth
 
poida

Guru

Joined: 02/02/2017
Location: Australia
Posts: 1464
Posted: 01:42am 19 Apr 2018
Copy link to clipboard 
Print this post

Warpspeed:

you want you use the C function
asin()
it returns the angle in radians of the arcsine of the supplied argument

Some environments don't have full math support. Then there are formulae that
give arcsine from combinations of arctan and simple math.

If your situation has the asin() function but you need it to run fast,
I would use a lookup table plus a little code to determine which quadrant you are in.

Start with a table 0 to 1.0 corresponding to 0 to 90 deg

j=0
for (th = 0.0; th < 1.0; th += 0.01)
{
j = j + 1
lookuptable(j) = asin(th)
}

code could look like:
v = sine of angle

float fast_asin(v)
{
if (v < -1.0 || v > 1.0)
return ERROR
if (v < 0)
return (- lookuptable(v * 100))
else
return (lookuptable(v * 100))
}

this code would need 2 floating point compares, one FP multiply one FP to int conversion and an array lookup.

Of course there is a problem for arcsin(), there are two different angles that give the same sin() for any span of 360 degrees.

wronger than a phone book full of wrong phone numbers
 
     Page 2 of 7    
Print this page
The Back Shed's forum code is written, and hosted, in Australia.
© JAQ Software 2026