Home
JAQForum Ver 24.01
Log In or Join  
Active Topics
Local Time 14:14 27 Apr 2026 Privacy Policy
Jump to

Notice. New forum software under development. It's going to miss a few functions and look a bit ugly for a while, but I'm working on it full time now as the old forum was too unstable. Couple days, all good. If you notice any issues, please contact me.

Forum Index : Microcontroller and PC projects : Colour Maximite 1.5? or something

     Page 12 of 13    
Author Message
matherp
Guru

Joined: 11/12/2012
Location: United Kingdom
Posts: 11247
Posted: 06:35pm 07 Mar 2024
Copy link to clipboard 
Print this post

doesn't work because of the mounting holes
 
Volhout
Guru

Joined: 05/03/2018
Location: Netherlands
Posts: 5860
Posted: 06:57pm 07 Mar 2024
Copy link to clipboard 
Print this post

Maybe it fits...
You could put the audio connector in it's old place.
Alternative: change the 40 pin connector to something like 30 pin. The audio, video pins you would not route to the 40pin header anyway (like the non-USB board version 1.7).



Edited 2024-03-08 05:01 by Volhout
PicomiteVGA PETSCII ROBOTS
 
matherp
Guru

Joined: 11/12/2012
Location: United Kingdom
Posts: 11247
Posted: 07:27pm 07 Mar 2024
Copy link to clipboard 
Print this post

This seems like a good compromise. They haven't got stock of the pot/switch (RK0971224Z0H) so it doesn't show it but it is widely available. Also the RTC is showing out-of-stock again - they had 3000+ last time I looked.



Edited 2024-03-08 05:29 by matherp
 
Volhout
Guru

Joined: 05/03/2018
Location: Netherlands
Posts: 5860
Posted: 07:30pm 07 Mar 2024
Copy link to clipboard 
Print this post

Agree !!

Volhout
PicomiteVGA PETSCII ROBOTS
 
bigmik

Guru

Joined: 20/06/2011
Location: Australia
Posts: 2980
Posted: 11:33pm 07 Mar 2024
Copy link to clipboard 
Print this post

Hi Peter, Volhout,

I can't see what doesn't quite fit, it appears that all external parts fit quite well.

If you want more space you could opt for a Vertical USB-A and fit the 3.5mm audio jack on the rear panel (maybe next to the speaker jacks)

Regards,

Mick.




.
Edited 2024-03-08 09:36 by bigmik
Mick's uMite Stuff can be found >>> HERE (Kindly hosted by Dontronics) <<<
 
Volhout
Guru

Joined: 05/03/2018
Location: Netherlands
Posts: 5860
Posted: 08:34am 08 Mar 2024
Copy link to clipboard 
Print this post

Hi Peter,

This is a personal preference. When possible, dual footprint the LED with the previous (expensive) part.
The right angle SMT LED may be a nice solution for cost and automatic placement, but in a housing you may need a light-pipe embedded in the front panel to have an appealing ON LED.
A simple 3mm LED that can be mounted in 2 through-hole pads is far simpler (it combines LED and light pipe in one construction). For BigMik it is more work, so he will like the SMT part. I myslef would remove it and place a 3mm LED. And soldering a 3mm LED to the SMT pads is basically destroying the board.

Since you seem to have lots of board area next to the coin battery, maybe add a "ancient" LM7805, so you can power the board from 12V. That brings it in line with CMM1.

My personal view: The BOOT switch was internal in the CMM1 and CMM2 (except your latest G2V2). Normal users would not use it that often (one per year ?) except the guys that test al the beta's. Similar the RESET switch (I did not even install it on my boards, I just re-power or CPU RESTART). But others may have a different vision on this.

Volhout
PicomiteVGA PETSCII ROBOTS
 
matherp
Guru

Joined: 11/12/2012
Location: United Kingdom
Posts: 11247
Posted: 08:56am 08 Mar 2024
Copy link to clipboard 
Print this post

LED holes - no issue

If I move the boot button internally then I can perhaps shrink the board to 100x90mm which would save a few pennies
 
Mixtel90

Guru

Joined: 05/10/2019
Location: United Kingdom
Posts: 8781
Posted: 09:44am 08 Mar 2024
Copy link to clipboard 
Print this post

If the boot button is through-hole you could mount it on the bottom of the board as an option and access it through a hole in the bottom of the case if needed. The PCB mounting pillars are high enough to allow this. I like to put a little hole in the middle of the pads just for marking the hole position in the case.

I'm not a fan of the vertical USB-A sockets as there are both RH and LH versions available and some of the cheap vendors don't tell you which version they are selling (they may not know).
Edited 2024-03-08 19:46 by Mixtel90
Mick

Zilog Inside! nascom.info for Nascom & Gemini
Preliminary MMBasic docs & my PCB designs
 
lizby
Guru

Joined: 17/05/2016
Location: United States
Posts: 3743
Posted: 01:17pm 08 Mar 2024
Copy link to clipboard 
Print this post

  Mixtel90 said  I'm not a fan of the vertical USB-A sockets as there are both RH and LH versions available and some of the cheap vendors don't tell you which version they are selling (they may not know).


It might not be a problem since the number of people who would hand-solder this board is likely to be zero.
PicoMite, Armmite F4, SensorKits, MMBasic Hardware, Games, etc. on FOTS
 
Mixtel90

Guru

Joined: 05/10/2019
Location: United Kingdom
Posts: 8781
Posted: 01:21pm 08 Mar 2024
Copy link to clipboard 
Print this post

Good point. :)
Mick

Zilog Inside! nascom.info for Nascom & Gemini
Preliminary MMBasic docs & my PCB designs
 
bigmik

Guru

Joined: 20/06/2011
Location: Australia
Posts: 2980
Posted: 10:14pm 08 Mar 2024
Copy link to clipboard 
Print this post

Hi Volhoult, All,

  Volhout said   For BigMik it is more work, so he will like the SMT part. I myslef would remove it and place a 3mm LED.


I am curious as to why you would think that? I personally would never use any LED designed to be seen externally that wasn’t a standard THP LED, even when I built CMM2’s I used 2 x 3mm LEDs for power and SD access instead of the specialised dual RED/GREEN device.

I understand that Peter is trying, quite successfully, to get a PCB that is entirely made by JLC but I still wouldn’t use an SMD LED in place of a 10second soldering job for a standard THP 3mm (or 5mm).

No criticism to either Volhoult or Peter here.

Regards,

Mick
Mick's uMite Stuff can be found >>> HERE (Kindly hosted by Dontronics) <<<
 
matherp
Guru

Joined: 11/12/2012
Location: United Kingdom
Posts: 11247
Posted: 12:53pm 13 Mar 2024
Copy link to clipboard 
Print this post

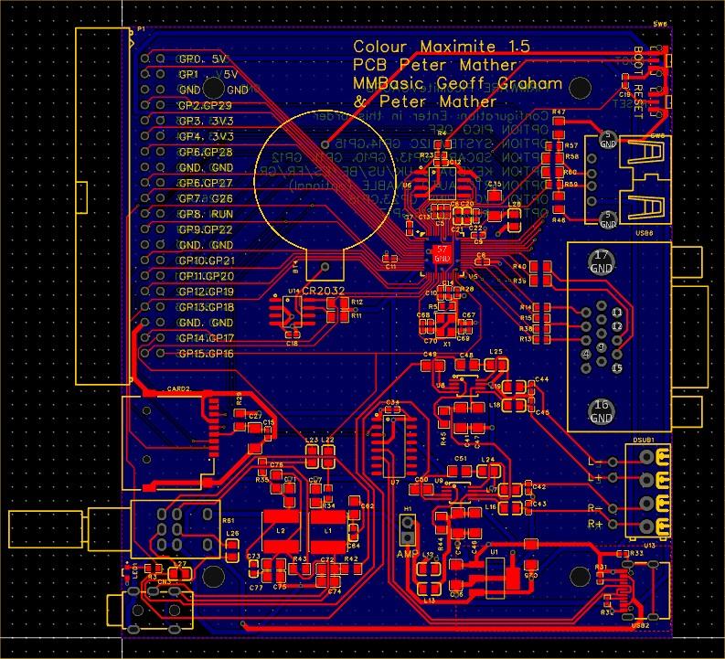
Here is the final routed version. I'll get a couple made and then release the gerbers and dxf for end-panels to fit the MULTICOMP MCRM2015S CASE


CMM1.5.pdf







 
Amnesie
Guru

Joined: 30/06/2020
Location: Germany
Posts: 748
Posted: 06:36pm 13 Mar 2024
Copy link to clipboard 
Print this post

I really like how the PicoMite evolved and now even USB is possible. But there is one crucial thing why I don't like this design (but that's maybe just me!).

What is the benefit of the whole Raspberry Pi Pico attempt? It is capable and dirt cheap, you can try things out and do stuff without beeing too careful.

If something went wrong with the RP2040 Microcontroller on this board it will be a nightmare to change the IC. At least for a lot of people. In fact, this is the only reason I am still using my own iteration of the non-USB (VGA) version.

I am well aware that Peter choose to put the microcontroller right on the PCB, since it frees up some PINS, which are not accessable on the original Rpi Pico board. My idea would be following: just designing a second PCB like the original RPi Pico board with those free PINs / which fits your design needs. This way EVERYONE can just replace the microcontroller board if something went wrong. Problem is, that this whole new design is not that cheap to replace like just the microcontroller board.

This is the only thing I would do different. Just as an input   ... it is just an idea. I am not trying to suggest that Peter should re-design it, at least not for me, since I am doing my own PCB work. But maybe anyone thinks the same. Who knows :)

Greetings
Daniel
Edited 2024-03-14 04:41 by Amnesie
 
Mixtel90

Guru

Joined: 05/10/2019
Location: United Kingdom
Posts: 8781
Posted: 09:10pm 13 Mar 2024
Copy link to clipboard 
Print this post

Sometimes it's just fun to design things in a certain way. There doesn't have to be a reason. :) This board, as you say, allows the system to use more GPIO pins (all the pins, in fact) and all at once - unlike Pico clone boards which have their own limitations even if they have more GPIO pins.

Having the board assembled by the PCB manufacturer allows the cost to be kept down at the expense of servicability. Yes, blowing up a GPIO pin means that you've lost it, but you can't have all of them available unless you build using the RP2040 without it being tied to someone else's idea of a module.

You could design round the RP2040 Stamp from Pimorini if you wanted something with a user-replaceable RP2040, but the cost is pretty high.
Mick

Zilog Inside! nascom.info for Nascom & Gemini
Preliminary MMBasic docs & my PCB designs
 
matherp
Guru

Joined: 11/12/2012
Location: United Kingdom
Posts: 11247
Posted: 09:16pm 13 Mar 2024
Copy link to clipboard 
Print this post

Daniel

The Pico is fine for a standard VGA build but less than ideal for the USB variant. A USB keyboard will always want a USB-A to plug into. yes, you can use an adapter onto the micro-usb but you will soon find that you start to get a poor connection or accidentally pull the micro-usb off the board.
Then you need to supply power to the Pico VBUS pin and add a usb-uart. I think the all-in-one board is much better and the cost is less than £25 fully assembled including 16Mbytes flash, RTC, amp, headphone jack etc.

The idea of this build is a self-contained boot-to-basic computer (CMM1.5). Power-on and it works. The board is designed to fit into a readily available, cheap case and can be ordered ready-to-run from JLC - no soldering required. Horses for courses  
Edited 2024-03-14 07:19 by matherp
 
JohnS
Guru

Joined: 18/11/2011
Location: United Kingdom
Posts: 4304
Posted: 09:41pm 13 Mar 2024
Copy link to clipboard 
Print this post

I can see merit in Daniel's idea - but it would be another board (well, mobo & CPU board pair), really.

This one is what it says it is (and good value by the looks of it).

John
 
Volhout
Guru

Joined: 05/03/2018
Location: Netherlands
Posts: 5860
Posted: 09:53pm 13 Mar 2024
Copy link to clipboard 
Print this post

Cmm1 and Cmm2 are also chip soldered on board.
PicomiteVGA PETSCII ROBOTS
 
Mixtel90

Guru

Joined: 05/10/2019
Location: United Kingdom
Posts: 8781
Posted: 10:00pm 13 Mar 2024
Copy link to clipboard 
Print this post

So is your monitor, blue-ray, power supply....   :)
Mick

Zilog Inside! nascom.info for Nascom & Gemini
Preliminary MMBasic docs & my PCB designs
 
phil99

Guru

Joined: 11/02/2018
Location: Australia
Posts: 3163
Posted: 10:01pm 13 Mar 2024
Copy link to clipboard 
Print this post

@Amnesie if you can make your own PCB use Peter's circuit with a "RP2040 16M Purple" module. It has the extra pins and 16Mb flash.
Same size as a standard Pico but different pin layout. Less ⏚ pins to make room for the extra GPIO pins. A little cheaper too, eg.
https://www.aliexpress.com/item/1005006290969946.html
 
Mixtel90

Guru

Joined: 05/10/2019
Location: United Kingdom
Posts: 8781
Posted: 10:17pm 13 Mar 2024
Copy link to clipboard 
Print this post

You have to be careful with the clones if you want to access the on-board USB. The Pico brings out D+ and D- to test points under the board. You can run these to your own USB socket. I don't know about the purple board, but the YD-RP2040 (the black board) doesn't make those connections available so you have to use a USB-C connection to your USB keyboard and/or hub. Such hubs are available, but they are harder to find than those with a USB-A plug.

You also need to be able to make 5V available on that socket. Once again the YD-RP2040 doesn't work as VBUS isn't brought out to a pin.
Edited 2024-03-14 08:21 by Mixtel90
Mick

Zilog Inside! nascom.info for Nascom & Gemini
Preliminary MMBasic docs & my PCB designs
 
     Page 12 of 13    
Print this page
The Back Shed's forum code is written, and hosted, in Australia.
© JAQ Software 2026