Home
JAQForum Ver 24.01
Log In or Join  
Active Topics
Local Time 10:39 22 Apr 2026 Privacy Policy
Jump to

Notice. New forum software under development. It's going to miss a few functions and look a bit ugly for a while, but I'm working on it full time now as the old forum was too unstable. Couple days, all good. If you notice any issues, please contact me.

Forum Index : Electronics : Purpose of flying jumper in EGS002 based Chinese inverter

Author Message
mabs239
Newbie

Joined: 30/05/2024
Location: Pakistan
Posts: 3
Posted: 02:25am 03 Jun 2024
Copy link to clipboard 
Print this post

I obtained a bare PCB where there is a jumper to be connected on EGS002. It is output of the overload protection circuit build around LM324. Where is it to be connected on EGS002? How is it different from short circuit protection (Ifb)?

 
rustyrotors
Newbie

Joined: 07/01/2023
Location: United States
Posts: 36
Posted: 07:58am 13 Jun 2024
Copy link to clipboard 
Print this post

i believe it connects to positive side of C24. the egs002 has a design flaw where U4 causes the FETs to blow up in an over current situation. an easy fix is remove U4 short C19, and remove R26, which will leave IFB function intact. im not sure of the purpose of the jumper wire, but it could be an attempt to fix this flaw without modding the egs002, but i know it does not work, because mine still blew up before i did the mods
 
tinyt
Guru

Joined: 12/11/2017
Location: United States
Posts: 556
Posted: 01:02pm 13 Jun 2024
Copy link to clipboard 
Print this post

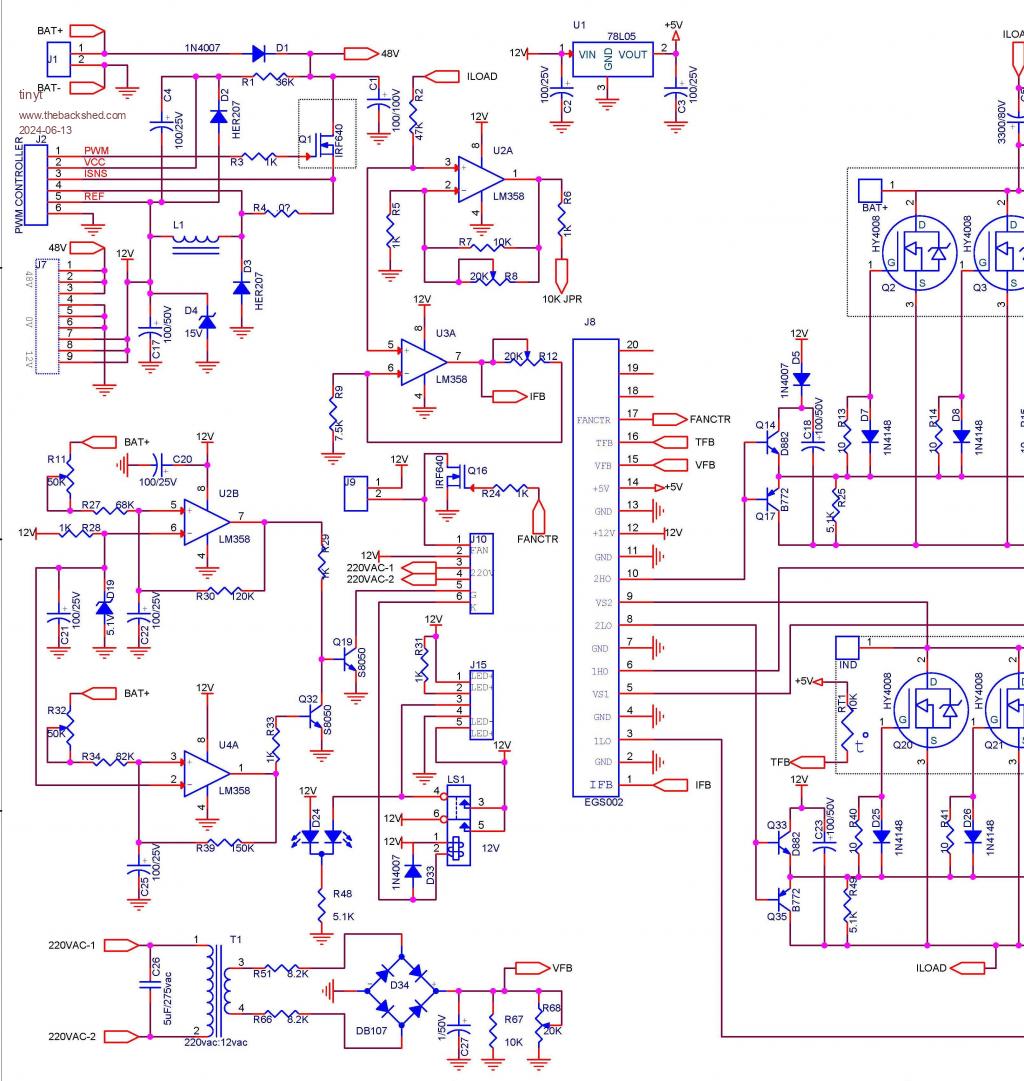
The chinese inverter I purchased also has a 10Kohms jumper to the controller board and it is using a 'century' controller instead of an egs002. I replaced it with a modified egs002 and did not connect this jumper.









For reference, here is partial circuit trace I did of the inverter.


Edited 2024-06-13 23:04 by tinyt
 
Print this page


To reply to this topic, you need to log in.

The Back Shed's forum code is written, and hosted, in Australia.
© JAQ Software 2026