Home
JAQForum Ver 24.01
Log In or Join  
Active Topics
Local Time 22:10 22 Apr 2026 Privacy Policy
Jump to

Notice. New forum software under development. It's going to miss a few functions and look a bit ugly for a while, but I'm working on it full time now as the old forum was too unstable. Couple days, all good. If you notice any issues, please contact me.

Forum Index : Electronics : Portable High Power Power AC Power Bank

Author Message
Solar Mike
Guru

Joined: 08/02/2015
Location: New Zealand
Posts: 1203
Posted: 12:28am 14 Mar 2022
Copy link to clipboard 
Print this post

Am ditching the small petrol 230 ac generator used when out in the field, as quite often it runs out of grunt and makes a lot of noise. Rather than get a bigger better one have decided to make a portable high power unit using a 100 volt bank of 50 AH Lifepo4 batteries and a DIY toroidal core AC inverter.

100 volts is perhaps high for a portable unit, but the batteries are quite small and the higher voltage means lower currents with increased efficiency. I want to have peak power outputs of 4 KW or so to start large power tools, with a continuous output of about 1 KW; This suits using a small toroidal core inverter.

The 32 x 3.2v 50 AH batteries are suddenly very cheap here in NZ at < $50 each, brand new "A Grade" EVE cells, each battery has a spec of 160 watt Hrs, so 32 of them will give me a usable capacity of just over 5 KWH @100% discharge.




They will require a BMS, luckily the boards for that from another project, are in transit from JLCPBC.

For charging the bank, have designed a new 200V PV controller that has an input from the BMS to cut back on charge current when the BMS is balancing. I will be able to plug it into my current PV array or perhaps add a small up converter to allow charging from a lower voltage input source.

PV Controller 140 x 165mm:





More to come....


Cheers
Mike
 
Revlac

Guru

Joined: 31/12/2016
Location: Australia
Posts: 1239
Posted: 01:28pm 15 Mar 2022
Copy link to clipboard 
Print this post

It should work well, I did see some 50 AH cells at the local shop, they are smaller in size compared the ones you have, but cost more.
Edited 2022-03-15 23:29 by Revlac
Cheers Aaron
Off The Grid
 
Godoh
Guru

Joined: 26/09/2020
Location: Australia
Posts: 643
Posted: 09:21pm 15 Mar 2022
Copy link to clipboard 
Print this post

Hi Mike, you must do a lot of work away from your house supply.
That sounds like a pretty expensive exercise.
You obviously have the skills to pull it off, the board design looks very complicated,is that just the controller for the solar panels?
When I want to do small jobs away from my house solar supply , I just hook a 3kw PowerStar W7 up to the car battery. If I want to run tools for a long time I idle the car a bit, otherwise I just run off the battery.
Then again I am only using things like drills or grinders to do small jobs.
Good luck with the project
pete
 
Solar Mike
Guru

Joined: 08/02/2015
Location: New Zealand
Posts: 1203
Posted: 10:09pm 15 Mar 2022
Copy link to clipboard 
Print this post

  Godoh said  Hi Mike, you must do a lot of work away from your house supply.
That sounds like a pretty expensive exercise.


Perhaps, cost is relative, will be less than purchasing a bigger generator, I can also leave it at a property I'm renovating connected to a few panels mounted on the roof and have power when I need it.

  Quote  ..the board design looks very complicated, is that just the controller for the solar panels?

Yes just PV controller board, surface mount components just make it look complicated; cannot think of a simpler method for building a mppt controller that will integrate with the BMS.


Those PowerStar W7 are available here in NZ, about $1400, not available in 100v , think I would rather make my own, then I can fix it, if it ever breaks down. Looked at making a 12V  low freq. inverter using 4 x 3.2V 400 AH Lifepo4 cells I have here as spares for the main house bank; 350 amps when running at 4Kw is awkward for fuses and breakers etc.

Cheers
Mike
 
Solar Mike
Guru

Joined: 08/02/2015
Location: New Zealand
Posts: 1203
Posted: 06:09am 01 Apr 2022
Copy link to clipboard 
Print this post

Whilst waiting for the pcb's to come back (air mail post this time), have been doing some experimenting with the PV controller design.

In order to arrive at a better layout for the power devices, thought about placing the main electro caps on their own pcb, this is bolted to the mother board via high current standoffs. Here I have use many smaller long skinny caps in parallel to get a lower esr and better heat dissipation. To use up any larger 35mm caps, a new cap only pcb can be made very cheaply without having to re-design the who thing.

By doing this the pcb traces for the power mosfets and the caps can be optimized for higher current, also having a more efficient layout for the gate drivers.

Will be interesting to see what the max power output is, the main mother board is 100 x 180mm, 100x100mm cap pcb bolts on top at one end, there isn't much clearance so a couple of components sit in cutouts. CPU and controls are well away from high current switching traces. I have used a few plugin modules for the analogue noise filters and a small pcb containing the circuitry for a differential voltage sense of the battery terminal voltage. The serial data led charge status pcb allows the leds to poke through a slot in the front panel, or the serial LCD display can be used instead.

Control Motherboard 100x180mm:






Caps 100x100:





Serial Charge Status 80x50mm:





Differential Voltage Sense:





Cheers
Mike
 
Kabron

Regular Member

Joined: 30/11/2017
Location: Germany
Posts: 65
Posted: 02:24pm 01 Apr 2022
Copy link to clipboard 
Print this post

Sorry for disturbing. Is it tradition here not to give project schematic but PCB? I could imagine that there are unique people, who can read PCB as schematic, but I'm not belong to them.
 
Solar Mike
Guru

Joined: 08/02/2015
Location: New Zealand
Posts: 1203
Posted: 02:35am 02 Apr 2022
Copy link to clipboard 
Print this post

  Kabron said  Sorry for disturbing. Is it tradition here not to give project schematic but PCB? I could imagine that there are unique people, who can read PCB as schematic, but I'm not belong to them.


Yes a schematic would be nice, I don't have one, normally I create a schematic to check the design process, but with these two somewhat experimental pcb's to save time, both boards have been designed direct to PCB without drawing up a schematic first, sorry I don't even have a pencil drawing.

I have sent the gerbers off to be made, once I have tested the boards I will draw up a circuit and publish it here along with the gerber files and software.

Edit: Additional cap pcb, for 35-40mm input electro's and 19mm output types.






Cheers
Mike
Edited 2022-04-02 14:44 by Solar Mike
 
Clockmanfr

Guru

Joined: 23/10/2015
Location: France
Posts: 437
Posted: 06:19am 02 Apr 2022
Copy link to clipboard 
Print this post

schematic

When you start dealing and laying out POWER ELECTRONICS most components are laid out in positions for very precise reasons. Schematics are good once the board is made and working.

My thanks to 'Tiny'.
Everything is possible, just give me time.

3 HughP's 3.7m Wind T's (14 years). 5kW PV on 3 Trackers, (10 yrs). 21kW PV AC coupled SH GTI's. OzInverter created Grid. 1300ah 48v.
 
Solar Mike
Guru

Joined: 08/02/2015
Location: New Zealand
Posts: 1203
Posted: 06:15am 29 Apr 2022
Copy link to clipboard 
Print this post

I haven't actually sent the all the gerbers away yet, as its cheaper to keep the weight down for standard air mail postage, which takes only a week longer than expensive fast courier. With the semiconductor shortages (now includes standard caps, resistors) its getting almost impossible to build anything. So have made another experimental design for a fully synchronous PV charge controller using dual mosfets in the switching elements, now I can use some lesser rated components that are readily available and I have on hand.

To get optimum trace layouts have continued with the separate board containing the electrolytic capacitors, I will be using 250Vdc 330uf caps, so have made the cap board to suit.
This time I do have a schematic as the design is a little more complex, will publish that when its finished, currently scraps of paper.

The mosfets mount under the pcb and clamped by it to the heatsink back panel.



Main Board 123 x 220mm:





Caps 100 x 100mm:





The external differential battery voltage sense and filter modules are same as the EX1 versions previously published.


Cheers
Mike
 
Solar Mike
Guru

Joined: 08/02/2015
Location: New Zealand
Posts: 1203
Posted: 03:46am 07 May 2022
Copy link to clipboard 
Print this post

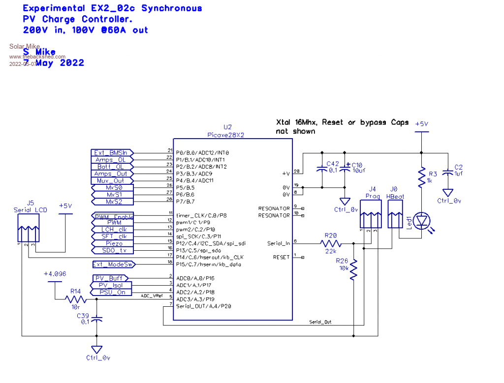
Finally have drawn up the schematic, cannot see any errors on the pcb, so that's a good start, sent remaining gerbers off this morning, now only a small alarm interface board to do for another project; this will give me plenty of stuff to work on over the winter months.


CPU:
Have used the Picaxe 28X2 here, was going to use the PICO RP2040, but the pcb would have been larger, few components like the cpu 16mHZ crystal and reset bits not shown.




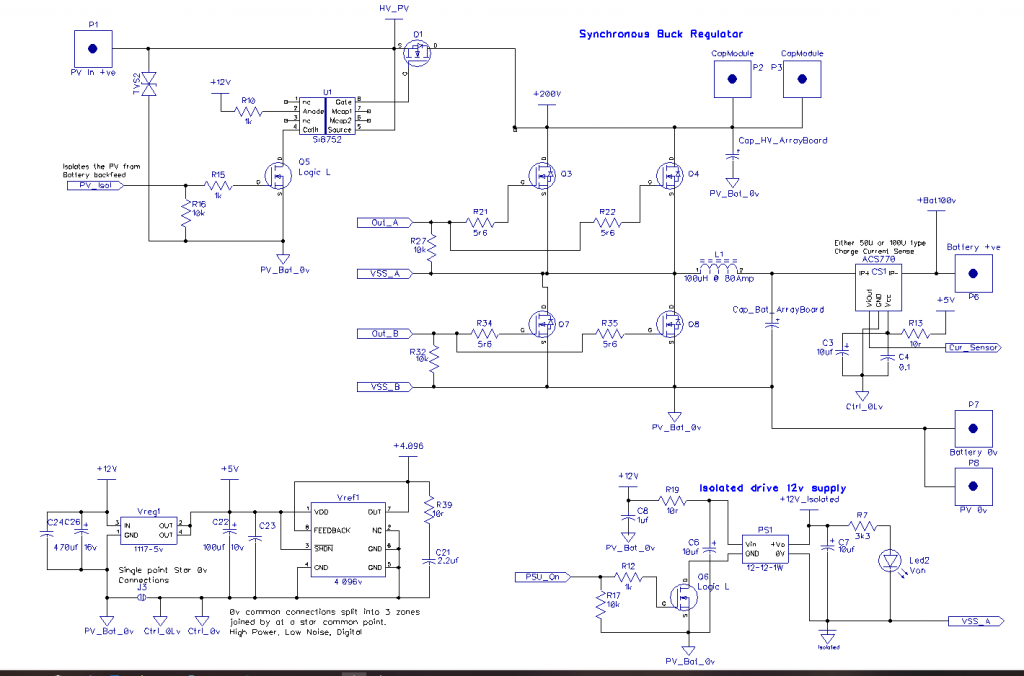
Synchronous Buck and Power Supplies:
Small mosfets are logic level types, the 5 power mosfets are determined by the expected voltages and charge current, I aim for something with 2 - 12 mR on resistance and 50V higher than the max PV voltage.
The Big input/Output electrolytics are housed on the piggy back Caps pcb, this gives me a lot more space to lay out the driver circuits.

The 4.096 voltage reference is a MCP1501-40, this powers the settings pots and the CPU ADC reference input, common 0v rails on the pcb are split into 3 regions ending at a common star point to keep noise levels to a minimum.



Various Inputs:
V01 a TLP2361 logic opto is used for connection to the external BMS, the BMS will tell all controllers on the battery bank to switch to float once batteries are balanced.




Battery and PV Sense:
PV voltage is monitored by CPU directly, plugin 15Hz Lowpass noise filter module cleans up input.

Battery voltage is buffered and connected to the analog mux and an over voltage shut down circuit, the shut down trip voltage is set a volt higher than max expected output.
If an output fuse blows the output voltage can increase very quickly, faster than the CPU is able to control things (slow interpreted basic). Buck converter circuit is automatically shut off while the cpu catches up.




Analog Mux and IO:
A 74HC4051 8:1 mux is used to allow monitoring of the battery voltage, two temperature sensors and the pots for Max charge current, Bulk Voltage, Float Voltage and CV time duration for Lifepo4 balancing, battery bank terminal voltage can also be measured with a small plugin differential input module.
The mux common output feeds via another 15Hz filter to a cpu ADC input.

IO pins on J6 also connect to a serial data input LED status display pcb for visual charge progress.





Mosfet 1/2 Bridge Driver:
Driver Ucc21521 has two inputs and incorporates a user set dead time with R28. Normally with 1/2 bridges the low side output (B) is on when the high side input (A) is off, with battery chargers a situation can arise where there is no load on a fully charged battery, and the PWM input is mostly off or very low duty cycle; under these conditions the low side device is ON and this can charge the output inductor in reverse turning the buck stage into a voltage boost circuit; no way should this be allowed to occur.
To fix this a comparator detecting the charge current fires whenever the current goes below an amp or so, turning off pwm drive to the low side (B), switching the circuit to As-synchronous operation where the mosfets drain\source diode is used.

With a fast CPU running "C" or assembly code, extra circuitry wouldn't be required, it could monitor the charge current and act quickly, but a slow old picaxe running at 64Mhz isnt fast enough.

The driver can also be turned off external to CPU by the battery over voltage signal or excess current as set by RV3, with 2 x 150A mosfets it can be set quite high above the normal CPU PWM controlled Max current.





Cheers
Mike
 
Godoh
Guru

Joined: 26/09/2020
Location: Australia
Posts: 643
Posted: 12:05am 08 May 2022
Copy link to clipboard 
Print this post

Hi Mike you sure do like tinkering about. Your work looks fantastic.
I am in the process of building a new ground mount to add another 1.6 kw of panels to my system.
I am still tossing up whether to run another regulator ( I have 3 now because of three different arrays) or to run a mini grid.
I will have to figure that out after I put the panels up.
I don't like running over 100 volts DC because of regulations in Oz.
I worked most of my life as an electrician but if I want to have legal wiring above 50 volt AC or 100 volt DC then I have to pay someone who is probably much less qualified than I am to do the work. Makes sense to someone.
Anyway it is great to see your work and to read about the adventures in electrickery you get up to.
Pete
 
Solar Mike
Guru

Joined: 08/02/2015
Location: New Zealand
Posts: 1203
Posted: 09:57am 08 May 2022
Copy link to clipboard 
Print this post

  Godoh said   ..I am in the process of building a new ground mount to add another 1.6 kw of panels to my system.
I am still tossing up whether to run another regulator ( I have 3 now because of three different arrays) or to run a mini grid.
I will have to figure that out after I put the panels up.
I don't like running over 100 volts DC because of regulations in Oz.
I worked most of my life as an electrician but if I want to have legal wiring above 50 volt AC or 100 volt DC then I have to pay someone who is probably much less qualified than I am to do the work. Makes sense to someone.
Pete


I'm going to put some more panels up (Top 12m container) for our small temporary interim 24V battery setup, sun is lower on the horizon and many days of part cloudy weather, means running the old diesel generator for a few hours every other day. Will put up 6 x 285W panels 3s2p to match the existing arrangement, placing them on another PV controller as they will be facing different direction. 91v mppt, 120v unloaded; higher voltage makes things more efficient.

NZ has same regs as Australia in regards to electrics, in theory whole setup will get signed off after we move to the final 48V system, whenever I finally get it built.

Cheers
Mike
 
Print this page


To reply to this topic, you need to log in.

The Back Shed's forum code is written, and hosted, in Australia.
© JAQ Software 2026