Home
JAQForum Ver 24.01
Log In or Join  
Active Topics
Local Time 23:47 22 Apr 2026 Privacy Policy
Jump to

Notice. New forum software under development. It's going to miss a few functions and look a bit ugly for a while, but I'm working on it full time now as the old forum was too unstable. Couple days, all good. If you notice any issues, please contact me.

Forum Index : Electronics : Inductor Saturation Tester Ver 2

Author Message
Solar Mike
Guru

Joined: 08/02/2015
Location: New Zealand
Posts: 1203
Posted: 01:06am 08 Jan 2022
Copy link to clipboard 
Print this post

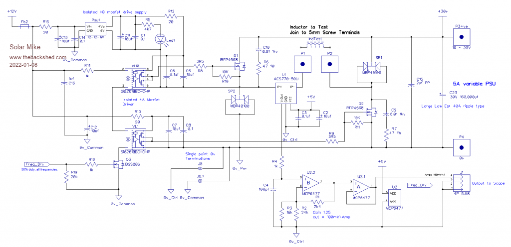
Well its 2022, more circuits; Decided to upgrade my old 3yr Inductance Saturation tester Link  as it was a bit of a dogs breakfast using a single layer pcb with bad earthing and sometimes burning out its current sensor resistor. So here is ver 2, better designed and hopefully easier to use.

Circuit is basically an H-Bridge driving the test inductor with a 50% duty square wave of variable frequency and voltage altered by the 10-30v PSU.
Schottky rectifiers are used in the Bridge to return power back to the PSU storage capacitor when the mosfets turn off. The low esr cap I'm using came out of an old computer supply, some 160,000uf at 30V and 40 odd amps of ripple.

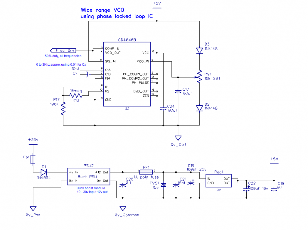
Have used the same voltage controlled oscillator using a CD4046B phase locked loop chip, to produce a 50% duty variable frequency square wave drive output.
Everything now runs off the one variable 30v 5A supply, the old circuit required an extra 12v rail from a plug pack for the control electronics.
Original mosfet drivers have been upgraded to 4A isolated types to better isolate the high current switching noise from the control part.
Now sensing the inductor choke current with an isolated 50amp current sensor chip rather than a 0.01R 5w precision resistor; If I wasn't careful the resistor would burn out.
Star connections used for the 0v signals to keep noise level down, hopefully less noise on the scope probe.







Will load the PCB shortly...


Cheers
Mike
 
Solar Mike
Guru

Joined: 08/02/2015
Location: New Zealand
Posts: 1203
Posted: 02:47am 08 Jan 2022
Copy link to clipboard 
Print this post

PCB 141 x 150mm, bolts on top of the huge capacitor attached by its 5mm terminal bolts.
The mosfets and rectifiers bolt to the L shaped finned heat sink sitting on top of the pcb.








Gerbers:
GerbersV2.zip



Cheers
Mike
 
Print this page


To reply to this topic, you need to log in.

The Back Shed's forum code is written, and hosted, in Australia.
© JAQ Software 2026