Home
JAQForum Ver 24.01
Log In or Join  
Active Topics
Local Time 18:59 23 Apr 2026 Privacy Policy
Jump to

Notice. New forum software under development. It's going to miss a few functions and look a bit ugly for a while, but I'm working on it full time now as the old forum was too unstable. Couple days, all good. If you notice any issues, please contact me.

Forum Index : Electronics : BMS (Battery Management System)

Author Message
hary
Regular Member

Joined: 15/04/2019
Location: France
Posts: 89
Posted: 04:57pm 22 Dec 2019
Copy link to clipboard 
Print this post

Hi all.

I'm looking for a good parametrizable BMS or any information about what can be found on the market but I'm facing real difficulties to find anything good.

The biggest surprise to me is that I can't find any post related to BMS or DIY BMS on that great forum.

Does none of you are using any BMS with your EVs or OFFGRID system when Lithium batteries are becoming so popular ?
 
mackoffgrid

Guru

Joined: 13/03/2017
Location: Australia
Posts: 460
Posted: 07:35pm 22 Dec 2019
Copy link to clipboard 
Print this post

Hi Hary

Here is one reference, Tony's 555 balancer, monitor

What type of cells are you using, LFP, LIPO?  How many cells?

Cheers
Andrew
 
Warpspeed
Guru

Joined: 09/08/2007
Location: Australia
Posts: 4406
Posted: 08:38pm 22 Dec 2019
Copy link to clipboard 
Print this post

Its difficult to find what you want with commercial equipment, especially if you are running a higher voltage system with a large or unusual number of cells.

A much better, and probably much cheaper way is to home brew your own cell monitoring and balancing system.  Satisfaction guaranteed
Cheers,  Tony.
 
davef
Guru

Joined: 14/05/2006
Location: New Zealand
Posts: 499
Posted: 08:37am 23 Dec 2019
Copy link to clipboard 
Print this post

Try www.electrodacus.com for 12 and 24V systems.
 
nickskethisniks
Guru

Joined: 17/10/2017
Location: Belgium
Posts: 472
Posted: 05:45pm 26 Dec 2019
Copy link to clipboard 
Print this post

Yes lithium,...

But most of the real diy off griders still use lead acid, it's much cheaper to find and easy to keep healty.

But my lifepo4's are far more superior on most specifications, the most difficult is to see how much jus is left in them.

I have the combination, I use 48V, with 12V batteries in series, there is a chinese active balancer, that keeps the voltage of the batteries on the same level.
An arduino keeps track of the health and disconnects everything when needed.

I'm building my own bms, using arduino and optomosfets to measure each individual cel on it's time. Perfectly scalable, for higher voltages and different kind of chemistries. Then an active balancer that could be switched on of off.
Still in concept but working on a small scale, maybe I could post some pictures tommorow.
Still a lot of work to make pcb's and keep it as simple as possible.

I know solar mike and mike made some schematics posted on this forum, I think it was warpspeed that had a system in active service.


Something you might find interesting:

https://www.youtube.com/watch?v=DKz48WeSGlU

You really need to spent a lot of time to find something usefull. There are a lot of good diy projects, but hard to find.
 
Warpspeed
Guru

Joined: 09/08/2007
Location: Australia
Posts: 4406
Posted: 07:32pm 26 Dec 2019
Copy link to clipboard 
Print this post

I have been playing around with my home brew BMS now for over two years, building many different prototype versions and solving many issues along the way.
Its all been quite instructive, and others may gain something from some of the conclusions I have reached. I won't go through the gradual evolution, but just show what I have finally ended up with.

My system is 100v nominal, and consists of thirty Winston 60Ah lithium cells stacked 6 x 5 into a filing cabinet drawer.  It would be possible to pair up similar cells into a 120Ah 48v system. Its a perfect fit into a standard filing cabinet drawer, with just enough spare room down the sides for some heavy steel clamping plates.



In order to individually monitor each cell voltage, each cell is connected sequentially to a common monitoring bus through a pair of optically isolated LAA127 solid state relays. These relays are quite robust, and can be fully protected by a 100mA fast blow fuse, if a software crash causes multiple cells to try and simultaneously connect onto the common voltage monitoring bus. I have blown dozens of fuses but never a solid state relay so its a well proven system !

Each cell monitoring board is bolted to the top of each cell, and the common bus is linked board to board through spade connectors and short (red and black) link wires.
The cells are stacked 6 x 5 so to minimise the wiring in the battery compartment, the opto isolators are multiplexed into six columns and five rows. That requires only eleven wires to individually select one of the thirty cells.

That is about the simplest possible way to arrange the cell monitoring wiring, but it still looks like a total rats nest. But there is really not much alternative.



The common cell monitoring bus is wired back to the central BMS and a "flying capacitor" voltage isolator which ground references the cell voltage so it can be measured by a microcontroller.

The idea behind this is that a floating capacitor is alternately connected to the monitoring bus and then to the microcontroller a/d converter. This high speed switching back and forth, allows the ground referenced microcontroller to very accurately monitor the voltage of a cell that may be elevated above ground by a hundred volts or more.

By using the same voltmeter to measure each cell, very small differences between cells can be reliably measured, which is the main advantage.  And drift in the a/d becomes less important, its mainly cell balance we are interested in measuring with great precision rather than the actual absolute voltages.

Having separate voltmeters at each cell and transferring data digitally back to the BMS is nowhere nearly as accurate and consistent as having one master voltmeter measuring all the cells.  There are also issues of noise and 100Hz (120Hz) ripple voltage on the battery when the inverter is working really hard, and its much more successful tackling that with some software averaging back at the BMS with a single voltmeter.

Trying to detect a stable noise free 1mV difference between cells is just not going to happen with the readings coming from thirty different voltmeters. But its easy with the flying capacitor voltage isolator, one ADC and some averaging software.

Likewise, individual cell balancing is best controlled from the central BMS, rather than having thirty different voltage comparators and discharge loads. Tweaking thirty potentiometers is just not a viable way to ever get perfect cell balance.

The central voltmeter and some software can be arranged to turn individual cell discharge loads on or off with the algorithm of your choice will be much more successful than having completely independent cell balancing circuits at each cell.

The same multiplexing that selects each cell is used to turn each discharge load on or off. No additional wiring is required. The multiplexing is pulsed in a way that each cell board can recognise to control its own discharge load.

You can then play with your cell balancing algorithm and know every cell will have identical voltage thresholds without any drama or things drifting over time or temperature.

So far I have built two different BMS boards, and am into my SIXTH set of cell monitoring boards. Loading components onto thirty of these boards each time is a real pain. But each attempt solved problems that made it well worth the effort. Pretty happy now with how its all finally working.
Cheers,  Tony.
 
nickskethisniks
Guru

Joined: 17/10/2017
Location: Belgium
Posts: 472
Posted: 03:52pm 28 Dec 2019
Copy link to clipboard 
Print this post

I was going to post some foto's of my experimental boards, so here they are.
Maybe tomorrow a schematic.  

This is a 4 cell active balancer, on the left the connections for batteries, then the power electronics, 2mosfets in push pull, the toroids have 2 push pull windings and a secondary winding for power exchange with the other toroids. Then a driver board, thats exepting a 15VAC 30khz signal for synchronisation and powering the opto an dual mosfetdriver. Then there is a board with a toroid to make those synchronisation voltages, 4 galvanic seperated signals. There are 2 many components on the last 2 boards on the right, I reused the boards from another project, just to make a square 30khz AC voltage.



4cel bms, the advantage of those optomosfets are that they just fit under the glass fuses.






Here is for 8 cells, not fully finisched:





Edited 2019-12-29 01:55 by nickskethisniks
 
Warpspeed
Guru

Joined: 09/08/2007
Location: Australia
Posts: 4406
Posted: 07:59pm 28 Dec 2019
Copy link to clipboard 
Print this post

I have been fantasising about trying something like this for a very long time.
Never got around to it, because of the very large number of parts required to balance thirty cells.

It will allow bi directional power to flow freely between all of the cells continuously all of the time, until the cell voltages all become precisely equal.
Because balancing is a continuous steady process, the current flow involved need not be extremely high too maintain cell balance.

Its a much better idea than switching an ultracapacitor from cell to cell with relays, as that can only transfer a fairly small packet of energy from one cell to the next cell each switching cycle. The peak momentary current through the relay contacts can be rather high, which might be pretty tough on the contacts long term. The more cells there are, the slower and less efficient the cell hopping capacitor balance method becomes because it works in short violent jerks.

This new idea using synchronously driven transformers, will allow smooth continuous full time bi directional power flow between all cells, regardless of the number of cells. It could prove to be an especially nice setup for an electric vehicle (hello Trev?)

The disadvantage of all these voltage equalisation methods, is that if the difference in voltage between cells is only say 20mV, and all of the combined resistances involved in the switching and power transfer circuit is for example one ohm, then only 20mA of balancing current is going to flow.
So the whole cell balancing system absolutely must have an ultra low impedance if its going to work reasonably well with large cells.

The push pull switching part of this transformer circuit could be made to have a suitably low impedance, low Rdson mosfets and a fat transformer primary winding ensure we can get plenty of bi directional current flowing with millivolt voltage differentials to work from. The commoned secondaries could be wound for a higher voltage to provide tight coupling between all of the transformer cores using thinner wire to link the transformers together.

This is going to be very interesting indeed, great effort there Nick
Edited 2019-12-29 06:23 by Warpspeed
Cheers,  Tony.
 
mackoffgrid

Guru

Joined: 13/03/2017
Location: Australia
Posts: 460
Posted: 10:41pm 28 Dec 2019
Copy link to clipboard 
Print this post

Nick, Heroic use of prototyping boards.  And very interesting.

I couldn't be bothered these days and go straight to PCB.

I look forward to Schematics.  These ideas are on my mind.  I thought about a common buss with one Boost converter and one Buck.  Borrowing from Tony's idea and using mosfets to switch these converters to which ever two batteries need them.

I think for off-grid, where most potential Solar power get wasted, and using LFP batteries, it's just not necessary.  

WRT to Tony's method of using flying capacitors I've been working on using a cheap micro per, 3 to 7 batteries, using flying capacitors to sample the cells.  An opto coupled serial buss connects the micros.  Of coarse, if you have a bank of 100v or 200v this will have some variance between the ADC measurements of the micros. To get closer to Tony's design, I could keep the micros and address them to switch a single pair of sampling capacitors to a single ADC.  

Cheers
Andrew
 
Warpspeed
Guru

Joined: 09/08/2007
Location: Australia
Posts: 4406
Posted: 12:03am 29 Dec 2019
Copy link to clipboard 
Print this post

I tried that idea of connecting one common "charging source" and one common "discharging source" to an individual cell under software control via a common switching bus.

My very first attempt at that was with relays, which charged and discharged each cell o/k, but the voltage monitoring was horribly unreliable because I used crappy relays. Thirty really good relays were well beyond my budget. Gold plated contacts are ideal for things like low level audio or precision voltage measurement. As soon as you use the same contacts for switching serious power, they are stuffed after the very first "splat" and are only useful for switching power after that.

The problem I had with it was switching individual cells onto a common voltage monitoring/charging/discharging bus. The optically coupled mosfet switches I was using for my second attempt had an on resistance of 8 ohms in each leg.

Sixteen ohms in series with my charging/discharging supplies was just too much to do anything worthwhile, the voltages I had to apply to it were ridiculous, and It would only correct one cell at a time which further diminished the overall balancing effect.

Another disadvantage of it was was that it hugely upset my flying capacitor voltage monitoring which took a long time to recover after a pulsed charge/discharge cycle.

Very happy with the optical mosfet relays though for voltage monitoring from a common bus, but useless for transferring power for cell balancing.

I have been at this BMS battery balancing game for two years, and can suggest a great many ideas that I now know for sure do not work.

Pretty sure the only  way to balance cells is continuously at very low dc current.

Pulsing amps of charge or discharge for hundreds of milliseconds, then trying to read a meaningful accurate cell voltage is a complete waste of time.  If you allow the cell to settle for ten minutes the terminal voltage will be nothing like what it was immediately after violently pulse charging or pulse discharging.

That is why I hold out great hope for Nick's idea.  Its a smooth gradual constant non violent process.
Cheers,  Tony.
 
mackoffgrid

Guru

Joined: 13/03/2017
Location: Australia
Posts: 460
Posted: 12:42am 29 Dec 2019
Copy link to clipboard 
Print this post

Tony, Ah, I remember you stating that higher currents on single cells make it very difficult to monitor voltage.

I'm happy with the plain slow resistor bypass method for my situation.  I've not tried the various switched capacitor balancing methods which don't require individual monitoring (I think).

Cheers
Andrew
 
Warpspeed
Guru

Joined: 09/08/2007
Location: Australia
Posts: 4406
Posted: 02:56am 29 Dec 2019
Copy link to clipboard 
Print this post

I am completely happy with the slow resistor bypass method as well. What I now have uses 27 ohm 1 watt load resistors on 60Ah cells and it seems to work quite well.

All cells above the average voltage have their load resistor switched on.  All cells below average voltage have their load resistor switched off.

The high cells gradually all move down, the low cells up. At around the average, the load resistors switch on and off quite frequently and hold the average. Over time all the voltages converge.

It is as simple as it gets, but the trick is measuring the average, and that needs to be done by a single central voltmeter so that the under/over threshold moves up and down with state of charge and is an identical threshold for all cells.

That also requires central overall software control of switching individual resistors in and out independently at each cell.
Edited 2019-12-29 13:11 by Warpspeed
Cheers,  Tony.
 
Volhout
Guru

Joined: 05/03/2018
Location: Netherlands
Posts: 5859
Posted: 06:26pm 02 Jan 2020
Copy link to clipboard 
Print this post

Hi all,

I am new to this forum, and the technology. But why use balancers and serial charging?
You could use individual cell chargers.
I.e. A isolated 4.2v wide range switchmode power supply (adjust a 5v usb charger) is so cheap.
Use 30 of these, one for each cell.
For a 60a bank, you use the somewhat more expensive off the shelf 5v 6a or whatever powerbricks.
These bricks accept dc, although they are designed for ac.

Or is this an absurd idea?

Volhout
Edited 2020-01-03 04:28 by Volhout
PicomiteVGA PETSCII ROBOTS
 
Warpspeed
Guru

Joined: 09/08/2007
Location: Australia
Posts: 4406
Posted: 09:09pm 02 Jan 2020
Copy link to clipboard 
Print this post

I can see a few disadvantages with that.

If you wanted to charge thirty cells at twenty amps, you would need thirty twenty amp mppt battery chargers.
Every charger would need to carry the full twenty amps, that is a lot of heatsinks !

With series charging you only need one twenty amp mppt (higher voltage) charger. Less parts, less cost, much more efficient, and much less likely to develop a problem.
If it does fail, the whole battery just discharges which is a simple problem to very quickly detect and remedy.

If just one of the thirty chargers fails, chances are it will kill an expensive cell pretty quickly before it is even realised there is a problem.
Cheers,  Tony.
 
nickskethisniks
Guru

Joined: 17/10/2017
Location: Belgium
Posts: 472
Posted: 10:34am 07 Jan 2020
Copy link to clipboard 
Print this post

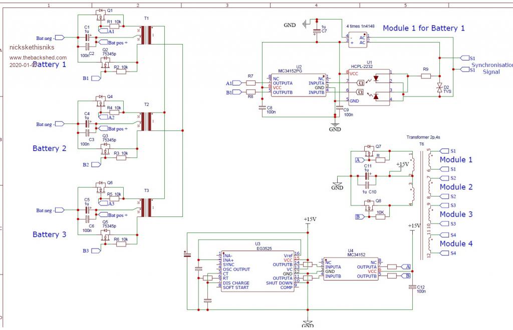
Sorry, don't have a lot of time lately to make a schematic...

This is the principle I used, don't take the values for correct values.

You can use a dc/dc in the part what I call Module 1 for battery 1, right after the 1n4148 rectifier, that way you don't have to make a transformer with a lot of windings. Than each module can share the same "synchronisation" bus. But that's more expensive and another part that can fail. Or use a small 1:1 transformer in each module, that's also possible.





So there are 2 other possible approaches, that way there could be a central bus with only 3 or 4 wires between the ballancers, and one master that controls the signals:





So what I try to say is something like this:

(Wiseguy had a schematic, something with a2222 transistors to simplify the driverstage of the mosfets, no ic's required, maybe I'll find it back, I tested it, but wasn't convinced @ the zero crossing moment, I think it was to slow)


Edited 2020-01-07 22:30 by nickskethisniks
 
Warpspeed
Guru

Joined: 09/08/2007
Location: Australia
Posts: 4406
Posted: 08:02pm 07 Jan 2020
Copy link to clipboard 
Print this post

The gate driver part is probably the most tricky.

The gate driver transformers in your last circuit will need to provide a nice square gate drive voltage without spikes or ringing. Commercial pulse transformers may be worth thinking about for that.

The problem with winding those yourself will be sourcing a suitable cores. The more exotic materials are certainly available, but usually not in small quantities. Trying to get something working on a garbage core is never going to work very well.

A different approach to driving the gates might be powering the gate drive from the cell itself, with a simple low power boost converter, or a voltage pump. Then just using a pair of common opto isolated gate drivers. Nice fast square waves of a suitably high voltage, and all fairly simple.
Edited 2020-01-08 06:10 by Warpspeed
Cheers,  Tony.
 
Print this page


To reply to this topic, you need to log in.

The Back Shed's forum code is written, and hosted, in Australia.
© JAQ Software 2026