Home
JAQForum Ver 24.01
Log In or Join  
Active Topics
Local Time 22:05 23 Apr 2026 Privacy Policy
Jump to

Notice. New forum software under development. It's going to miss a few functions and look a bit ugly for a while, but I'm working on it full time now as the old forum was too unstable. Couple days, all good. If you notice any issues, please contact me.

Forum Index : Electronics : Mini SMD Inverter

Author Message
kentfielddude
Regular Member

Joined: 09/05/2019
Location: United States
Posts: 89
Posted: 03:31am 31 Jul 2019
Copy link to clipboard 
Print this post

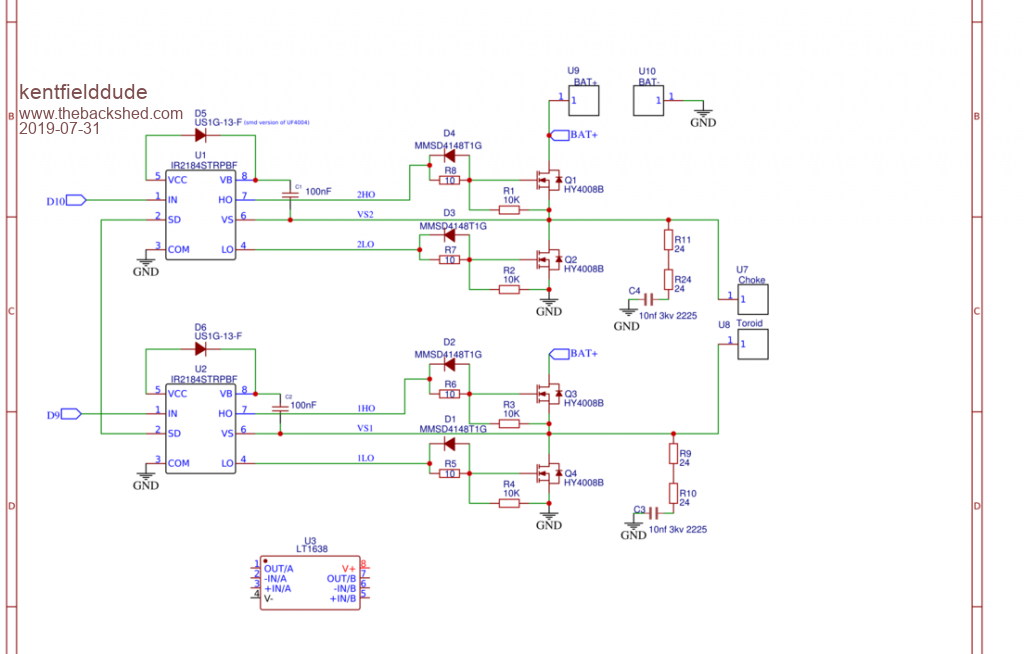
Hello. I am designing a small inverter for testing and experimentation. I have a few questions regarding the design. Do the 10nf snubber capacitors need to be rated at 3Kv? will 1Kv rating be okay?. Also I am not sure where the other two snubber assembly's go. I Still need to add the large caps and the Voltage feedback.
 
Solar Mike
Guru

Joined: 08/02/2015
Location: New Zealand
Posts: 1203
Posted: 06:20am 31 Jul 2019
Copy link to clipboard 
Print this post

Snubbers for the inverter mosfets may not be required at all and if required are not generic in that as everyone's inverter is different then so would be the snubbers.

I would fire it up at a lower voltage and low power, then use a scope to look at the wave forms across each of the 4 mosfets for voltage spikes that would require snubbing.

See this article for calculating suitable values Snubber Calc




Hyperlinks on preview screen don't seem to be working....

Cheers
Mike
 
Warpspeed
Guru

Joined: 09/08/2007
Location: Australia
Posts: 4406
Posted: 08:16am 31 Jul 2019
Copy link to clipboard 
Print this post

[quote]Do the 10nf snubber capacitors need to be rated at 3Kv? will 1Kv rating be okay?[/quote]
Just as Mike says, the snubbers are a kind of tuning tool to soak up any nasty switching spikes or ringing. Probably not needed, and the values will be determined experimentally.

The thing is, these snubber capacitors may have to carry fairly high peak currents, and so the type of capacitor is just as important as the actual value.
By specifying a 3Kv ceramic disc capacitor, it will be a quite large and robust capacitor having low dialectric losses and also capable of high peak current. It will never see anything like 3Kv, but it would be ideal for the job.

Something like a small rectangular 10nF 100v plastic dialectric cap would have the same capacitance, and probably sufficient voltage rating, but it will be a small fragile wimpy little part, and may fail fairly quickly if forced to carry very narrow current spikes of several amps repetitively in a very high power circuit.


Cheers,  Tony.
 
kentfielddude
Regular Member

Joined: 09/05/2019
Location: United States
Posts: 89
Posted: 05:03pm 31 Jul 2019
Copy link to clipboard 
Print this post

Ok thanks. Can someone tell me where the two other snubbers should be connected
 
Solar Mike
Guru

Joined: 08/02/2015
Location: New Zealand
Posts: 1203
Posted: 08:58pm 31 Jul 2019
Copy link to clipboard 
Print this post

  kentfielddude said  Ok thanks. Can someone tell me where the two other snubbers should be connected


Source\Drain, all mosfets in the bridge.
 
kentfielddude
Regular Member

Joined: 09/05/2019
Location: United States
Posts: 89
Posted: 03:48am 01 Aug 2019
Copy link to clipboard 
Print this post



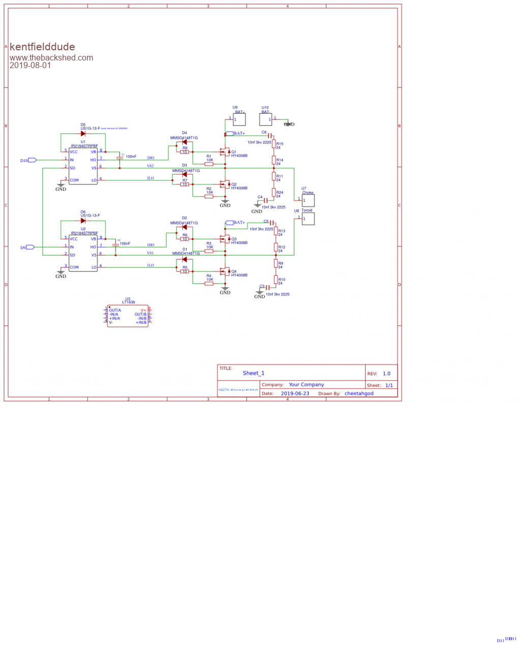
Like this?
 
Solar Mike
Guru

Joined: 08/02/2015
Location: New Zealand
Posts: 1203
Posted: 04:26am 01 Aug 2019
Copy link to clipboard 
Print this post

Correct. only use if required.

Those Caps, C1, C2 will be too low a value, I would use 1 x 0.1uf chip ceramic parallel with a 10uf low esr electrolytic in their place, or if running the upper mosfets off isolated psu's use same 0.1uf chip ceramic parallel with a 1uf polypropylene cap.

Cheers
Mike
 
kentfielddude
Regular Member

Joined: 09/05/2019
Location: United States
Posts: 89
Posted: 05:05am 01 Aug 2019
Copy link to clipboard 
Print this post

something like
this
 
Solar Mike
Guru

Joined: 08/02/2015
Location: New Zealand
Posts: 1203
Posted: 12:45pm 01 Aug 2019
Copy link to clipboard 
Print this post

That would be excellent for main discharge, still parallel it with a 0.1 chip ceramic for the initial HF discharge.

Cheers
Mike
 
kentfielddude
Regular Member

Joined: 09/05/2019
Location: United States
Posts: 89
Posted: 04:22pm 01 Aug 2019
Copy link to clipboard 
Print this post

ok thanks

this is what I'm thinking the layout going to look like
Do you think 63V rating caps will be okay for a 48V inverter?

 
kentfielddude
Regular Member

Joined: 09/05/2019
Location: United States
Posts: 89
Posted: 04:39pm 01 Aug 2019
Copy link to clipboard 
Print this post

I can fit the 100v 10000uf caps so I will do that
 
BenandAmber
Guru

Joined: 16/02/2019
Location: United States
Posts: 961
Posted: 06:09pm 01 Aug 2019
Copy link to clipboard 
Print this post

I think me and you and a couple others are the only ones that made it through to the new form

I really like this new one I can navigate and go anywhere now the other one I couldn't find anything

I used 63 volt caps on a 48 volt inverter until I got some 80 volt ones I'm sure it's not recommended

I read somewhere the higher they are above the voltage that's going to be used on them the longer they last

I'm sure you was looking for an expert opinion instead of mine

You've jumped in head first and you're already climbing up the ladder you did an awesome job on those little boards
be warned i am good parrot but Dumber than a box of rocks
 
tinyt
Guru

Joined: 12/11/2017
Location: United States
Posts: 556
Posted: 06:45pm 01 Aug 2019
Copy link to clipboard 
Print this post

Are you going to use heatsinks for the mosfets?
 
kentfielddude
Regular Member

Joined: 09/05/2019
Location: United States
Posts: 89
Posted: 08:26pm 01 Aug 2019
Copy link to clipboard 
Print this post

Yeah. Mosfet will sit slightly below the board on a heatsink
 
kentfielddude
Regular Member

Joined: 09/05/2019
Location: United States
Posts: 89
Posted: 10:02pm 01 Aug 2019
Copy link to clipboard 
Print this post

Will a 15V 1 amp power supply be enough to drive the ir2184s and the arduino nano?
 
Print this page


To reply to this topic, you need to log in.

The Back Shed's forum code is written, and hosted, in Australia.
© JAQ Software 2026