Home
JAQForum Ver 24.01
Log In or Join  
Active Topics
Local Time 06:15 24 Apr 2026 Privacy Policy
Jump to

Notice. New forum software under development. It's going to miss a few functions and look a bit ugly for a while, but I'm working on it full time now as the old forum was too unstable. Couple days, all good. If you notice any issues, please contact me.

Forum Index : Electronics : Alarm Unit

Author Message
Solar Mike
Guru

Joined: 08/02/2015
Location: New Zealand
Posts: 1203
Posted: 10:49am 27 Jan 2019
Copy link to clipboard 
Print this post

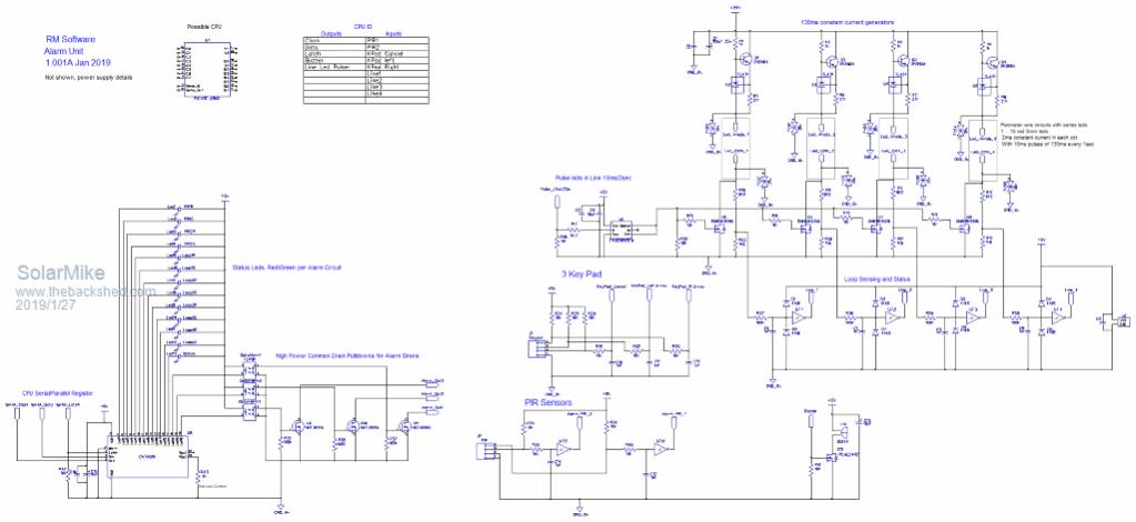
Never thought I would be designing a security alarm, looked around for something off the shelf and couldn't find anything suitable for connecting to external wire loops up to 500m length, so dreamed this circuit up, though this may be of interest to some of you.

Alarm unit runs off the 24v batteries. Wanted to have perimeter alarms that are thin wires running through various fences etc, the wires will have series connected leds that wink to indicate alarms are operating, should any wire circuit be broken by cutting a chain\padlock etc then the unit detects this and sounds the piezo screamers\flashing lights etc. Various internal PIR sensors are included also. Will also add a device to send a txt message when tripped.


2019-01-27_204542_AlarmUnit.pdf

Cheers
Mike


 
Boppa
Guru

Joined: 08/11/2016
Location: Australia
Posts: 816
Posted: 10:58am 27 Jan 2019
Copy link to clipboard 
Print this post

Made a much more basic unit years ago when we had 200 acres with the national park on two sides, weekend warriors up from the big smoke would cut our fences to get back out to the highway, and we had horses....
We basically just had the old wires through timber posts, so I put a single electrically connected length around the entire property, hokked up one end to a NC relay and the other end to a power supply at the house, and connected a set of triple air horns to the relay...
Cut the fence and the airhorns went off until I cut power to them- made a good fence cut alarm...
Basic, but it worked

(deterring the offenders was a different matter, amazing what the wrong end of a 12 gauge did for them repairing the wire they had cut, and I never got a repeat offender....)
;-)
 
Solar Mike
Guru

Joined: 08/02/2015
Location: New Zealand
Posts: 1203
Posted: 08:52pm 27 Jan 2019
Copy link to clipboard 
Print this post

I like the idea of using air horns, will see if I can pickup some up from the car wreckers.

Dont think deterrence will work in our situation, perps are only interested in stealing something to pay for their next drug fix.

Mike
 
mackoffgrid

Guru

Joined: 13/03/2017
Location: Australia
Posts: 460
Posted: 12:40am 28 Jan 2019
Copy link to clipboard 
Print this post

I have a remote property which is left un-attended for long periods. I was thinking of very loud deafening Piezo sirens.
 
Pete Locke
Senior Member

Joined: 26/06/2013
Location: New Zealand
Posts: 182
Posted: 09:13am 28 Jan 2019
Copy link to clipboard 
Print this post

It sucks that security systems are needed for wherever and whatever.I was asked to develop a system for a remote country property. It was realised that making loud noises when no one was there to hear it was pointless. The system was based on PIR detectors, which would turn on a camera in the room, place, wherever the low life was, and record the crook stealing. Best place was outside the front getting the number plate. This worked very well with the end product being used by manufacturers to this day. This was WAY before computers and the like. Just putting the idea forward as another approach.
Cheers
Pete'.
 
Solar Mike
Guru

Joined: 08/02/2015
Location: New Zealand
Posts: 1203
Posted: 12:24pm 28 Jan 2019
Copy link to clipboard 
Print this post

Hi Pete, we havent managed to get number plates as they park some distance away and walk, so we were thinking of placing some discrete hidden trail cameras facing the road away from the site, but as this would be in a public area, chances are someone else would discover them and make off with them. Talked to the police and even with a video of the car & number plate here in NZ, the cops wont do anything, unless its really important like someone being killed etc.

We do have neighbors a 100m away, so 150db sirens may have some affect.

Mike
 
mackoffgrid

Guru

Joined: 13/03/2017
Location: Australia
Posts: 460
Posted: 09:06pm 28 Jan 2019
Copy link to clipboard 
Print this post

Mike, a neighbor of mine gave police (NSW) video evidence of a break-in and they weren't interested either. I'm lost as to what a property owner is meant to do?
 
LadyN

Guru

Joined: 26/01/2019
Location: United States
Posts: 408
Posted: 09:38pm 28 Jan 2019
Copy link to clipboard 
Print this post

People seem to pay hundreds of dollars every month for the Ring camera (hardware can be purchased for $20 or less) because it comes with a social app for neighbors to share videos with.

It usually happens that in a neighborhood, there is atleast a few people around at any given time: they just need to know what to look out for and this social app provides that information.

Is there a way to hook up 3rd party cameras, like the Xiaomi ones to Ring's social app?

I have found loud sirens to have an opposite effect - it just bothers people, they close doors and windows and experienced thieves know it. I actually have seen people cheer as a car with a blaring alarm that was driven off by a thief! I have GPS locators in my cars. They have been stolen many times and the police have worked with me everytime to recover them in hours with help of navigation. They prefer escorting me than me just going to the location all alone.

Maybe being a girl, geeky one at that, helps?
 
Boppa
Guru

Joined: 08/11/2016
Location: Australia
Posts: 816
Posted: 10:58pm 28 Jan 2019
Copy link to clipboard 
Print this post

  mackoffgrid said   Mike, a neighbor of mine gave police (NSW) video evidence of a break-in and they weren't interested either. I'm lost as to what a property owner is meant to do?


Well it all depends on remote the property is.......


If the police are unwilling to actually , well do their job, when they are given all the evidence (basically doing their job for them) then they shouldn't complain when people end up doing the last bit of their job for them too
disposing of the trash....

(only slightly tongue in cheek, but yes at times I have thought about it when coming back to find the truck and excavator had been damaged beyond repair, boy did I think about it....)
Same deal, cops were yeah, no, too much like hard work, oh and btw heres a fine for parking too long in front of the police station- really, you want to add insult to injury???

I thought long and hard about using the new excavator to 'bury the trash' deep... (do you know that an excavator the size of mine can dig down as deep as thirty feet????)

the trash now do, and I havent had a single case of damage since..


eta these days, I put stills from the security videos up on the local 'town facebook site' and neighbourhood watch sites- name and shame....Edited by Boppa 2019-01-30
 
wiseguy

Guru

Joined: 21/06/2018
Location: Australia
Posts: 1267
Posted: 12:33am 29 Jan 2019
Copy link to clipboard 
Print this post

We used to manufacture electronic controlled gas guns that scared off the birds for the wine growing industry. For those unfamiliar they are a device with a chamber & outlet tube, a controlled amount of gas from a propane type tank, which is injected into the chamber mixing with air as it goes, a spark plug then ignites the mixture which explodes with an incredibly loud boom think shotgun+ type noise level.

A local farmer (not unlike Boppo lol) bought one and installed it in the implement workshop after the second break in and numerous tool theft. He used a door switch & hidden kill switch. Some nights later he was awoken with a resounding boom followed by a car leaving the area at high speed never to return, he though it was money very well spent. Edited by wiseguy 2019-01-30
If at first you dont succeed, I suggest you avoid sky diving....
Cheers Mike
 
Solar Mike
Guru

Joined: 08/02/2015
Location: New Zealand
Posts: 1203
Posted: 04:49am 29 Jan 2019
Copy link to clipboard 
Print this post

Ha Ha, well done the farmer, used to hear those things going off all the time when living in Gisborne many years ago, we were somewhat living in the sticks surrounded on 2 sides by vineyards. Here in NZ if I did that I would be prosecuted under the health and safety act for not minimizing the risk of burst ear drums etc, I would have to have a well positioned sign alluding to the risk of loud noise exposure and provide the correct safety ear-muffs for the thieves to wear......

Mike
 
davef
Guru

Joined: 14/05/2006
Location: New Zealand
Posts: 499
Posted: 05:54am 29 Jan 2019
Copy link to clipboard 
Print this post

My idea was to have a recording of a 30-30 being cocked if someone came within my doppler radar protected area.

No warning signs required!
 
wiseguy

Guru

Joined: 21/06/2018
Location: Australia
Posts: 1267
Posted: 05:56am 29 Jan 2019
Copy link to clipboard 
Print this post

Apologies to Boppa for not getting his name correct. I think the farmer was confident that the thief would be unlikely to dob himself in for trespassing - but I get your point, two wrongs dont always make a right......

I still have an image of the thief quietly creeping in through the door and the next second an almighty boom - they might have thought it was the farmer with a shot gun haha, bet he need a change of underwear when he got home.
If at first you dont succeed, I suggest you avoid sky diving....
Cheers Mike
 
renewableMark

Guru

Joined: 09/12/2017
Location: Australia
Posts: 1678
Posted: 06:25am 29 Jan 2019
Copy link to clipboard 
Print this post

Perhaps a recording of a chainsaw starting up.
Cheers Caveman Mark
Off grid eastern Melb
 
Boppa
Guru

Joined: 08/11/2016
Location: Australia
Posts: 816
Posted: 07:43am 29 Jan 2019
Copy link to clipboard 
Print this post

LOL, thats alright

I had some fun with them, they were a bunch of local's with a bad rep in the area for stealing anything not bolted down, and a few things that were
I found out where they lived (a literal shack in the bush on their land) and took the excavator over there when they went away for the weekend shooting/fishing/drinking, dug a deep trench right in the front of their house and left a headless shop dummy in it, in the same exact style clothes they had been wearing when they torched the old excavator...

(and yeah, that trench was about 25/30ft deep...)

I think they got the message, they never came near my place again after that, didn't stop them stealing from other locals, but never from me again

I often wondered how long it took them to refill that hole, because it was pretty big.... I did dig it with a cat312 after all....
 
Solar Mike
Guru

Joined: 08/02/2015
Location: New Zealand
Posts: 1203
Posted: 08:09am 29 Jan 2019
Copy link to clipboard 
Print this post

  renewableMark said   Perhaps a recording of a chainsaw starting up.


Now that maybe a good idea, perhaps not a chainsaw but a double of snarly vicious dogs sounds recorded onto a mp3 mini player stick and into an amp, outdoor speaker. I mean if you were breaking into a secure outdoor area at 3am in the morning, its dark and suddenly sounds of guard dogs emanate from the greenery, would you continue, I certainly wouldn't that's for sure.

Cheers
Mike
 
Solar Mike
Guru

Joined: 08/02/2015
Location: New Zealand
Posts: 1203
Posted: 10:36am 31 Jan 2019
Copy link to clipboard 
Print this post

Finally completed the pcb layout, its a bit crammed in places as I wanted it to fit in a case that I had lying around. Original circuit altered somewhat, now using the 16 bit serial to parallel Led driver for status display of sensors and external wire loops, this allows me to use a 20 pin pic and have 2 IO's left over, so added a 1-Wire comms port to allow the alarm to be integrated with the site network used by the soil moisture sensors. Comms module plugs in to the 4 pin connector. In theory once the network master is built it can get the alarm status and elect to send a TXT message to security company. Edit: or make a 1-wire slave to do this job.

PCB top mounts under the lid of a JayCar plastic box (170 x 120mm) with the LEDs poking through, plugs and sockets mount on the bottom layer.

Schema is too big to fit in the blog window, converted to pdf.
2019-01-31_201026_Circuit.pdf



PCB Top:



Bottom:



Thinking about it, the schematic could be simplified a bit, but I wanted to use the components lying on my work bench left over from other jobs.

Cheers
Mike

Edited by Solar Mike 2019-02-01
 
Print this page


To reply to this topic, you need to log in.

The Back Shed's forum code is written, and hosted, in Australia.
© JAQ Software 2026