Home
JAQForum Ver 24.01
Log In or Join  
Active Topics
Local Time 01:45 23 Apr 2026 Privacy Policy
Jump to

Notice. New forum software under development. It's going to miss a few functions and look a bit ugly for a while, but I'm working on it full time now as the old forum was too unstable. Couple days, all good. If you notice any issues, please contact me.

Forum Index : Electronics : Random Unexplained Inverter Failures

     Page 1 of 11    
Author Message
wiseguy

Guru

Joined: 21/06/2018
Location: Australia
Posts: 1267
Posted: 01:50pm 17 Sep 2018
Copy link to clipboard 
Print this post

I have tried to discuss premature inverter failures on the forum a few times as I had a suspicion that all is not well. Despite the resistance to new ideas and the negativity and scorn I keep receiving I have continued to ignore it & evaluate the EG8010 as I have a desire to help others in a constructive manner (and it also benefits me).

If I am going to use the EG8010 I want to know about any bad behaviour that it has so I may avoid some of the pain and frustration that others have faced.

The first clue that all is not well in EG8010 land is that the updated EGS002 board has external transistors on the SPWM outputs to eliminate cross conduction. I eluded to this point in an earlier post that it may have been prudent to include those transistors on the Mad controller boards - I was confident they served a purpose.

So today I soldered my EG8010 on an adaptor board and set it up on my prototype board with the minimum components required to bring it to life and operate.

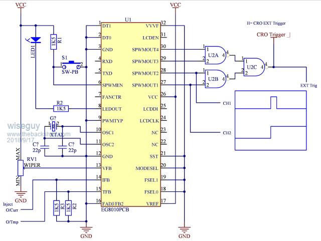
To test my theory I grabbed a quad nand gate & put 2 nand gate inputs on the SPWM1&2 outputs and another two on the SPWM3&4 outputs. If ever either of the nand gate outputs become low we can potentially kiss our FETs goodbye. For the non technical (should you be reading this...) a nand gate will provide a high output as long as both inputs are never high at the same time.

By coupling the two nand gates into yet another nand gate we can monitor both halves of the bridge. Now if either side of the bridge has 2 concurrent (high) drives to the upper and lower FETs the third nand output will go high and trigger the CRO so we can see the evidence. Remember there is supposed to be a 300nSec dead-time between the on transitions from the upper to lower FET and vice versa, so if the CRO triggers it would appear that something is seriously amiss ?

Bingo! Within a few minutes after switch on I had captured a 250nSec pulse overlap generated after a disturbance. Over temperature or over current will cause the glitch, just as the fault (O/temp or O/Curr) condition is removed and the LED becomes steady again the glitch appears. Over and under voltage behaves slightly differently & will also cause the glitch on the chips third attempt to re-start.





I will post my schematic and a CRO shot of the event and implore that someone (maybe Poida?) may run some tests to duplicate my results. I have just the one EG8010 that I tested but I am confident that my findings will be verified. If Poida uses that nice looking Rigol it will probably have a A&B = high trigger to avoid wiring in the nand gates?





So in summary if this is the smoking gun, it explains a few things. Most inverter failures happen after a start/restart. If prior to the restart there was no over temperature or feedback voltage out of range event that stopped the inverter then all is well. I havent fully analysed an overcurrent thyristor shut down, I believe it needs a power down to restart, which might then avoid the glitch occurence. Setting up the inverter properly ala a Tinker pre-run setup, gives the inverter the best chance of starting properly with everything in range and avoiding a pyrotechnic display.

I am nowhere near finished torturing this device - maybe this is its one and only achilles heel, but I doubt it ?

I am busy for the next few days but I will wire in the anti cross conduction transistors and prove (or not) that the glitch is gone.

Edited by wiseguy 2018-09-19
If at first you dont succeed, I suggest you avoid sky diving....
Cheers Mike
 
Solar Mike
Guru

Joined: 08/02/2015
Location: New Zealand
Posts: 1203
Posted: 06:25pm 17 Sep 2018
Copy link to clipboard 
Print this post

Hey, that is great detective work there Wiseguy, I have noticed some of those boards with the EG8010 have those transistors fitted and some don't.

In the end one of the reasons why I have decided not to use the EG8010 chip is we don't know anything about the software in it, what version the software is and does it have any buggy code; I write code for a living and know the consequences of bugs that can crop up perhaps years after a product has been released.

If using this chip I would definitely place some logic after it to prevent any of these abnormal behaviors from affecting the HBridge.

 
noneyabussiness
Guru

Joined: 31/07/2017
Location: Australia
Posts: 527
Posted: 08:39pm 17 Sep 2018
Copy link to clipboard 
Print this post

Oz has tested these thing well and has many in the field running some huge transformers without issues. . Personally i think the trick is not to overcomplicate it. He originally went away from the egs002 board because of that.

Not to quash the investigation into this chip, but maybe change the attitude to what are its foibles AND its pros.. it is a remarkable, simple chip.
I think it works !!
 
wiseguy

Guru

Joined: 21/06/2018
Location: Australia
Posts: 1267
Posted: 11:28pm 17 Sep 2018
Copy link to clipboard 
Print this post

Solar Mike - I will definitely be placing some logic at the SPWM outputs for a few reasons not all that I wish to publish at this time - I am over the arguing and criticisms.

Noneya - Maybe I wrote too many words. The guts is that when set up properly and then turned on, an inverter may run indefinitely whether running small or huge transformers and small or huge loads.

However if you ever have an overtemp or under/over voltage shutdown event (I havent modelled the overcurrent behaviour yet) I wish you good luck - but it will probably go bang.

Likewise if you have not set up the unit in a similar fashion to Klaus's excellent set up guide, it may go bang very prematurely.

Let me state once and for all - I like the EG8010 I believe that it can make my inverter work reliably and well. I couldnt write software like Mad, Poida or Solar Mike to save my life. But I can find & design out hardware issues and foibles & I dont give in easily - thats my forte.

Edited by wiseguy 2018-09-19
If at first you dont succeed, I suggest you avoid sky diving....
Cheers Mike
 
wiseguy

Guru

Joined: 21/06/2018
Location: Australia
Posts: 1267
Posted: 12:24am 18 Sep 2018
Copy link to clipboard 
Print this post

Some further thoughts. Last I read, I understand Oztules sets up an inverter by removing the storage capacitors - this no doubt helps avoid a catastrophe by limiting the instantaneous peak current during the overlap period and allows tuning/setting up of the inverter.

Using a separate temperature controller and fan driver circuit (I know this is popular) and not connecting a sensor to the board would help mitigate the temperature restart issue.

So in some ways, perhaps without knowing exactly why, some of the foibles have been avoided/minimised. My intention is to highlight any issues I find, not to change anyones behaviour, thoughts or path, that's for them to decide.
Edited by wiseguy 2018-09-19
If at first you dont succeed, I suggest you avoid sky diving....
Cheers Mike
 
renewableMark

Guru

Joined: 09/12/2017
Location: Australia
Posts: 1678
Posted: 01:20am 18 Sep 2018
Copy link to clipboard 
Print this post

  wiseguy said  

However if you ever have an overtemp or under/over voltage shutdown event (I havent modelled the overcurrent behaviour yet) I wish you good luck - but it will probably go bang.



It's good that you are trying to failure proof the current designs.
I think some feedback you have received is because some people here like to keep the parts count low.

However I can state that in my case while testing I did numerous shut downs triggered by low voltage (I set the trigger point higher than normal and turned on some heavy loads) it simply shut the unit down and it restarted all on it's own when voltage rose. Did this at least a dozen times in a row without a problem.

Also did exactly the same thing but due to me stuffing up and bridging some pins on the 8010 it cause an over temp to be triggered instead of under voltage.
Did that a number of times too, but that requires you to let the machine completely drain itself of all power. I must not have waited long enough on one occasion as when I did start it up the fets blew. But that was my impatience, but maybe something could be improved there? Not sure, but I do know if you give it enough time to go completely dead flat it restarts fine.
Cheers Caveman Mark
Off grid eastern Melb
 
tinyt
Guru

Joined: 12/11/2017
Location: United States
Posts: 556
Posted: 06:31am 18 Sep 2018
Copy link to clipboard 
Print this post

Thanks Wiseguy for your investigative work. I used the EGS002 in my schematic simply because I find it difficult now to solder surface mount chips. I still can do it very slowly, but I try to avoid it as much as I can.

I was always wondering why the manufacturer has to add those transistors if according to the EG8010 , operating characteristics, they are not needed. Now you showed why.

I still don't have extra time to work on this hobby right now. But I will be following your work, and also of the others.Edited by tinyt 2018-09-19
 
renewableMark

Guru

Joined: 09/12/2017
Location: Australia
Posts: 1678
Posted: 06:51am 18 Sep 2018
Copy link to clipboard 
Print this post

Just noticed in my post 2 previous I stated in the third paragraph that it shut down from over temp, that was in fact over current, not temp.

Anyway I have the same philosophy as Oz, get it running and leave the bastard alone and it will be fine.

I do understand that some just like to go that extra step, but in my case I don't care how or why it works, I just want it to work, and that it does very well, so it will get left alone unless some decent improvement is made.
Yes this does sound lazy, but I have stretched my skill set to get this far.Edited by renewableMark 2018-09-19
Cheers Caveman Mark
Off grid eastern Melb
 
Madness

Guru

Joined: 08/10/2011
Location: Australia
Posts: 2498
Posted: 07:58am 18 Sep 2018
Copy link to clipboard 
Print this post

  wiseguy said   Some further thoughts. Last I read, I understand Oztules sets up an inverter by removing the storage capacitors - this no doubt helps avoid a catastrophe by limiting the instantaneous peak current during the overlap period and allows tuning/setting up of the inverter.

Using a separate temperature controller and fan driver circuit (I know this is popular) and not connecting a sensor to the board would help mitigate the temperature restart issue.


Testing without the capacitors in done in conjunction with a series resistance as it prevents blowing MOSFETs if something is not right ie bad solder joints.

What temperature restart issue? That's a new one to me.
There are only 10 types of people in the world: those who understand binary, and those who don't.
 
Warpspeed
Guru

Joined: 09/08/2007
Location: Australia
Posts: 4406
Posted: 08:03am 18 Sep 2018
Copy link to clipboard 
Print this post

[quote]
Quote wiseguy
I have tried to discuss premature inverter failures on the forum a few times as I had a suspicion that all is not well. Despite the resistance to new ideas and the negativity and scorn I keep receiving I have continued to ignore it.[/quote]

Yes indeed. I have just about given up trying to help people here, it only results in being attacked and rubbished, its just no longer worth the aggravation.

There are a great many unknowns in these Chinese chips and their internal software and functioning. They could be very susceptible to noise and random crashes/restarts.
No way of knowing really.

But a very clean noise free power source and ground for the control board, and complete optical isolation between the control board and the very noisy high power bridge may help a lot.

That is also the place to add some very simple bullet proof extra cross conduction protection.
There needs to be multiple layers of protection.
Make sure nothing bad can ever happen by being extra careful, then add an extra layer of protection on top of that for when the impossible does one day happen.

Here is a very simple circuit I came up with a few years ago to positively protect from cross conduction, fully optically isolate the control system from the power board, and optionally add some dead time by adding a single capacitor.





Its impossible for both opto isolators to be on together, no matter what.
And it totally isolated the control board ground from the very noisy sources of the lower mosfets.
A balanced twisted pair will also have much higher noise immunity than the horrible ribbon cable, especially if it goes near the lower heatsink pair that are switching very fast at high voltage.

Cheers,  Tony.
 
wiseguy

Guru

Joined: 21/06/2018
Location: Australia
Posts: 1267
Posted: 10:51am 18 Sep 2018
Copy link to clipboard 
Print this post

Thanks for the votes of encouragement esp Tony & Tim - a couple of times I wondered if I wanted to continue.

More thoughts - I was enthused when I found the overlap issue and couldn't wait to post/share the information last night at around midnight, but I have been thinking about this on and off all day.

Why dont more inverters give more grief ? - maybe I have an answer to that too. ~250 nanoseconds of overlap on one half of the H is asking for trouble. But if we have longish wires a buffer stage gate resistors and multiple FETs in Parallel this all helps the Mosfet gates to see a reduction of the original 250 nanoseconds to a lower value. What is that value, how is it affected by different setups etc - I do not propose to go any further in that direction.

I describe the result though as marginal engineering, sometimes it will be better sometimes worse - my contention is that 300 nanoseconds of dead-time is what should be there, but instead we have overlap of around 250 nanoseconds - that is what I will concentrate on, removing the overlap entirely & removing an issue by elimination.

To fix this issue with a minimum of grief would entail putting 4 transistors & 4 or 8 resistors on the adaptor board (4 could go on the control board) and swap out the old adaptor board with the modified one. Thus anyone wanting to upgrade is simple. My approach would be to design a new adaptor board to simplify assembly and at the same time trying to make space to fit the crystal and 2 caps on the adaptor board, space permitting.

Please note this last paragraph is premature as I have yet to prove that the anti-overlap transistors will remove the glitch without introducing any other undesirable side effects.

Edited by wiseguy 2018-09-19
If at first you dont succeed, I suggest you avoid sky diving....
Cheers Mike
 
renewableMark

Guru

Joined: 09/12/2017
Location: Australia
Posts: 1678
Posted: 10:57am 18 Sep 2018
Copy link to clipboard 
Print this post

I would encourage any improvements that could be made, but can I ask, have you made one of these yet?
Cheers Caveman Mark
Off grid eastern Melb
 
wiseguy

Guru

Joined: 21/06/2018
Location: Australia
Posts: 1267
Posted: 11:38am 18 Sep 2018
Copy link to clipboard 
Print this post

Mark, That is a fair question and the answer is no - it is a work in progress.

I will be building my own inverter from scratch to my own design. I already have most of the parts I need to hand. But I also like to know & understand what I am working with and I did not totally trust the EG8010. I have already designed my Power stage boards and will soon start the design of my control boards. But that will be influenced by what else I discover about the EG8010.

Are you asking for my engineering or career credentials? To use an analogy, I dont need to jump off a cliff to know what will happen when I hit the bottom.

I have obtained invaluable information on how to build a toroidal transformer and how to configure an inverter to work well and I thank Oztules and everyone else that has contributed to the success of the project including even Mad and Tinker, but I am not sure that everyone on this forum knows how best to harness the enthusiasm and free speech and sharing of ideas from volunteers and contributors in an environment that ensures that the best results possible might be obtained.

I am perfectly happy for my findings to be totally ignored by anyone who wants to dismiss them as useless or unwanted. I am also posting so that others who may be more like myself and are open to technical facts can use the information to their benefit if they wish - or they can add further information also.
If at first you dont succeed, I suggest you avoid sky diving....
Cheers Mike
 
Warpspeed
Guru

Joined: 09/08/2007
Location: Australia
Posts: 4406
Posted: 10:27pm 18 Sep 2018
Copy link to clipboard 
Print this post

Mike. you are definitely on the right track.

I don't think anyone here has built one of these inverters and had it work very first attempt ever.......

There has always been a fairly painful and very frustrating learning curve, which has led to eventual success for many here. It can be done !

There is a lot more to this than just copying someone else's schematic and expecting similar results. Even using well proven circuit boards is no guarantee of initial success.

There is also a lot more going on in these inverters than a great many people realize.
I have tried to shed light on some of these darker mysteries, but my ideas have never been popular or well received.
The consensus seems to be "I never bothered with any of that and my inverter runs just fine".

Anyhow, I will toss out a few more ideas which may lead to some greater insights for some people.

The first thing is that any software must be very well thought out to both power up and shut down cleanly with a slowly rising and falling +5v supply. Usually the processor itself cannot be relied upon do that, and it will need some external hardware assistance. Another thing is that one processor instruction cycle is a hell of a long time in a cross conduction situation, so software protection of the mosfets is just not a realistic hope. Any cross conduction protection needs to be very fast and in hardware.

Another thing to think about is that there will be multiple power supply rails within the inverter +5v and +12v at least, and possibly up to four individual isolated power supplies for the mosfet gate driver circuits. These will have energy storage capacitors with different and uncertain time constants. All sorts of strange unpredictable behavior can be expected as these supplies power up and power down in an unknown sequence.

In a brown out situation, all bets are off !

Then there can be destructive noise spikes that get into the grounding system, power supply rails, or picked up by input connections to the microprocessor. Physical layout is critical. It may agree with the schematic, but moving a few grounding points around can make a dramatic difference, both good and bad.

You will hear comments like, "It took me nine months to stop the first one from continually blowing up, have built several more since then, and they all worked first go and have all proven themselves indestructible". Experience is a very valuable commodity, and not so readily passed on to someone else.


Cheers,  Tony.
 
johnmc
Senior Member

Joined: 21/01/2011
Location: Australia
Posts: 282
Posted: 10:52pm 18 Sep 2018
Copy link to clipboard 
Print this post


Mike thanks for your efforts into the innards of the EG8010 , any further insight into the start up and shut down of the inverter is welcome.
My system is now working well, but but starting is a worry as stated else were.

cheers john

johnmc
 
Warpspeed
Guru

Joined: 09/08/2007
Location: Australia
Posts: 4406
Posted: 10:56pm 18 Sep 2018
Copy link to clipboard 
Print this post

Its not always obvious where the fault lies.

I have seen situations where the destruction actually occurred during shutdown, with nothing obvious happening.

On powering up **BANG**
Oh its failing at power up.
Maybe not.

During power up a microcontroller usually goes through some kind of initialization routine before it starts driving data out onto the ports. All very orderly.

During shutdown the +5v starts to slowly die, something really unfortunate might randomly happen right at its last dying gasp.Edited by Warpspeed 2018-09-20
Cheers,  Tony.
 
wiseguy

Guru

Joined: 21/06/2018
Location: Australia
Posts: 1267
Posted: 12:58am 19 Sep 2018
Copy link to clipboard 
Print this post

  Madness said  
Testing without the capacitors in done in conjunction with a series resistance as it prevents blowing MOSFETs if something is not right ie bad solder joints.
What temperature restart issue? That's a new one to me.


If the soldering joints are that bad maybe the resistor is not needed ?

Mad if you werent so eager to argue and try to discredit me all the time you might actually read this topic with an open mind and see where you took those few words out of context.

Of course you could also even say thanks for your efforts and contributions to date. However if you persist in your current manner I fear you will only discredit yourself in the long run. Can we bury the hatchet and try to work together as a team ?

Tony thanks for taking the time to write what I had already deduced was required to take inverters to the next level. I will definitely be holding all FET drives off in my design until after the "3 musketeers" and other spurious crap is over and I am confident of the drive signals & supply rails etc.

My design will incorporate almost all the things you suggest. I consider that the inverter currently has maybe ~ 200 parts. The cost for whatever extra parts (20? 40?) involved might be ~$20. In the scheme of things not a big deal. The points you raise are certainly the steps usually involved & taken by commercial manufacturers of reliable equipment - I was one of them!


If at first you dont succeed, I suggest you avoid sky diving....
Cheers Mike
 
wiseguy

Guru

Joined: 21/06/2018
Location: Australia
Posts: 1267
Posted: 01:22am 19 Sep 2018
Copy link to clipboard 
Print this post

With regard to software - I am not sure if my solution will involve software yet.
A supervisory IC with very few components will do all the things required, but after I sold my Company I lost my software guru. Therefore I would need input from someone here with software experience & ability to help create what is needed.

There is also a discrete analog/digital path that I can do by myself but will involve considerably more parts in comparison, but at least I have 100% control over what happens & how & when and I'm not reliant on anyone else or foibles in processors - another can of worms at times.

Which approach do others think is the best way forward - I am leaning towards the discrete method ?

If at first you dont succeed, I suggest you avoid sky diving....
Cheers Mike
 
Madness

Guru

Joined: 08/10/2011
Location: Australia
Posts: 2498
Posted: 01:32am 19 Sep 2018
Copy link to clipboard 
Print this post

I was simpling explaining how the testing is done without the capacitors on board and an example of one of the reasons why one would want to use this testing prior to blowing up a fresh set of MOSFETs unnecessarily. I don't have many problems with bad soldering but I know there are others who have had such issues. Using this gives you a get out of jail free card, so if you are experimenting it is a very sensible way to go as you can have the crappiest waveform ever and even cross conduction and nothing can be damaged. You only mentioned no capacitors, that on its own will not save the MOSFETs. I merely posted this as practical advice for the benefit of others reading this.

As for using over temperature to turn off the inverter and restart it. This works perfectly well, as I asked previously what is the problem with it as there is no problem that I have encountered!


I can assemble PCBs use the testing as described as a precaution but since I started using Totem pole drivers I have not had any unexplained failures. As said previously I have had an inverter running 8 months without any failure and I only shut it down to work on my electrical wiring. In fact I am overseas at the moment and we have someone house sitting and my solar system is still working fine without me there and I have no reason to think it will fail.

If you feel by adding the additional information about having to use a series resistance when testing without capacitors or asking what is the problem is with over temp shutdown and restart is trying to discredit you then I think it is best I just stay right out of it.
There are only 10 types of people in the world: those who understand binary, and those who don't.
 
wiseguy

Guru

Joined: 21/06/2018
Location: Australia
Posts: 1267
Posted: 02:05am 19 Sep 2018
Copy link to clipboard 
Print this post

Thank you for the cordial reply Mad. I did not mention the series resistor in my simplified version of Oztules testing (it wan not meant as a guide to follow) the pertinent part was the limiting of available energy to destruct - even with a series resistor the capacitors would be well able to kill things for a shoot through event.

There is an issue I have identified that after an over-temperature event a shoot through condition is clearly evident. Maybe in some configurations it has not/is not causing a problem. Maybe in some versions of the EG8010 this doesn't happen. I dont have all the answers yet but I consider this an important enough point to raise and communicate to the forum because it IS happening on the current release of the EG8010 and its ability to destruct is high.
Edited by wiseguy 2018-09-20
If at first you dont succeed, I suggest you avoid sky diving....
Cheers Mike
 
     Page 1 of 11    
Print this page
The Back Shed's forum code is written, and hosted, in Australia.
© JAQ Software 2026