Home
JAQForum Ver 24.01
Log In or Join  
Active Topics
Local Time 01:45 23 Apr 2026 Privacy Policy
Jump to

Notice. New forum software under development. It's going to miss a few functions and look a bit ugly for a while, but I'm working on it full time now as the old forum was too unstable. Couple days, all good. If you notice any issues, please contact me.

Forum Index : Electronics : PCB design to my door in 6 days

Author Message
poida

Guru

Joined: 02/02/2017
Location: Australia
Posts: 1464
Posted: 06:38am 28 Oct 2021
Copy link to clipboard 
Print this post

I have a need for a sort of dumb, slow is OK, close enough is good enough
power supply that can do 10 or 15 Amps at up to 100V

55V at 10-15 Amps for inverter testing
100V at 10 Amps for mppt testing
54.6V for ebike battery charging at 5A or 10A or even at 1C which
would be 20A

I based it on the mppt but only need 1 FET and one diode.

It incorporates the Hall type current sensor short circuit protection
I have just developed.
Runs on a Nano (of course) which lets me make it more than a charger or
simple PS. It can do constant power if I want (mppt testing...)

Only bits I needed to buy were the Allegro current sensors.

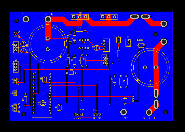
6 days from uploading to jclpcb to having the result in my hand.

It looks like this.



the actual pcb is:



the result will be:



the schemeo:

Schematic_dc-dc supply_2021-10-28.pdf


It's not really special or warranting a post here.
I just wanted to tell someone that I find it astonishing to have a
pcb for my power supply within 6 days.
No hassles. Just $38 for 5. This is cheap and good quality and fast.
This completely nukes any idea of home brew pcb production.

The PS will have a 20x4 LCD showing

Vin   cc/cv
Vout  Iout
Vset  Iset
Watts   Amp.hrs

The setting will be from 2 single turn pots.
Output voltage is not important and when charging the
LiPo ebike battery I willset it at 54.0V to allow for a little inaccuracy
in the design.

DC supply comes from the left over toroid out of the dead Victron inverter
plus a diode bridge. Put a few secondaries in series and I get 100V at 10A

Cooling will be a ex-PC cpu cooler with fan module.
This will be driven by the nano and a 10K NTC thermistor.

All the usual stuff.
But I have wanted a bigger PS for ages.
And thought why not just make it?
Edited 2021-10-28 17:31 by poida
wronger than a phone book full of wrong phone numbers
 
Warpspeed
Guru

Joined: 09/08/2007
Location: Australia
Posts: 4406
Posted: 09:48am 28 Oct 2021
Copy link to clipboard 
Print this post

Glad to hear JCL are still in business, I was wondering about that.

Big problems in China with floods, power disruptions, and huge discontinuities in the financial system about to fracture mostly caused by a trade war with Australia.

A week or so ago, China sent a nuclear capable ICBM over Sydney, and our navy is now in the Taiwan strait.

We certainly live in interesting times (from an ancient Chinese curse).
Cheers,  Tony.
 
Clockmanfr

Guru

Joined: 23/10/2015
Location: France
Posts: 437
Posted: 10:51am 28 Oct 2021
Copy link to clipboard 
Print this post

My large A4 size PCB's with double copper thickness double sided Power Boards are arriving today, 28th October.

They were shipped, according to the Chinese company i use, shenzhen2u, on the 19th of this month.

Shipped with DHL, to my French house, but because EEC Europe are now implementing all customs checks and VAT charges, a 180gbp order now has another 36 and the standard DHL paper work charge of 40. So another 76gbp for me to pay the DHL company, its getting crazy here, anything made in China is getting very expensive.
Everything is possible, just give me time.

3 HughP's 3.7m Wind T's (14 years). 5kW PV on 3 Trackers, (10 yrs). 21kW PV AC coupled SH GTI's. OzInverter created Grid. 1300ah 48v.
 
poida

Guru

Joined: 02/02/2017
Location: Australia
Posts: 1464
Posted: 11:11am 30 Oct 2021
Copy link to clipboard 
Print this post

It works.
about 95% conversion efficiency (+/- a couple, likely minus)
30.3V 2.63A in
12.7V 6 A out
The heatsink still cold as after 20 minutes

All I need.

Of course the conversion efficiency will drop a lot when I feed it 100V
and draw 12V output.
I am thinking of switching the various secondary winding's into
the input as the set point voltage changes.
This to keep Vin a bit more than Vout and so conversion efficiency
very high.


wronger than a phone book full of wrong phone numbers
 
Warpspeed
Guru

Joined: 09/08/2007
Location: Australia
Posts: 4406
Posted: 09:53pm 30 Oct 2021
Copy link to clipboard 
Print this post

  Quote  
I am thinking of switching the various secondary winding's into
the input as the set point voltage changes.


I use a 1:1 mains isolation transformer, a variac, a bridge rectifier, plus an appropriate electrolytic to do something like that.
0 to over 300v dc at 10 amps.  A bit rough and ready, but for something a bit experimental it can be put together very quickly and does the job.
Cheers,  Tony.
 
poida

Guru

Joined: 02/02/2017
Location: Australia
Posts: 1464
Posted: 11:53pm 30 Oct 2021
Copy link to clipboard 
Print this post

If I had a variac on hand I would have done the same thing
and not the above.
And added a motor to drive it with closed loop control
wronger than a phone book full of wrong phone numbers
 
Murphy's friend

Guru

Joined: 04/10/2019
Location: Australia
Posts: 674
Posted: 08:36am 31 Oct 2021
Copy link to clipboard 
Print this post

  Warpspeed said  
0 to over 300v dc at 10 amps.  


You must have a decent size variac there Tony, mine is only 500W
 
Warpspeed
Guru

Joined: 09/08/2007
Location: Australia
Posts: 4406
Posted: 09:28am 31 Oct 2021
Copy link to clipboard 
Print this post

I have one of those too, kind of like an oversized potentiometer.
Then I have my ten amp one which is the most useful.

But also lurking on my bench is a three phase fifteen amp variac with motor drive. Hardly ever use it though, its pretty enormous.
Cheers,  Tony.
 
Print this page


To reply to this topic, you need to log in.

The Back Shed's forum code is written, and hosted, in Australia.
© JAQ Software 2026