Home
JAQForum Ver 24.01
Log In or Join  
Active Topics
Local Time 15:20 22 Apr 2026 Privacy Policy
Jump to

Notice. New forum software under development. It's going to miss a few functions and look a bit ugly for a while, but I'm working on it full time now as the old forum was too unstable. Couple days, all good. If you notice any issues, please contact me.

Forum Index : Windmills : Windmill DIY Analog MPPT Circuit

     Page 1 of 4    
Author Message
bobshau

Newbie

Joined: 22/11/2009
Location: United States
Posts: 27
Posted: 02:29pm 26 Nov 2009
Copy link to clipboard 
Print this post

Windmill DIY Analog MPPT Circuit Design and Construction

Purpose:
I would like to share the design of my Windmill maximum power point tracking (MPPT) circuit in enough detail so someone with some electronics experience could make it for their windmill. I am pleased with the performance, so far. Here is a plot of performance data with and without MPPT:

Shown are two plots; one with mppt, the other without. Notice the increase in power delivered to the inverter with mppt. This is especially significant for South Central PA with average wind velocities less than 8 mph.

Background:
The design requirements that I imposed on this circuit are listed below:

1. The circuit should operate in parallel with the main rectifier bank.

2. The circuit should load the windmill generator so the blades operate near their design tip speed ratio (TSR) for wind velocities between 3 miles per hour (mph) up to the design point wind velocity where the blade TSR naturally occurs. This design point velocity for my 20 foot diameter windmill and generator (shown here: http://www.fieldlines.com/story/2009/3/2/171331/4786) is about 18 mph.

3. The circuit should cut in at wind velocities approaching 3 mph and cut out at wind velocities exceeding the design point (18 mph). This is done to avoid overloading circuit components. Besides, there is little energy available at wind speeds under 3 mph. At wind speeds over 18 mph, I am starting to shed some power through furling and stall and don’t need MPPT.

4. Use analog components that are readily available at Radio Shack or on eBay.

Approach:
There are three basic sub circuits that make up the MPPT system. The block diagram for the MPPT circuits is shown below:


These sub circuits, are:
1. Power shown in Figure 1.This circuit takes power from the generator and transfers it to the battery bank. It receives a pulse width modulated (PWM) signal from a 555 timer circuit that is used to control the voltage at the bridge rectifier “DC+” terminal. Controlling this voltage sets the power transferred to the battery and regulates the load on the generator to assure MPPT.

2. The 555 timer circuit is shown in Figure 2. It generates the PWM signal as a function of a voltage proportional to generator speed.

3. The circuit that generates the pulse width control voltage proportional to generator speed is shown in Figure 3. This voltage is also tailored to cause cut in and cut out the MPPT system.

The details of these circuits are shown, below:
1. Power (Figure 1)
The power portion of the circuit is shown here:

It is a relatively standard boost converter design whose purpose is to load the generator so it operates at the design TSR for a wide range of wind speeds. This is achieved by controlling the DC “+” voltage at the bridge rectifier.


2. PWM Circuit (Figure 2)

The PWM circuit uses a 555 timer circuit set up to create a 10khz pulse modulated with a voltage signal ranging from about 4 volts (0% pulse width) to about 8 volts (100% pulse width).



3. Control Voltage (Figure 3)
The pulse width control voltage portion of the circuit is the brains of the MPPT system. The circuit is shown below:

D: Performance:
One question that could be asked, is: “How does this circuit provide MPPT through out the selected wind speed range?” The following is my answer:

Optimally loaded wind turbines run at about half their unloaded rpm at their design TSR. This can be seen in measured data such as that provided by Princeton University for their sail wing design. Princeton’s data are shown below:

You can see that peak power occurs at roughly one half the unloaded TSR; For example, my 20’ diameter windmill was designed for a TSR=7. Unloaded, it will run at a TSR approximately = to 14.

Our windmills charging a battery bank without MPPT will operate at the design TSR at only one wind velocity. For example, my 20 foot diameter windmill starts making power (“cuts in”) at 7.3 mph with a TSR ~14. Its design TSR is 7. As the wind velocity increases, the operating TSR reduces from 14 to 7 as the wind velocity increases from 7.3 to 18 mph. Above 18 mph, the TSR moves from 7 toward 0. This all occurs with a battery voltage ~ 52 volts.

There are ways to load the wind turbine so it operates at its design TSR for all wind speeds above cut-in. One way involves changing the “apparent” battery voltage in proportion to wind velocity. The boost converter shown in Figure 1 does this by controlling the voltage (Vr) at the “DC+” terminal of the bridge rectifier. The output of the boost converter is clamped at the battery voltage.

Vr is related to the design TSR, as shown in the following equation:

Vr = generator voltage * 3^^.5 at design TSR - I * R drop in generator and line - drop across bridge rectifier

I solved this equation for my windmill and have plotted the results below: (Don’t worry; you won’t have to calculate this for yours, if you don’t want to. There is a simpler way.) I’m showing this for those interested in the physics.

Notice the almost linear relationship between Vr and wind velocity. This occurs because the IR voltage drop through the generator and line resistances are small compared to generator voltage. This simplifies the controls. It also, makes Vr proportional to generator speed, especially at low wind velocities where generator current is low.

The MPPT circuit potentiometers are adjusted to achieve the above Vr, as shown in the System Alignment section, below. In effect, it uses the Boost circuit to provide an apparent battery voltage as a function of wind velocity.

The 555 timer circuit of Figure 2 provides a PWM signal to the MOSFET gates in Figure 1. The pulse duty cycle varies in a way to provide Vr, as a function of wind velocity. The relationship that works for my 20’ is shown below:

This relationship can be achieved by analysis or by using the system alignment procedure covered below. The system alignment procedure is a better choice than analyses because it accounts for “as built” imperfections in the system.

System Alignment

The potentiometers in the above circuit need to be adjusted so the system does maximum power point tracking (MPPT). The following procedure works for me:

A: Preliminary Adjustment (can be done on the bench)
1. Connect all three subsystems together as shown in Figures 1, 2, and 3 with the exception of the three leads going to the three phase windmill generator. Plug in the power cord to the auxiliary +/-12v power supply.
2. Confirm the presence of power on the +12v buss and -12v buss.
3. Adjust potentiometer P2 to achieve the DC cut in voltage/10 that will occur during low (~3mph) wind speeds. I recommend about 20% of your battery bank voltage for starters. For my 48 system this corresponds to about 10.5v/10=1.05v. This cut in set point voltage can be measured on the negative input terminal of OP6.
4. Remove the lead from the DC “+” terminal and temporarily connect it to the battery bank “+” terminal.
5. Adjust potentiometer P5 to achieve 0.00v on the wiper portion of P5. This is also the “cut in/out voltage” at R21 that occurs at generator speeds above the cut in set point voltage of Step 3, above.
6. Adjust potentiometer P1 to achieve a preliminary voltage of about 6.5v at R12. This voltage is constant independent of generator speed.
7. Adjust potentiometer P3 to achieve a preliminary voltage of about -2.5v at R20. This voltage varies in proportion to generator speed. The PWM control voltage (OP4, pin 6, Figure 3) = Constant V (R12)-Kgen speed (R20) should = 6.5-2.5= 4.00 volts
8. Return the lead back to the DC”+” terminal.
9. Unplug the auxiliary power supply.


B: Final adjustment of P1. (should be done on the windmill) Make this adjustment during constant wind velocity conditions between the cut in set point (Step 3) and normal cut in of the main power path. For my system this corresponds to wind velocities over 3mph and under about 7mph.
1. Connect the three phase leads to the generator output upstream of the main rectifier bank.
2. Plug in the auxiliary power supply.
3. The ammeter should indicate current to the battery bank if everything is working properly and if the generator DC “+” voltage/10 exceeds the cut in set point voltage of Step 3, Preliminary, above.
4. Adjust the system to provide operation at the design TSR, by confirming that the generator speed (DC “+” voltage) doubles when the auxiliary power supply is unplugged (no MPPT) during a nearly constant wind condition. Check this in steady wind conditions at velocities under main cut in, but exceeding the cut in voltage set point in Step 3. If the generator’s speed more than doubles, adjust P1 to lower the voltage at R12. If the speed doesn’t double, raise the voltage. Warning: Do not exceed 7.5 v at R12 or you will risk turning the MOSFETS on 100% without pulsing. This will cause a dead short and possibly smoke them.

C: Final adjustment of P3: Remove the lead from the rectifier DC + terminal and attach it to the battery + terminal. Adjust P3 until the voltage at R20 satisfies the following equation:

PWM control voltage (OP4, pin 6, Figure 3) = Constant V (R12) - Kgen speed (R20)
= 4.00 volts


The 4.00v PWM control voltage will be reached when Vr = Vb and will result in a PWM duty cycle ~ 0 .
Return the lead to the rectifier DC+ terminal.

Repeat Sections B and C, several times to assure accuracy. Also, I weekly check the settings made by each of the potentiometers to help assure drift has not occurred. This check should continue until you gain confidence in the system.

You now should have an operating MPPT system.


BobS
 
SparWeb

Senior Member

Joined: 17/04/2008
Location: Canada
Posts: 196
Posted: 08:08pm 26 Nov 2009
Copy link to clipboard 
Print this post

My jaw had to drop at the amount of work and quality of the presentation. Since there is no photograph, I want to ask how far you have come with building this? You promise photos in the text so maybe you're uploading as I write.

The Vr voltage is of more than academic interest as you say. There are safety factors in high voltage systems to consider. Some high voltages X spikes can be present in circuits switching heavy load.

BTW are you the same Bob Shau that build that beautiful cast-element stator, and heat-exchanger dump load? If so I am sure to be blown away yet again. Thank you!

Steven T. Fahey
 
herbnz

Senior Member

Joined: 18/02/2007
Location: New Zealand
Posts: 258
Posted: 08:32pm 26 Nov 2009
Copy link to clipboard 
Print this post

Hi Bob
Like Steven I am blown away by you excellent presentation and the amount of work represented here.
It will take some time to fully digest.
I have been working on the approach of generating at high voltage rectifing and using a buck cct mainly because of long distance transmission, I have always planned on some form of MPPT tho. Your boost cct has advantages of no switching loses at normal loads. Also I like the straight foward approach Kiss principle.
Again Many Thanks for sharing

Herb
 
bobshau

Newbie

Joined: 22/11/2009
Location: United States
Posts: 27
Posted: 12:20am 27 Nov 2009
Copy link to clipboard 
Print this post

Steven and Herb,
Thank you both for your kind words.

Steven, you asked about the status of construction. I have built and installed it on my 20' windmill. It is in a bread board status and works so well that I haven't had the inclination to package it in an enclosure. Thanks for the heads up on the switching spikes; I haven't experienced them on this circuit but I will be careful. Also, thanks for the reminder about the photos. I'll include them in this post within the next day or so.

Blessings and peace.
Bob


BobS
 
turnymf
Regular Member

Joined: 04/10/2008
Location: Australia
Posts: 84
Posted: 02:01am 27 Nov 2009
Copy link to clipboard 
Print this post

Thanks for the post Bob, it got me looking up boost converter circuits
In Figure 1, are c2 and c3 electros?
cheers
 
KarlJ

Guru

Joined: 19/05/2008
Location: Australia
Posts: 1178
Posted: 05:47am 27 Nov 2009
Copy link to clipboard 
Print this post

Isn't Gordons cap mod doing the same thing but simpler?
Luck favours the well prepared
 
Downwind

Guru

Joined: 09/09/2009
Location: Australia
Posts: 2333
Posted: 08:12am 27 Nov 2009
Copy link to clipboard 
Print this post

Hi Bob,

TOP job and nice presentation. 5*****'s
Think this should go straight to the home page as its own article.

I understand the work that goes into getting it all together to post something like this. Building the circuit is the easy part, putting the information together to give it to others to use, is far the hardest part. Thanks for sharing.

Yet to get my mind around the full circuit workings but at first read i liked the system.
Do you have a schematic with it all in one diagram?

I would like to see you post your rectifier heat exchanger on this 4m too, so perhaps it wont get lost, and i am curious on an update of its service. ( i was impressed when you first posted it on the otherpower site )

Karl
Horses for courses . Yes Gordon has proven that caps work and can work well.
I do question the life expectancy of caps, and it appear be a bit of trial and error with getting the cap size right to suit your mill.
Might say iron core transformer verses switch mode power supply. Both work, but differently.
Simplicity can have limits and drawbacks.
Circuitry can be limiting to a constructors ability's.
There is always more than one way to skin a cat and its good to have a choice.

Pete.

Sometimes it just works
 
bobshau

Newbie

Joined: 22/11/2009
Location: United States
Posts: 27
Posted: 01:52pm 27 Nov 2009
Copy link to clipboard 
Print this post

Turnymf,
c2 and c3 are not electrolytics; I used them to help remove any high frequency spikes across the electrolytic caps. It is my understanding, but have no first hand experience, that electrolytic caps have low frequency responce and need a smaller cap to absorb the high frequency. Do any others have experience with this?

Karl,
I'm new to this site and haven't been following Gordon's progress as much as I feel I should. My questimate is that his cap circuit works because it provides a capacitive reactance causing a voltage drop at the bridge rectifier's DC+ terminals at low windmill speeds and corresponding frequencies. This voltage drop could possibly result in a match to design TSR at low speeds. I don't know this for sure until I model it.

Pete,
Thanks for your kind words.

I do have the circuit on one schematic. As configured, readers would not be able to see component values, etc. Maybe, I could reconfigure it vertically, remove some of the notes, move components closer together, etc.

I see no reason why I couldn't post my 20' windmill design on this site, including the rectifier heat exchanger. Thanks for asking. So far, the system is working well. I recently had a rub and had to tighten the hub bearing. I'm hoping it was a bearing race seating problem rather than a bearing wear problem. Time will tell. I'll keep you all informed.

Blessings and peace.
Bob
BobS
 
davef
Guru

Joined: 14/05/2006
Location: New Zealand
Posts: 499
Posted: 07:44pm 27 Nov 2009
Copy link to clipboard 
Print this post

Parallel caps are used to bypass (or couple) a wider band of frequencies.

Putting a 1uF electro in parallel with 100uF electro will probably not get you much, if any, improvement.

A 1uF mylar or polycarbonate in parallel with a 100uF electro will.

The main parameter you are looking for is the ESL or effective series inductance of the components.

Also, there are "issues" with just slapping caps in parallel without regard to their ESR or effective series resistance. You may find that they do not bypass at some "unexpected" frequencies (they go parallel resonant with each others inductance).

If you want to be sure your bypassing is doing the right thing, get the component parasitics and throw them into a circuit simulator. RFSim99 is free and easy to run.
 
Dinges
Senior Member

Joined: 04/01/2008
Location: Albania
Posts: 510
Posted: 08:35pm 27 Nov 2009
Copy link to clipboard 
Print this post

Bob,

Looking very nice! Will be following your experiments with interest. First DIY MPPT for wind that I've seen so far.

One thing though, you are driving the FET directly via an opamp, LF351. This opamp can supply only 40mA of drive current (according to the datasheet), which is too little to switch the FET hard on and off fast (which is a requirement for minimum losses and heating of the FET). I think I'd add a proper driver IC for the FET, either something like the TC4420 or at least a totem-pole circuit of complementary transistors (BC327/337; not perfect, but at least better than a direct opamp output).

There are specific ICs made only for the purpose of driving FETs, which can supply up to 6A peak, like the TC4420: http://www.datasheetcatalog.org/datasheet/microchip/21419b.p df

Looking forward to more details and pictures of your project. Would have expected MPPT for wind would at least need a PID controller. Maybe your controller is overcritically damped if you have no oscillation/hunting issues with the combination of MPPT and windturbine. Still, nice and simple design with obvious power harvest benefits, by the looks of it.

Peter.
 
bobshau

Newbie

Joined: 22/11/2009
Location: United States
Posts: 27
Posted: 08:42pm 27 Nov 2009
Copy link to clipboard 
Print this post

davef,
Thanks for your helpful remarks. I'll check out RFSim99.

Steve,
Here are the circuit photos you requested. The first one shows the complete bread board, as follows:

The +/- 12 volt power supply is shown in the front right; Mosfets and their heat sink plate (8"x12") are shown on the extreme left; bridge rectifier, back left, circuit boards, back right. The DC ammeter is reading about 14 amps.

The coil is shown here:

As stated in Figure 1, the coil is made from two parallel strands of 14 awg magnet wire, 10 turns wound into a 4" diameter coil potted in JB Weld.

The circuit boards are shown here:


The next step is to package the components in an enclosure and mount it on the wall of the control shack.

Blessings and peace.
Bob Shaubach
BobS
 
bobshau

Newbie

Joined: 22/11/2009
Location: United States
Posts: 27
Posted: 10:21pm 27 Nov 2009
Copy link to clipboard 
Print this post

Peter,
Your suggestion for using a MOSFET driver like the TC4420 is most appreciated. I thought the MOSFETs were running warm for the current they were carring. You may have put your finger on the cause. Thank you.

With regard to being overcritically damped: This is what I know, so far:
The windmill rotor inertia sets the time constant for the system. It is on the order of seconds. The electronics have a much faster time constant on the order of miliseconds; the slowest one being set by the filter RC product downstream of the bridge rectifier. There is no sampling of power versus time (and its associated time constant) to determine slope for calculating the MMP. My observation is the electronics easily follow the rotor without causing an over or under damped condition and without significant hunting. I'd appreciate any more thoughts you might have on this.

Blessings and peace.
Bob
BobS
 
SparWeb

Senior Member

Joined: 17/04/2008
Location: Canada
Posts: 196
Posted: 06:50pm 28 Nov 2009
Copy link to clipboard 
Print this post

Thank you. I love pictures of spaghetti!

I'm surprised at how much of the stuff you've used in your circuits I already have. This circuit is much more accessible to me (much more mechanically minded) than so many other things I've seen - the ones featuring big multi-legged chips that "do everything".

Breaking it down into "modules" was also a great idea. I would get swamped with it all in one diagram.

I've already got Gordon's cap multiplier circuit built on my desk and I think I know what my next winter project will be!

Steven T. Fahey
 
bobshau

Newbie

Joined: 22/11/2009
Location: United States
Posts: 27
Posted: 10:44pm 28 Nov 2009
Copy link to clipboard 
Print this post

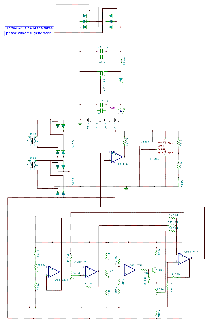
Pete,
You asked for a schematic of the complete circuit. Here it is:

Bob
BobS
 
Downwind

Guru

Joined: 09/09/2009
Location: Australia
Posts: 2333
Posted: 01:53am 29 Nov 2009
Copy link to clipboard 
Print this post

Thanks Bob,

That makes it much easier to understand,

Pete.
Sometimes it just works
 
Tinker

Guru

Joined: 07/11/2007
Location: Australia
Posts: 1904
Posted: 02:41pm 29 Nov 2009
Copy link to clipboard 
Print this post

Bob, your way of getting the supply voltages for the OpAmps has me intrigued. Could that not be simplified by using one centre tapped secondary winding transformer and just 4 diodes? It would reduce the parts count.
Klaus
 
bobshau

Newbie

Joined: 22/11/2009
Location: United States
Posts: 27
Posted: 07:39pm 29 Nov 2009
Copy link to clipboard 
Print this post

Klaus,
Yes, I think a single 120/36 volt center tapped transformer would make the circuit simpler. I had two 120/18 volt transformers on hand and used them. Before that, I tried to use the first two batteries in my 48 volt battery bank and failed to come up with a circuit configuration that didn't short or otherwise mess with TINA II (my circuit analysis program). Thanks for your question.
Blessings and peace.
Bob
BobS
 
marcwolf

Senior Member

Joined: 08/06/2009
Location: Australia
Posts: 119
Posted: 03:52am 30 Nov 2009
Copy link to clipboard 
Print this post

A very interesting circuit.

I was wondering how much of the circuit could be converted into code and programmed into a PicAXE. It has A/D convertors and PWM built in.

Certainly a checking cycle of 10Khz would be well within the PicAxes processing capabilities.

Take Care
Dave

Coding Coding Coding..
Keep those keyboards coding..
RAW CODE!!!!!
 
Don B

Senior Member

Joined: 27/09/2008
Location: Australia
Posts: 190
Posted: 08:57am 30 Nov 2009
Copy link to clipboard 
Print this post

Hi Bob,

My congratulations on the excellent presentation of your MPPTdevice.

As someone who has been tinkering with similar circuits for some time, there are a couple of things that I have found by bitter experience that might be of interest.

The low value caps in parallel with your 100 MF electros should not also be electros. Electros exhibit a relatively high internal impedance, and will not bypass the high frequency switching noise that your mosfets will generate, probably causing some local interference. This is more particularly so as your circuitry is not surrounded by metal. Ceramic capacitors are best for this, but anything other than an electro will be much better.

AS Dinges has indicated, the circuitry that you use to switch the gates of your mosfets looks as though it will be a bit too slow, probably causing the heating that you note. Mosfet gates are like capacitors, they require a low impedance in the switching circuit to charge or discharge them quickly to turn them on and off.

My partcular favourite for this is the 4050 hex non inverting buffer, with all of the elements paralleled. This both charges and discharges the gates very quickly. A word of caution though, it is possible to do this too quickly, destroying the mosfet. For this reason, you need a series resistor in series with each gate. Something of the order of 50 Ohms is a good starting point.

Keep up the good work!

Regards
Don B
 
marcwolf

Senior Member

Joined: 08/06/2009
Location: Australia
Posts: 119
Posted: 05:21am 01 Dec 2009
Copy link to clipboard 
Print this post

Hi Bobshau

I have a couple of questions re choice of components.

Firstly you are using uA741 which are a dual supply Op-Am. Is there a reason that you are using this particular unit as there are several comparitable single supply units out there

Secondly with the uA741 you have 4 discrete components, where there are some OP-Amps like the LM324 which have 4 Amps on the chip.

I am starting to get into PCB design and would be interested in trying my hand at making a board for this.

Take Care

Dave
Coding Coding Coding..
Keep those keyboards coding..
RAW CODE!!!!!
 
     Page 1 of 4    
Print this page
The Back Shed's forum code is written, and hosted, in Australia.
© JAQ Software 2026