Home
JAQForum Ver 24.01
Log In or Join  
Active Topics
Local Time 12:56 25 Apr 2026 Privacy Policy
Jump to

Notice. New forum software under development. It's going to miss a few functions and look a bit ugly for a while, but I'm working on it full time now as the old forum was too unstable. Couple days, all good. If you notice any issues, please contact me.

Forum Index : Microcontroller and PC projects : Final PicoMite Release - V6.00.01

     Page 1 of 4    
Author Message
Geoffg

Guru

Joined: 06/06/2011
Location: Australia
Posts: 3359
Posted: 10:53am 29 Dec 2024
Copy link to clipboard 
Print this post

Announcing the release of firmware version 6.00.01 for the PicoMite family from Peter Mather (no more betas).

This release combines the old PicoMite/PicoMiteVGA/WebMite versions and manuals into one download with one manual.  The download link is: https://geoffg.net/Downloads/picomite/PicoMite_Firmware.zip

To make it easier for newcomers to the PicoMite world I have retained the three web pages describing the different aspects of the PicoMite firmware but the download link is the same on each page.  These pages are:
 PicoMite: https://geoffg.net/picomite.html
 PicoMite VGA/HDMI: https://geoffg.net/picomitevga.html
 WebMite: https://geoffg.net/webmite.html

This is a major release and is the result of a lot of hard work by Peter.

Geoff
Geoff Graham - http://geoffg.net
 
matherp
Guru

Joined: 11/12/2012
Location: United Kingdom
Posts: 11232
Posted: 11:07am 29 Dec 2024
Copy link to clipboard 
Print this post

Geoff

Please see email

All: please wait for Geoff to update the binaries. The ones posted still say RC10
Edited 2024-12-29 21:10 by matherp
 
Geoffg

Guru

Joined: 06/06/2011
Location: Australia
Posts: 3359
Posted: 11:30am 29 Dec 2024
Copy link to clipboard 
Print this post

OK, the download has been updated.
Don't forget to clear your cache if you downloaded the previous file.

Geoff
Geoff Graham - http://geoffg.net
 
homa

Guru

Joined: 05/11/2021
Location: Germany
Posts: 562
Posted: 12:14pm 29 Dec 2024
Copy link to clipboard 
Print this post

 
mikeb

Senior Member

Joined: 10/04/2016
Location: Australia
Posts: 177
Posted: 02:46pm 29 Dec 2024
Copy link to clipboard 
Print this post

Well done to Geoff, Peter, and Gizmo.
I'm sure I can speak for all in saying your efforts are very much appreciated by all.
Happy and safe new year to all
Regards,
Mike B.
There are 10 kinds of people in the world.
Those that understand binary and those that don't.
 
karlelch

Guru

Joined: 30/10/2014
Location: Germany
Posts: 322
Posted: 07:07pm 29 Dec 2024
Copy link to clipboard 
Print this post

Geoff, Peter, and all who contributed - Thanks!!
This is a fantastic project and a great community!

Happy New Year, stay healthy and safe
Best
Thomas
 
Volhout
Guru

Joined: 05/03/2018
Location: Netherlands
Posts: 5860
Posted: 07:46pm 29 Dec 2024
Copy link to clipboard 
Print this post

Congratulations Peter and Geoff,

This is a major milestone in the MMBasic family. Thank you for your sustained support.

Volhout
PicomiteVGA PETSCII ROBOTS
 
stanleyella

Guru

Joined: 25/06/2022
Location: United Kingdom
Posts: 2807
Posted: 08:58pm 29 Dec 2024
Copy link to clipboard 
Print this post

The manual is better.
"To generate the DVI/HDMI signal the firmware needs to overclock the RP2350 to as high as 372MHz and most
Raspberry Pi Pico 2 modules will not have any trouble at these speeds."
but it has to be 315000, yes?
option cpuspeed 372000
Error : Invalid Option
 
stanleyella

Guru

Joined: 25/06/2022
Location: United Kingdom
Posts: 2807
Posted: 09:40pm 29 Dec 2024
Copy link to clipboard 
Print this post

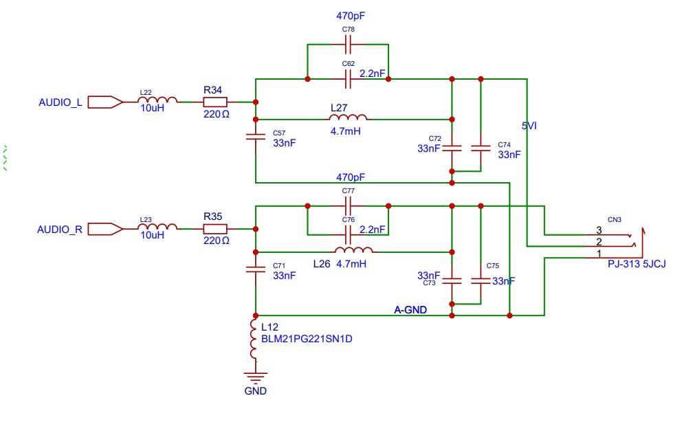
New audio filter circuit and usb-hdmi circuit




Edited 2024-12-30 07:45 by stanleyella
 
homa

Guru

Joined: 05/11/2021
Location: Germany
Posts: 562
Posted: 09:45pm 29 Dec 2024
Copy link to clipboard 
Print this post

  stanleyella said  The manual is better.
"To generate the DVI/HDMI signal the firmware needs to overclock the RP2350 to as high as 372MHz and most
Raspberry Pi Pico 2 modules will not have any trouble at these speeds."
but it has to be 315000, yes?
option cpuspeed 372000
Error : Invalid Option


As has often been noted, the frequency of the HDMI version correlates with the resolution:
OPTION RESOLUTION 640x480   <==> OPTION CPUSPEED (KHz) 315000
OPTION RESOLUTION 1280x720  <==> OPTION CPUSPEED (KHz) 372000
OPTION RESOLUTION 1024x768  <==> OPTION CPUSPEED (KHz) 324000

Edited 2024-12-30 07:47 by homa
 
Mixtel90

Guru

Joined: 05/10/2019
Location: United Kingdom
Posts: 8774
Posted: 10:12pm 29 Dec 2024
Copy link to clipboard 
Print this post

Basically, in HDMI mode you have no control over the CPU speed. It's automatic.
Mick

Zilog Inside! nascom.info for Nascom & Gemini
Preliminary MMBasic docs & my PCB designs
 
stanleyella

Guru

Joined: 25/06/2022
Location: United Kingdom
Posts: 2807
Posted: 11:29pm 29 Dec 2024
Copy link to clipboard 
Print this post

As has often been noted, the frequency of the HDMI version correlates with the resolution:

not often enough imho

Basically, in HDMI mode you have no control over the CPU speed. It's automatic.

I figured that all by myself from trying to change it :)
the latest no rc version is fine but no difference to previous as far as use for me.

I like the work done to the manual though. always was loads of new stuff to try.
libraries explained. lots more to read.  
 
Zonker

Guru

Joined: 18/08/2012
Location: United States
Posts: 772
Posted: 11:42pm 29 Dec 2024
Copy link to clipboard 
Print this post

Humm... I got this from McAfee after the download... Anybody else..??  


 
Geoffg

Guru

Joined: 06/06/2011
Location: Australia
Posts: 3359
Posted: 11:59pm 29 Dec 2024
Copy link to clipboard 
Print this post

Mcafee needs to get a life.  As if Peter or I would insert a virus in this.
Geoff
Edited 2024-12-30 10:03 by Geoffg
Geoff Graham - http://geoffg.net
 
homa

Guru

Joined: 05/11/2021
Location: Germany
Posts: 562
Posted: 12:03am 30 Dec 2024
Copy link to clipboard 
Print this post

  Geoffg said  Mcafee needs to get a life.  As if Peter or I would insert a virus in this.

Geoff


It was you who infected me with the mmbasic virus many years ago ;-)

Matthias
 
twofingers

Guru

Joined: 02/06/2014
Location: Germany
Posts: 1734
Posted: 12:21am 30 Dec 2024
Copy link to clipboard 
Print this post

  Zonker said  ... Anybody else..??




Everything fine!

Regards
Michael
causality ≠ correlation ≠ coincidence
 
stanleyella

Guru

Joined: 25/06/2022
Location: United Kingdom
Posts: 2807
Posted: 12:49am 30 Dec 2024
Copy link to clipboard 
Print this post

no probs for me with links to download earlier. hdmi usb 2350.
win 10, no defender message, do you want to run this file anyway.
I get defender message with vga demo progs posted but click run
 
Zonker

Guru

Joined: 18/08/2012
Location: United States
Posts: 772
Posted: 01:55am 30 Dec 2024
Copy link to clipboard 
Print this post

No problem folks..!!  I didn't mean to point the finger at anyone...  
I just was wondering if anyone else got a hit... Okay... No worries then...  

Edit:  So, I re-ran a scan on just this file and McAfee said nothing found..
      Humm.. So, Is McAfee a POS virus package..?? If so, What IS a good package..??
Edited 2024-12-30 12:03 by Zonker
 
zeitfest
Guru

Joined: 31/07/2019
Location: Australia
Posts: 671
Posted: 02:54am 30 Dec 2024
Copy link to clipboard 
Print this post

I think I saw an early post saying the source code was on Github ?
 
phil99

Guru

Joined: 11/02/2018
Location: Australia
Posts: 3160
Posted: 04:09am 30 Dec 2024
Copy link to clipboard 
Print this post

https://www.thebackshed.com/forum/ViewTopic.php?TID=17466&P=22#231680
 
     Page 1 of 4    
Print this page
The Back Shed's forum code is written, and hosted, in Australia.
© JAQ Software 2026