Home
JAQForum Ver 24.01
Log In or Join  
Active Topics
Local Time 05:10 26 Apr 2026 Privacy Policy
Jump to

Notice. New forum software under development. It's going to miss a few functions and look a bit ugly for a while, but I'm working on it full time now as the old forum was too unstable. Couple days, all good. If you notice any issues, please contact me.

Forum Index : Microcontroller and PC projects : Super PGA - the PicoGAME version  :)

Author Message
Mixtel90

Guru

Joined: 05/10/2019
Location: United Kingdom
Posts: 8778
Posted: 07:24pm 02 Oct 2024
Copy link to clipboard 
Print this post



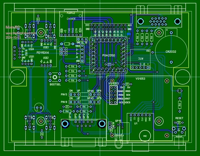
Why let a PGA2350, a VS1053, a compact VGA connector and an upside-down micro SD module sit in a drawer doing nothing? Here's what is probably the last version of the PicoGAME VGA.

RP2350 to give it some oompph.
VS1053 for some MIDI.
Port A fully implemented for everything that the previous PicoGAME boards did (I had to use different GPIO numbers for the analogue pins).
16/17 GPIO pins on the back, including 7 ADC pins. The AUX pin can be GP30 or 5V.
Port A pins 1/2 and 3/4 both have COM1 available so you can have I2C on 1/2 and COM1 on 3/4 simultaneously.
Port A pins 3/4 also have I2C2 (System I2C) available.
4-port USB hub replaces the PS2 socket.
USB-C for console & 5V in.
Heartbeat LED on the board.
Programmable LED on the front panel because they are pretty and fun to play with.
No surface mount soldering.
Uses a mini RTC but there is space for a CR2032 battery so you can re-use one that's gone dead.
Uses the cheap case like a mini CMM2.

Sorry, Port B had to go!

You program it by temporarily disconnecting 2 links and plugging in an ordinary USB-C or micro-USB breakout board. That will also power the PSG2350 while programming, but will not back feed into anything else.

This is unfinished work at the moment. I'll complete it if people are interested. It looks like it'll work, but the components need sorting out.

I've used every pin on the PGA2350 so if you want anything else something will have to go. :)
Mick

Zilog Inside! nascom.info for Nascom & Gemini
Preliminary MMBasic docs & my PCB designs
 
Mixtel90

Guru

Joined: 05/10/2019
Location: United Kingdom
Posts: 8778
Posted: 07:33am 03 Oct 2024
Copy link to clipboard 
Print this post

Er...
I've fixed the fact that you can't plug that VS1053 module in that way. :)

If I can find it I have a design for a PWM audio board that plugs into the same connector and has the headphone jack in the same place. You don't need to feel left out if you haven't got the module. :)
Mick

Zilog Inside! nascom.info for Nascom & Gemini
Preliminary MMBasic docs & my PCB designs
 
electricat

Senior Member

Joined: 30/11/2020
Location: Lithuania
Posts: 299
Posted: 07:59am 03 Oct 2024
Copy link to clipboard 
Print this post

Too bad this forum has no Like or Love buttons.
I believe you would collect so much of them for your creations!  
My MMBasic 'sand box'
 
Volhout
Guru

Joined: 05/03/2018
Location: Netherlands
Posts: 5860
Posted: 08:56am 03 Oct 2024
Copy link to clipboard 
Print this post

Hi Mick,

What would it cost to build this. I assume you have some sort of BOM that you can quickly draw up, with cost of the modules (hub/connectors,VS1053,SD module).
By the way there is no dcoupling at the 3.3V pin of the SD card slot. Is that capacitor on the module itself ?

I don't even have a PGA2350 so I will have to factor that in myself.

Volhout
Edited 2024-10-03 18:57 by Volhout
PicomiteVGA PETSCII ROBOTS
 
Mixtel90

Guru

Joined: 05/10/2019
Location: United Kingdom
Posts: 8778
Posted: 09:38am 03 Oct 2024
Copy link to clipboard 
Print this post

I've not sorted out a BOM yet so I've not much idea of cost. All the bits are available on AE (that's where I got them originally). The VS1953 is the most expensive at around £5 +VAT. The hub is about £2 and the micro SD card module about 50p. The USB connectors usually come in bags of 5 or 10 for £2 or so. The VGA socket is about £1.20 for 5.

The D connector is the most awkward. Different makes vary enough to make them non-interchangeable so I have a RS part number for that. You can compare its drawing with whatever you can find.

The PGA2350 is easily the most expensive bit.

The enclosure (if you want one) is a cheap Hammond RM2015S. Easier to get and cheaper than the CMM2 version. Same one as Peter has used for his reference design.

The decoupling caps are on the micro SD module, along with some pullups on the data lines. I've used these a few times now and never even bothered with the series resistor. They have been fine. I could add space for extra decoupling, I suppose.
Mick

Zilog Inside! nascom.info for Nascom & Gemini
Preliminary MMBasic docs & my PCB designs
 
Volhout
Guru

Joined: 05/03/2018
Location: Netherlands
Posts: 5860
Posted: 10:16am 03 Oct 2024
Copy link to clipboard 
Print this post

Hi Mick,

I have ordered Peters design (through Plasma) as an HDMI platform with USB.
But this design could be a good alternative for VGA with USB. And it has the PSRAM. I know Peter wants to avoid PSRAM, but for VGA (where 252/325MHz is fine) the PGA could be a good solution. And the slow PSRAM only exhibits when you use too much main RAM. This is fully under the programmers control.

Things I would "change" (not saying I won't build it as is, but things I find desirable).

- a better programming header (I think I will have to re-program the firmware 100 time or more, given last years track record). Maybe a (vertical) USB connector, or something that is keyed, so it can't go wrong.
- a fullsize SD card slot with push-push. I play with the PicoGameVGA (where I have the same module you use assembled) and simply have trouble (eyes...?) putting the card in, and somtimes you do 10 times in an evening. I know it is a cheap module, but I like the full size more for convenience. And that can very well be on a module if one can be found on Ali.

Thats all...

Volhout
PicomiteVGA PETSCII ROBOTS
 
Mixtel90

Guru

Joined: 05/10/2019
Location: United Kingdom
Posts: 8778
Posted: 10:57am 03 Oct 2024
Copy link to clipboard 
Print this post

I've considered a vertical USB header but I think they are all SMD. I'll have a look at the possibilities.

I have a little micro USB breakout and the pins are all in a row at one end. It would be difficult to plug it in wrong way round as it is the same height as the Pico and projects out over the USB isolating links and the hub module.

To get a full size SD card slot in I have to lose a USB from the front. Everything gets pushed along. :(  Either that or you have to cut the LH front PCB support pillar out of the case and fit another somewhere else near that corner. The full size SD card LH pad is up against the LH front support for the VS1053 and the back RH corner of the card socket is up against the VS1053 header! I can't fit anything else underneath.


--------------------

I've squeezed in a LM1117T and a ESP8266-01S. It is on COM1 using GP45 and GP46 if they aren't being used for analogue or by additional Port inputs.


----------------------
Update:
I think I've managed it - but lost the front panel LED. :( There's now a USB at both ends of the front panel - nice for two controllers. :)
.
Edited 2024-10-03 22:38 by Mixtel90
Mick

Zilog Inside! nascom.info for Nascom & Gemini
Preliminary MMBasic docs & my PCB designs
 
Mixtel90

Guru

Joined: 05/10/2019
Location: United Kingdom
Posts: 8778
Posted: 03:05pm 03 Oct 2024
Copy link to clipboard 
Print this post

I've compromised with a 3-pin connector so that a 5mm WS2812 can be fitted into the front panel using a clip, above the Reset button. I think that's it now.

There is a USB-C socket on a breakout board on AE. It has the pin sequence V, D-, D+,G so it will drop straight in. I've added a solder blob so that the ID pin can be suitably grounded. 75p +vat for a pair. You could simply solder it in place. Soldering a vertical micro USB socket looks tricky as the pins are very close together. Note that you will probably still need to isolate the data pins to the hub. However, this arrangement lets you simply unplug the USB-C from the back and plug it into the vertical connector to install MMBasic. The hub supply is removed, together with supplies to most of the rest of the board.
Mick

Zilog Inside! nascom.info for Nascom & Gemini
Preliminary MMBasic docs & my PCB designs
 
Mixtel90

Guru

Joined: 05/10/2019
Location: United Kingdom
Posts: 8778
Posted: 09:12am 07 Oct 2024
Copy link to clipboard 
Print this post

Now officially named the PicoGAME SPGA.

Several changes have taken place:
the AUX pin on the GPIO port now has an internal link and can be connected to GP30, +5 or 3V3.
3V3 to the GPIO port is now from a linear regulator, not the Pico which uses its switcher. The reg also powers the ESP8266-01S and the front panel LED connector.
Three different options for the SD card. Two different full size sockets or the "inverted" micro SD module that doesn't require SMD soldering.
The RTC battery can now be either CR1220 or CP2032.
A SMD LM4040-3V can optionally be fitted. There is a link to disconnect it.
I've almost finished designing front & rear PCB panels for the box.
The circuit diagram is almost finished and I'm on with the manual.

Now I have a conundrum.
Which to fit? ESP8266-01S or HC-05? I rather fancy the idea of the latter because no-one has done it yet AFAIK but it might be of less use than a router connection. Unfortunately there isn't enough PCB area to fit both.
Mick

Zilog Inside! nascom.info for Nascom & Gemini
Preliminary MMBasic docs & my PCB designs
 
Volhout
Guru

Joined: 05/03/2018
Location: Netherlands
Posts: 5860
Posted: 11:25am 07 Oct 2024
Copy link to clipboard 
Print this post

Hi Mick,

I think the linear regulator is a smart move. Not sure the switcher on the PGA would have enough oompf to power the ESP8266.

About the ESP8266-01S, I think it boils down to the image you put on it how usefull it is. I remember we are having this discussion years ago with the same result. The latest versions from Espressive don't even fit in the 8266 anymore. So you have to search for an old version.

And note, it is not a "WEBMITE", so you are missing these nice webmite features. It is just to be used as a WIFI UART modem. You could telnet from your laptop into it.

HC05 is a bluetooth UART modem, right ? So you could use a terminal program on your android phone to talk to it.

Or you could use the JDY-40 UART modem. But these would need a similar partner to communicate.

I am not sure... If ever we would do something multiplayer, you would need WIFI. But realistically, I do not see that happening. But if, I will make a multiplayer version of "CIRCLE", and I guess Tom will make a ESP8266 connection on his Game*Mite, just to support Multiplayer.

Regards,

Volhout

P.S. thanks for the SD card option....
Edited 2024-10-07 21:29 by Volhout
PicomiteVGA PETSCII ROBOTS
 
Mixtel90

Guru

Joined: 05/10/2019
Location: United Kingdom
Posts: 8778
Posted: 12:44pm 07 Oct 2024
Copy link to clipboard 
Print this post

I think the ESP8266 "block" is still current but it is now built into the various versions of the ESP-12. I don't need (or want) the IO pins on that and I don't want to have to surface mount a ESP-12S either.

No, it's not a Webmite of any sort - and I doubt if the PGA2350 will ever have that option. There isn't space for it.

If I was *really* clever I'd fit a nRF24L01 for a proper built-in network (no router required!) but that beast is a pain to work with. lol  The hardware side is ok, but the software to drive it....  There are some cases where the Arduino libraries come in handy.

The JDY-40 would be a nice one, even though it's SMD. The later version, JDY-41, is just as cheap on AE but I think it's more complicated to use.
Mick

Zilog Inside! nascom.info for Nascom & Gemini
Preliminary MMBasic docs & my PCB designs
 
Volhout
Guru

Joined: 05/03/2018
Location: Netherlands
Posts: 5860
Posted: 01:35pm 07 Oct 2024
Copy link to clipboard 
Print this post

Hi Mick,

Does the JDY-40 also use the NFR24L01 chip ? With different programming ?
Do you know ?? This is from a local shop, but it could be wrong...



Volhout
PicomiteVGA PETSCII ROBOTS
 
lizby
Guru

Joined: 17/05/2016
Location: United States
Posts: 3742
Posted: 01:44pm 07 Oct 2024
Copy link to clipboard 
Print this post

  Mixtel90 said  (no router required!)


No router required for the ESP8266 either--if ESP_Now is used. Messaging is based on MAC address (and requires that all nodes be set to use the same channel).

It's also possible to broadcast messages containing a node ID, so all nodes will see the message, but only the one matching the ID will respond.

~
Edited 2024-10-07 23:46 by lizby
PicoMite, Armmite F4, SensorKits, MMBasic Hardware, Games, etc. on FOTS
 
Mixtel90

Guru

Joined: 05/10/2019
Location: United Kingdom
Posts: 8778
Posted: 02:33pm 07 Oct 2024
Copy link to clipboard 
Print this post

AFAIK the JDY-40 is completely different to the nrLF24L01.

The JDY-40 is a nice, simple device to use, with an AT command set. The manual is a bit weird though, being rather lacking in detail in some areas. Not unusual for a Chinese device. :)

The JDY-41 builds on the above, including ACK error checking and private connections. However, it's not Hayes compatible. Physically I think it's the same size and pin compatible (but completely different in operation).

The nRF24L01 is a very clever device designed as a network system in its own right. A device can work with a network of up to 6 other nodes, each having its own fully configurable pipe. It's also possible to pass messages through a node, I think, making the network even larger.

TBH the ESP confuses the hell out of me. I can get it to do the very basic things but I've no interest in changing its firmware. That way madness lies, with a host of different versions around. :) I think, if it was to be specified for this project, then it would have to be with the standard firmware only otherwise compatibility between machines is broken.

----------------------------

Hmmm...
The JDY-40 fits the board quite nicely and can be plug-in if you use 2mm headers.
Edited 2024-10-08 01:07 by Mixtel90
Mick

Zilog Inside! nascom.info for Nascom & Gemini
Preliminary MMBasic docs & my PCB designs
 
Mixtel90

Guru

Joined: 05/10/2019
Location: United Kingdom
Posts: 8778
Posted: 03:50pm 09 Oct 2024
Copy link to clipboard 
Print this post

I've been investigating the JDY-41. It looks very promising.
Sane physical size and pinout as the JDY-40.
Configuration is done differently, but it's not a problem. Instead of Hayes AT+ commands you send it configuration strings of hex bytes.

According to the manual (which is a little better than the JDY-40 one) it can do serial to parallel and vice versa, so you can send a string that will tell a remote device to operate a certain pin or operation of a pin will trigger a serial message at the other end. (not both at once - the whole parallel port is either input or output.)

You can also do one-to-many or address several remote modules individually on the same frequency.

I'm intending to order a few to play with.

Here's the manual:
jdy-41-manual-1.pdf
Mick

Zilog Inside! nascom.info for Nascom & Gemini
Preliminary MMBasic docs & my PCB designs
 
Print this page


To reply to this topic, you need to log in.

The Back Shed's forum code is written, and hosted, in Australia.
© JAQ Software 2026