Home
JAQForum Ver 24.01
Log In or Join  
Active Topics
Local Time 02:07 22 Apr 2026 Privacy Policy
Jump to

Notice. New forum software under development. It's going to miss a few functions and look a bit ugly for a while, but I'm working on it full time now as the old forum was too unstable. Couple days, all good. If you notice any issues, please contact me.

Forum Index : Solar : Build a Mppt 3 Kw Charge Controller

     Page 10 of 10    
Author Message
Ghost
Newbie

Joined: 30/03/2019
Location: Nigeria
Posts: 25
Posted: 09:56am 07 Jun 2019
Copy link to clipboard 
Print this post

Am more concerned about the firmware , when will it be ready ?
 
Solar Mike
Guru

Joined: 08/02/2015
Location: New Zealand
Posts: 1203
Posted: 10:24am 07 Jun 2019
Copy link to clipboard 
Print this post

  Ghost said   Am more concerned about the firmware , when will it be ready ?


Good question, now that very few CPU IO pins are required, will see what small cpu's I have lying about and make a small board to do an initial test; looking in the cpu tin on the bench are several ATtiny85, 14, 18, 28 pin PIC's, some 32bit cpu modules arrived few days ago also.

For those less patient, then grab your Arduino or similar and have a go, gerbers etc for the other boards have been posted.

Currently renovating a house, new bathrooms, wallpaper, paint, so a little busy at the moment...


Cheers
Mike
 
Solar Mike
Guru

Joined: 08/02/2015
Location: New Zealand
Posts: 1203
Posted: 11:57am 12 Jun 2019
Copy link to clipboard 
Print this post

Work continues; the main Lead Carbon bank (50v, 900 AH) will have 4 mppt chargers, one being a master, the others slaves and a spare, ie they will switch to bulk, float etc when directed by the master controller.

Have decided to use a form of 1-Wire bus system to network the PV controllers together, the master is also a form of slave in that it will be linked in to the BMS and the site control management system that monitors the 50 or so non-contact capacitance soil sensors for irrigation control. The 1-wire cable will be up to 500m in length with sensors clipped across its 3 wires (0v, +12v, Data).

I maybe asking too much of the cpu in the mppt controller to also talk to the external network, will have to try it out, the network wont be that fast, but may have to use a second cpu (ATTiny85) perhaps for this.

Anyway here is the proposed circuit of the 1-wire interface, it will be on its own tiny pcb that can plug into any of the slave devices, I have bread boarded some of it for initial tests, have used a data isolator chip for slave isolation as they are more immune to external interference than opto's.



Cheers
Mike
 
Ghost
Newbie

Joined: 30/03/2019
Location: Nigeria
Posts: 25
Posted: 05:51am 13 Jun 2019
Copy link to clipboard 
Print this post

Impressive, but as you said slow network, will it be fast enough to control slaves very fast , in order to maintain battery levels during charging ?..
 
Ghost
Newbie

Joined: 30/03/2019
Location: Nigeria
Posts: 25
Posted: 05:55am 13 Jun 2019
Copy link to clipboard 
Print this post

Almost done with my 50a PCB.
I may adopt some part of your code.
Currently adopting libresolar mppt project.



 
Solar Mike
Guru

Joined: 08/02/2015
Location: New Zealand
Posts: 1203
Posted: 11:30am 13 Jun 2019
Copy link to clipboard 
Print this post

  Ghost said   Impressive, but as you said slow network, will it be fast enough to control slaves very fast , in order to maintain battery levels during charging ?..


The communications between mppt chargers is limited, switch to Bulk, Constant voltage or Float, so that wont be a problem. What Im not sure about is the comms between the Master charger and the rest of the network, will have to build and test. Depend on final cpu spec.

Cheers
MikeEdited by Solar Mike 2019-06-14
 
Solar Mike
Guru

Joined: 08/02/2015
Location: New Zealand
Posts: 1203
Posted: 11:47am 14 Jun 2019
Copy link to clipboard 
Print this post

1-Wire PCB: I need quite a few of these, can fit 4 of them inside a 100x100 pcb, JLCPCB allows this if not panellised, cut them up with a guillotine no problem.




Cheers
Mike
 
Solar Mike
Guru

Joined: 08/02/2015
Location: New Zealand
Posts: 1203
Posted: 07:15am 16 Jun 2019
Copy link to clipboard 
Print this post

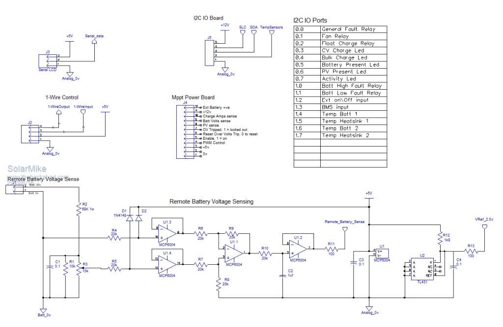
CPU board: Other than the cpu, there isn't much required for this board; the power mppt board connects via a terminal connector, the IO relays and temperature sensors connect via an I2C interface, the network interface is a modified 1-Wire connection and the LCD can be serial or I2C.

Because of the high charge currents, I think it is essential to have a remote sense of battery voltage, so have added a simple instrumentation circuit with gain of 1 to read the battery voltage at the battery bank terminals. (may put this on a tiny plugin pcb)

Also added a 2.5v reference that the CPU can use for accurate readings.

No CPU showing as I intend to try different types, need 15 free IO pins, have some PICs with 20 pins, try them first, then various Arduino's


After this prototype is running and debugged, the CPU board will be re-visited..

Cheers
Mike


 
Solar Mike
Guru

Joined: 08/02/2015
Location: New Zealand
Posts: 1203
Posted: 01:50am 11 Jul 2019
Copy link to clipboard 
Print this post

Isolated 1-Wire module that links multiple mppt controllers and the battery monitoring system has been simplified, now used a cmos 555 timer chip as the main data sense; using 4-8 volt hysteresis. Ditched the data isolator and now using fast opto-couplers, so it will all run off the 12 volt connection.

Original PCB was too big, see what happens with this design..



Cheers
Mike
 
Solar Mike
Guru

Joined: 08/02/2015
Location: New Zealand
Posts: 1203
Posted: 02:42am 12 Jul 2019
Copy link to clipboard 
Print this post

New PCB is slightly smaller, but better laid out with a better isolation gap, without going to 0805 smd devices to reduce the size, will leave as is.

 
BenandAmber
Guru

Joined: 16/02/2019
Location: United States
Posts: 961
Posted: 07:36pm 31 Jul 2019
Copy link to clipboard 
Print this post

A lot of people say syncing a inverter with the generator is the Holy Grail

I think a good diy mppt charge controller
Is the Holy Grail

Thanks for working on this
be warned i am good parrot but Dumber than a box of rocks
 
Solar Mike
Guru

Joined: 08/02/2015
Location: New Zealand
Posts: 1203
Posted: 08:50pm 31 Jul 2019
Copy link to clipboard 
Print this post

  BenandAmber said  A lot of people say syncing a inverter with the generator is the Holy Grail

I think a good diy mppt charge controller
Is the Holy Grail

Thanks for working on this


I haven't done anything on this project for the past few weeks, lower priority, too many other projects, been working on a new battery management system that will work with both Lifepo4 cells and 6v lead carbon batteries.

Cheers Mike
 
Ghost
Newbie

Joined: 30/03/2019
Location: Nigeria
Posts: 25
Posted: 03:34pm 23 Sep 2019
Copy link to clipboard 
Print this post

I have fangpusun (victron) 150/70 mppt charger circuit . Hopefully to adopt some key circuits from it.
 
Solar Mike
Guru

Joined: 08/02/2015
Location: New Zealand
Posts: 1203
Posted: 08:14pm 07 Oct 2019
Copy link to clipboard 
Print this post

Last week finally bit the bullet and purchased a MMite Explore-28 module + its bigger brother, will do some experiments to see how suitable these 32bit machines are for running the mppt controller; as the old cpu board plugs in to the main mppt board, its easy to substitute another CPU.

Cheers
Mike
 
kastein
Newbie

Joined: 24/02/2025
Location: United States
Posts: 2
Posted: 12:14am 01 Mar 2025
Copy link to clipboard 
Print this post

First of all, this is very impressive design work especially for someone who is not a professional EE.  I came across this thread while researching building my own MPPT controllers and learned a fair amount (my experience is chiefly in embedded systems and PCB design, not power systems) even with 2 degrees to my name.  I am currently looking at building a (roughly - this is negotiable still as I haven't installed my array yet) 240 to 480ish Voc to 178V nominal/200V peak output MPPT controller capable of roughly 1.3-2.2kW.  It's an odd voltage combination because I'm planning on using a set of hardware few people do for economy reasons, as this lets me get more kwh for less money.

Thread hasn't been updated in several years now, did you ever finish this?  No worries if you did not, I have open projects I've been working on for 16 years on and off so I totally understand, I'm just curious if I should consider the latest work in the thread to be the state of the art on this project or if you've advanced it since then.

Thanks so much, this is a great start to my work either way!

I will be using commercial grade used 435W panels I can get quite cheap right now, reconfigured EV batteries to halve the bus voltage, and (hopefully) Prius hybrid synergy drive inverter units to allow me to run 3 phase machine tools off-grid.
 
Solar Mike
Guru

Joined: 08/02/2015
Location: New Zealand
Posts: 1203
Posted: 04:54am 01 Mar 2025
Copy link to clipboard 
Print this post

  kastein said  
Thread hasn't been updated in several years now, did you ever finish this?  No worries if you did not, I have open projects I've been working on for 16 years on and off so I totally understand, I'm just curious if I should consider the latest work in the thread to be the state of the art on this project or if you've advanced it since then.

Thanks so much, this is a great start to my work either way!


Yes was finished and works as per original spec, however things have moved forward a lot since this original concept design. I now mainly make smaller lower power multi-phase designs limited to less than 40 amps, with a fully synchronous, buck output. This allows less hefty and cheaper buck inductors and easier to build; many are published on the forum and easy to locate under my name. For higher charge currents I just parallel them up to suit the array.

Good luck with a high voltage design, the highest I have used is 200V PV and a 100V battery bank. Any higher DC voltages, and PCB track spacing has to be increased, electrolytics and low Ron high voltage mosfets get increasinly expensive.

Cheers
Mike
 
kastein
Newbie

Joined: 24/02/2025
Location: United States
Posts: 2
Posted: 12:12pm 03 Mar 2025
Copy link to clipboard 
Print this post

  Solar Mike said  
  kastein said  
Thread hasn't been updated in several years now, did you ever finish this?  No worries if you did not, I have open projects I've been working on for 16 years on and off so I totally understand, I'm just curious if I should consider the latest work in the thread to be the state of the art on this project or if you've advanced it since then.

Thanks so much, this is a great start to my work either way!


Yes was finished and works as per original spec, however things have moved forward a lot since this original concept design. I now mainly make smaller lower power multi-phase designs limited to less than 40 amps, with a fully synchronous, buck output. This allows less hefty and cheaper buck inductors and easier to build; many are published on the forum and easy to locate under my name. For higher charge currents I just parallel them up to suit the array.

Good luck with a high voltage design, the highest I have used is 200V PV and a 100V battery bank. Any higher DC voltages, and PCB track spacing has to be increased, electrolytics and low Ron high voltage mosfets get increasinly expensive.

Cheers
Mike
Excellent!  Glad to hear it, I'll check your other posts.  I was actually debating doing the same thing, I think I'll probably take your advise and use more strings of fewer panels rather than trying to go as high voltage as possible in as few strings as possible, then use one master controller to keep them all phased correctly and aiming for the same battery bank voltage/current.  I like the fact that that'll reduce component costs and also improve resilience in case of a failure while allowing me to keep a few spare units on the shelf.
 
Solar Mike
Guru

Joined: 08/02/2015
Location: New Zealand
Posts: 1203
Posted: 07:30pm 03 Mar 2025
Copy link to clipboard 
Print this post

  kastein said  Excellent!  Glad to hear it, I'll check your other posts.  I was actually debating doing the same thing, I think I'll probably take your advise and use more strings of fewer panels rather than trying to go as high voltage as possible in as few strings as possible, then use one master controller to keep them all phased correctly and aiming for the same battery bank voltage/current.  I like the fact that that'll reduce component costs and also improve resilience in case of a failure while allowing me to keep a few spare units on the shelf.


I think having more PV strings each with a seperate controller is a better way of doing things from a DIY perspective; multiple PV arrays can be pointed in different directions, resulting in a more even output through the day, this also mitigates less than ideal positioning and some shading affecting the whole output.

Power wise I generally limit approx 20-30 amps per mosfet, so most designs allow for 2 paralled mosfet combinations in the buck stage, with peak ripple currents less than 20% to minimize the amount of output capacitance. Go with isolated mosfet drivers, this prevents any output blowups from getting back into the cpu control circuitry.

Cheers
Mike
 
     Page 10 of 10    
Print this page


To reply to this topic, you need to log in.

The Back Shed's forum code is written, and hosted, in Australia.
© JAQ Software 2026